20989-12: КСИП-2-М Комплексы измерительные - Производители, поставщики и поверители

Комплексы измерительные КСИП-2-М

ALL-Pribors default picture
Номер в ГРСИ РФ: 20989-12
Производитель / заявитель: ЗАО "Экологический центр ЗИХ", г.Москва
Скачать
20989-12: Описание типа
2017-20989-12.pdf
Скачать 202.6 КБ
20989-12: Методика поверки
2024-mp20989-12.pdf
Скачать 175.7 КБ
Свидетельство об утверждении типа СИ Открыть ...
Нет данных о поставщике
Поверка
Комплексы измерительные КСИП-2-М поверка на: www.ktopoverit.ru
КтоПоверит
Онлайн-сервис метрологических услуг

Для измерения объема и количества алкогольной продукции, а также концентрации безводного спирта (крепости) и его объема в алкогольной продукции, с последующей автоматической обработкой и хранением результатов измерений, для формирования и передачи информации в единую государственную автоматизированную информационную систему учета объема производства и оборота этилового спирта, алкогольной и спиртосодержащей продукции (ЕГАИС).

Информация по Госреестру

Основные данные
Номер по Госреестру 20989-12
Действует по 25.09.2022
Наименование Комплексы измерительные
Модель КСИП-2-М
Характер производства Серийное
Идентификатор записи ФИФ ОЕИ e29a56c6-24f7-d9fc-adc5-bfa07f5e630c
Год регистрации 2012
Информация устарела
Общие данные
Класс СИ 31.01
Год регистрации 2012
Страна-производитель  Россия 
Примечание 20.11.2012 утвержден вместо 20989-07
Информация о сертификате
Срок действия сертификата 20.11.2017
Номер сертификата 48837
Тип сертификата (C - серия/E - партия) C
Дата протокола Приказ 1045 п. 06 от 20.11.201209 от 26.07.07 п.311
Производитель / Заявитель

ЗАО "Экологический центр ЗИХ", г. Москва

 Россия 

121087, Береговой пр-д, 6. Тел./факс 145-84-70 (121309, ул.Б.Филевская, 17а; 121309, ул.Новозаводская, 18а)

Поверка

Методика поверки / информация о поверке КИЮ. 02.000.000МП
Межповерочный интервал / Периодичность поверки
1 год
Зарегистрировано поверок
Найдено поверителей
Успешных поверок (СИ пригодно) 85 (100%)
Неуспешных поверок (СИ непригодно) 0 (0 %)
Актуальность информации 19.04.2026
Найти результаты поверки
Указан в паспорте или на самом приборе

Поверители

КтоПоверит
Онлайн-сервис метрологических услуг
Комплексы измерительные КСИП-2-М поверка на: www.ktopoverit.ru
КтоПоверит
Онлайн-сервис метрологических услуг

Скачать

20989-12: Описание типа
2017-20989-12.pdf
Скачать 202.6 КБ
20989-12: Методика поверки
2024-mp20989-12.pdf
Скачать 175.7 КБ
Свидетельство об утверждении типа СИ Открыть ...

Описание типа

Назначение

Комплексы измерительные КСИП-2-М (далее КСИП-2-М) предназначены для измерений объема и количества алкогольной продукции, а также концентрации безводного спирта (крепости) и его объема в алкогольной продукции, в том числе шампанских и игристых винах, крепленных и натуральных винах, пиве, пивных напитках, газированных и негазированных напитках.

Описание

КСИП-2-М включает:

- гидравлический узел;

- блок измерений;

- блок питания;

- комплект кабелей;

- компьютерный комплект в составе системного блока, монитора, клавиатуры, манипулятора "мышь".

Гидравлический узел включает:

- расходомер электромагнитный типа СИМАГ-11 (Госреестр №50225-12) для измерения объемного расхода и объема электропроводящих жидкостей и преобразования измеренных значений в частотно-импульсный выходной сигнал;

- клапан электромагнитный отсечной;

- клапан электромагнитный входной:

- датчик температуры, типа термометры платиновые технические ТПТ;

Блок измерений включает:

- поверочный резервуар с электромагнитным клапаном слива;

- резервуар нагрева с мешалкой, электронагревателем, датчиком температуры, типа ТПТ. и электромагнитным клапаном слива;

- поплавковую камеру с датчиком температуры, типа ТПТ. и электромагнитным клапаном слива;

- опто-электронный узел с прибором с зарядовой связью (ПЗС);

- электронную плату с управляющим контроллером;

- жидко-кристалический дисплей (ЖКД).

Контроллер управляет работой исполнительных элементов, производит обработку первичной информации и вычисления и выдает результаты расчетов на ЖКД и на компьютер. Результаты измерений с нарастающим итогом хранятся в энергонезависимой памяти контроллера.

Для регистрации количества алкогольной продукции на компьютере предусмотрена передача данных с контроллера КСИП-2-М и электронного счетчика бутылок УСБ-5 на компьютер, по запросу программы компьютера, через стандартный интерфейс. При этом компьютер не вносит изменений в результаты измерений.

КСИП-2-М рассчитан на дискретный и непрерывный режим работы.

По команде "Пуск" с блока измерений открывается отсечной электромагнитный клапан и жидкость начинает поступать на розлив. Открывается входной электромагнитный клапан и часть жидкости поступает в резервуар нагрева и поплавковую камеру. Датчики температуры замеряют температуру жидкости в магистрали, в резервуаре нагрева и в поплавковой камере. На поплавке установлена шторка со щелевой диафрагмой, через которую на неподвижно закрепленную линейку ПЗС попадает луч света. В зависимости от плотности жидкости засвечиваются различные ячейки линейки ПЗС. После проведения замера открываются сливные электромагнитные клапаны и жидкость сливается из резервуара нагрева и поплавковой камеры.

На ЖКД выводится следующая информация:

- текущее время и дата;

- текущая крепость жидкости, приведенная к 20 °С;

- текущий объем жидкости;

- текущее значение объема безводного спирта, приведенного к 20 °С;

- общий суммарный объем жидкости;

- общий суммарный объем безводного спирта, приведенного к 20 °С.

Информация о работе КСИП-2 на экран компьютера выводится в двух режимах:

- текущий режим;

- суточный режим.

В текущем режиме выводится следующая информация:

- текущее время и дата;

- время начала текущих измерений;

- абсолютные значения:

- суммарный объем жидкости;

- суммарный объем безводного спирта, приведенного к 20 °С;

- суммарное количество бутылок;

- текущие параметры:

- температура жидкости

- крепость жидкости, приведенная к 20 °С;

- текущий объем жидкости;

- текущее значение объем безводного спирта, приведенного к 20 °С:

- текущее количество бутылок;

- дополнительная информация:

- показания всех датчиков температуры;

- индикация состояния всех электромагнитных клапанов;

- индикация и координата положения поплавка;

- индикация неисправностей.

В суточном режиме КСИП-2-М должен обеспечивать вывод на экран компьютера следующих параметров:

- дата начала периода;

- дата окончания периода;

- за выбранный период:

- суммарный объем жидкости;

- суммарный объем безводного спирта, приведенного к 20 °С;

- суммарное количество бутылок;

- события за выбранный период в виде таблицы.

Для передачи информации в ЕГАИС на компьютере формируются специальные файлы в соответствующем формате.

Блокировка доступа к программе работы КСИП-2-М достигается специальным межблочным кабелем, который используется только в процессе наладки прибора или при проведении текущего ремонта и хранится на предприятии изготовителе.

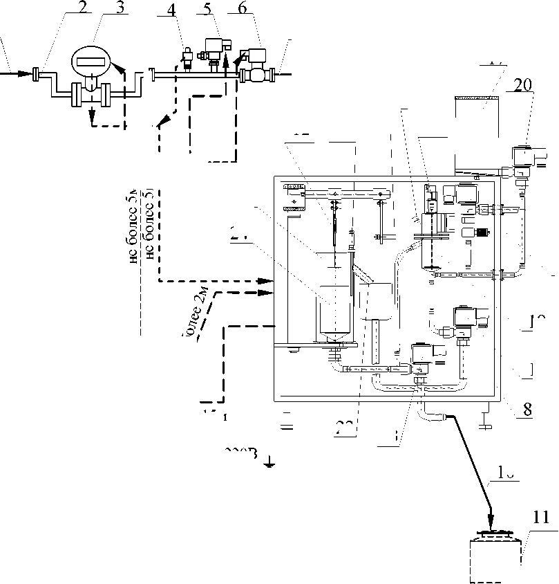
Схема КСИП-2-М представлена на Рис.1

1

22

12 15

25   16

1

17

24

19

23

21

14

~220В

:е более 1м

|не более 15м

не более 1 м^7

g>.

_£/

ь--

i___i__

18

7

13

~220В

Рис. 1. Схема КСИП-2-М

1- Трубопровод

2- Узел клапанов и датчиков

3- Расходомер

4- Датчик температуры

5- Клапан входной

6- Клапан отсечной

7- Блок питания

8- Блок измерительный

9- Компьютер

10- Трубопровод слива замера

11- Ёмкость слива-замера

12- ПЗС линейка

13- Клапан слива

10

14- Клапан слива

15- Датчик температуры

16- Датчик температуры

17- Ёмкость поверочная

18- Цилиндр измерительный

19- Цилиндр нагрева

20- Клапан поверочный

21- Клапан входной

22- Мешалка

23- Датчик перелива

24- Поплавок

25- Источник света

Программное обеспечение (ПО)

Программное обеспечения (ПО) выполняет вычисление:

Идентификационные данные программного обеспечения (ПО)

Наименование ПО

Идентификационное наименование ПО

Номер версии (идентификационный номер) ПО

Цифровой идентификатор ПО (контрольная сумма исполняемого кода)

Алгоритм вычисления цифрового идентификатора ПО

КСИП-2М-М

firmware

Не ниже 1.0

недоступно

недоступно

КСИП

КСИП

1.28

F8C9DEAD

LRC32

Уровень защиты ПО от непреднамеренных и преднамеренных изменений в соответствии с МИ 3286-2010 - С.

Метрологические и технические характеристики приведены в таблице 1

Таблица 1

Диапазон рабочих расходов алкогольной продукции, м3/ч

от 0,1 до 13,0;

от 13 до 54

Диапазон измерений крепости алкогольной продукции, % об.

от 3 до 9;

от 9 до 20;

от 20до 38;

от 38 до 76

Диапазон измерений температуры алкогольной продукции, °С

от минус 25 до 65

Пределы допустимой абсолютной погрешности измерений температуры (At), °С

±0,2

Пределы допускаемой относительной погрешности измерений объема алкогольной продукции (Sv), %

±0,3

Пределы допускаемой абсолютной погрешности измерений крепости алкогольной продукции, приведенной к 20 °С, (Ас), % об.

±0,2

Пределы допускаемой относительной погрешности измерений объема безводного спирта, приведенного к 20 °С (Sv^, % для крепости от 3 до 9 для крепости от 9 до 20 для крепости от 20 до 38 для крепости от 38 до 76

±4,0

±3,0 ±1,5 ±0,8

Наибольший регистрируемый нарастающим итогом объем алкогольной продукции, л, не менее

999999999

Наибольший регистрируемый нарастающим итогом объем безводного спирта, л, не менее

999999999

Время хранения основных данных сливов, лет, не менее

5

Диапазон рабочего давления в трубопроводе, МПа

от 0,015 до 0,45

Диапазон рабочих температур окружающего воздуха, °С

от 15 до 40

Напряжение питающей сети, В

от 196 до 242

Частота питающей сети, Гц

50±1

Потребляемая мощность, Вт не более

500

Габаритные размеры измерительного блока, мм

600х220х960

Масса комплекса, кг, не более

40

Знак утверждения типа

наносится на измерительный блок с помощью шильдиков или окраской по трафарету, на документацию - типографским способом.

Комплектность

Наименование

Обозначение

Количество

Комплекс измерительный КСИП-2-М

СИП 02.000.000В

1

Компьютер в составе системного блока, монитора, клавиатуры, мыши

1

Кабельный комплект

1

Паспорт

КИЮ 02.000.000ПС

1

Методика поверки

КИЮ 02.000.000МП

1

Поверка

осуществляется в соответствии с методикой "Комплексы измерительные КСИП-2-М. Методика поверки" КИЮ. 02.000.000МП, утвержденной ГЦИ СИ ФГУП «ВНИИМС» в 2012 г.

Основное поверочное оборудование:

- комплект ареометров по ГОСТ 18481-81 АСП-2, №1-13, диапазон измерений от 10% до 76%, цена деления 0,1%;

- ареометр АСП-1 по ГОСТ 18481-81, диапазон измерений от 10% до 100%, цена деления 0,2%;

- установка поверочная УП-1, диапазон измерений от 0,1 м3/ч до 9 м3/ч, относительная погрешность ±0,15%;

- установка поверочная METROST-112-100/160, диапазон измерений от 0,04 м3/ч до 160 м3/ч, относительная погрешность ±0,3%;

- прибор для отгонки спиртосодержащих жидкостей по методике ГОСТ 5363-93;

- термометр ТЛ-4 по ГОСТ 28498-90, шкала от 0 °С до 55 °С, от 50 °С до 105 °С, цена деления 0,1 °С.

Сведения о методах измерений

Нормативные документы

Технические условия ТУ 5131-004-13184929-2002 (КИЮ 02.000.000ТУ)

Рекомендации к применению

- осуществление торговли и товарообменных операций;

- выполнение государственных учетных операций.

Смотрите также

Default ALL-Pribors Device Photo
20990-01
Logoscreen 500 Приборы регистрирующие измерительные
Фирма "M.K.Juchheim GmbH & Co.", ГЕРМАНИЯ
Для регистрации результатов измерений в различных областях промышленности, для регистрации, контроля и управления технологическими параметрами в различных отраслях промышленности.
Default ALL-Pribors Device Photo
20991-01
ИС ЭК-2000 Системы измерительные
ЗАО "Эмикон", РОССИЯ, г.Москва
Для обеспечения непрерывного измерения и контроля параметров (давления, температуры, параметров вибрации, силы и напряжения переменного тока) при управлении технологическим процессом транспортирования и хранения нефти и нефтепродуктов, а также природ...
Default ALL-Pribors Device Photo
20992-01
0978 Устройства весоизмерительные
Фирма "Mettler-Toledo Inc.", СОЕДИНЕННЫЕ ШТАТЫ
Для статического взвешивания твердых, сыпучих, жидких и газообразных веществ, находящихся в емкостях, а также отдельных объектов на предприятиях различных отраслей промышленности, сельского хозяйства, научно-исследовательских организациях.
Default ALL-Pribors Device Photo
20993-01
I-7000, I-8000 Контроллеры программируемые
Фирма "ICP DAS Co., Ltd.", ТАЙВАНЬ (КИТАЙ)
Для сбора данных и управления при автоматизации технологических процессов в различных областях промышленности, на транспорте, в коммунальном хозяйстве и т.п.