Комплексы информационно-измерительные МУР 1001
| Номер в ГРСИ РФ: | 24343-08 |
|---|---|
| Производитель / заявитель: | ООО НТЦ "АРГО", г.Иваново |
Для измерения и регистрации сигналов от датчиков давления, температуры, расхода воды и газа, теплосчетчиков, счетчиков электроэнергии, выходом которых являются унифицированные аналоговые, частотные, числоимпульсные или цифровые в стандарте RS-485, RS-232, ИРПС сигналы.
Информация по Госреестру
| Основные данные | |
|---|---|
| Номер по Госреестру | 24343-08 |
| Действует | по 20.06.2029 |
| Наименование | Комплексы информационно-измерительные |
| Модель | МУР 1001 |
| Характер производства | Серийное |
| Идентификатор записи ФИФ ОЕИ | dd129744-9e80-ed99-f1ee-79d1916ce45f |
| Год регистрации | 2008 |
| Общие данные | |
|---|---|
| Технические условия на выпуск | ТУ 4217-001-03215076-2007 |
| Класс СИ | 34.01.05 |
| Год регистрации | 2008 |
| Страна-производитель | Россия |
| Примечание | 29.07.2013 продлен срок свидетельстваВзамен № 24343-03 |
| Центр сертификации СИ | |
| Наименование центра | ГЦИ СИ Ивановского ЦСМ |
| Адрес центра | 153000, г.Иваново, ул.Почтовая, 31/42 |
| Руководитель центра | Чернышева Галина Анатольевна |
| Телефон | (8*093*2) 32-84-85 |
| Факс | 41-60-79 |
| Информация о сертификате | |
| Срок действия сертификата | 29.07.2018 |
| Номер сертификата | 31444 |
| Тип сертификата (C - серия/E - партия) | С |
| Дата протокола | Приказ 850 п. 10 от 29.07.201306 от 15.05.08 п.215 |
Производитель / Заявитель
Общество с ограниченной ответственностью Научно-технический центр "Арго" (ООО НТЦ "Арго"), г. Иваново
Россия
ул.Комсомольская, 26, тел./факс (0932) 41-70-04, E-mail: argo@interline.ru
Поверка
| Методика поверки / информация о поверке | МП 4217-001-03215076-2007 |
| Межповерочный интервал / Периодичность поверки |
5 лет
|
| Зарегистрировано поверок |
1430
|
| Найдено поверителей | |
| Успешных поверок (СИ пригодно) | 1419 (99%) |
| Неуспешных поверок (СИ непригодно) | 11 (1 %) |
| Актуальность информации | 29.03.2026 |
Поверители
Скачать
|
24343-08: Описание типа
2023-24343-08.pdf
|
Скачать | 2.6 MБ | |
|
24343-08: Методика поверки
2023-mp24343-08.pdf
|
Скачать | 3.9 MБ |
Описание типа
Назначение
Комплексы информационно-измерительные МУР 1001, далее комплексы МУР 1001, предназначены для измерений и регистрации сигналов от датчиков давления, температуры, расхода воды и газа, теплосчетчиков, счетчиков электроэнергии, выходом которых являются унифицированные числоимпульсные или цифровые сигналы в стандарте RS-485, RS-232, CAN, CL, Ethernet.
Описание
Принцип действия комплекса МУР 1001 основан на измерении и регистрации сигналов от датчиков давления, температуры, расхода воды и газа, теплосчетчиков, счетчиков электроэнергии, и обработке этих сигналов по заданным алгоритмам.
Комплекс МУР 1001 является проектно-компонуемым изделием и работает в непрерывном режиме.
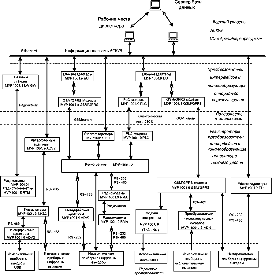
Аппаратное обеспечение комплекса МУР 1001 состоит из микропроцессорных модулей, которые по назначению делятся на следующие типы:
- модули унифицированные регистратор-роутер (УСПД) МУР 1001.2ХХХ;
- GSM/GPRS модемы МУР 1001.9 GSM\GPRS;
- Ethernet адаптеры МУР 1001.9 EU;
- PLC модемы МУР 1001.9 PLC;
- модули дискретного ввода-вывода МУР 1001.9 TAD, МУР1001.9 NK33;
- преобразователи числоимпульсных сигналов МУР 1001.5 ADN;
- радиомодемы МУР 1001.9 RMA, МУР 1001.5 I;
- радиотермометры медицинские МУР 1001.5 RTM;
- интерфейсные адаптеры МУР 1001.9 ADV2;
- коммутаторы МУР 1001.9 NK32;
- базовые станции МУР 1001.9 LW GW.
Связь между модулями комплекса МУР 1001 организована по последовательным цифровым каналам.
Для организации измерительного канала при подключении приборов с числоимпульсным выходом используются модули преобразования числоимпульсных сигналов МУР 1001.5 ADN.
Для организации радиоканала измерений температуры используются радиомодемы МУР 1001.5 I и радиотермометры медицинские (для измерений и мониторинга температуры тела человека) МУР 1001.5 RTM. Цифровые датчики температуры МУР 1001.5 I-ДТ, входящие в состав радиомодемов МУР 1001.5 I, могут помещаться в защитные корпуса (гильзы) различных типов.
Структура построения комплекса МУР 1001 имеет иерархический характер. Количество измерительных каналов комплекса МУР 1001 может увеличиваться с увеличением количества применяемых (подключенных) модулей.
Собранная и привязанная к астрономическому времени информация записывается в сервер базы данных комплекса МУР 1001 для хранения, формирования печати выходных форм и передачи по коммутируемым, выделенным телефонным, Ethernet, Bluetooth, GSM/GPRS/SMS, PLC каналам, радиоканалам.
Вывод информации может быть сформирован в виде таблиц-отчетов, передан по последовательному каналу связи на персональный компьютер.
Структурная схема комплекса МУР 1001 представлена на рисунке 1.
Рисунок 1 - Структурная схема комплекса МУР 1001
Заводской номер наносится на корпус модуля. Место и способ размещения заводского номера показаны на рисунках 2-6. Конструкция комплексов не предусматривает нанесения знака поверки на средство измерений.
Комплексы МУР 1001 (в зависимости от комплектации) применяются для измерений параметров энергопотребления на объектах коммунального и промышленного назначения как самостоятельно, так и в составе автоматизированных систем управления технологическими процессами (SCADA-системы, АСКУЭ, диспетчерские системы технического контроля, системы пожарно-охранной сигнализации и другие), позволяют создавать информационные и информационно - измерительные системы с функциями измерения температуры, в т.ч. измерения температуры тела человека.
Заводской номер
Рисунок 2 - Внешний вид модуля комплекса МУР 1001 в корпусе «тип 1»: Модуль унифицированный регистратор-роутер (УСПД) МУР 1001.2ХХХ
Заводской номер
Рисунок 3 - Внешний вид модулей комплекса МУР 1001 в корпусе «тип 2»: Plc модем МУР 1001.9 PLC, GSM модем МУР 1001.9 GSM\GPRS, Ethernet адаптер МУР 1001.9 EU, радиомодем МУР 1001.5 I (с датчиками температуры); радиомодем МУР 1001.9 RMA, модуль дискретного ввода-вывода МУР 1001.9 TAD
Заводской номер
Рисунок 4 - Внешний вид модуля комплекса МУР 1001 в корпусе «тип 3»: Модуль преобразования числоимпульсных сигналов МУР 1001.5 ADN, коммутатор МУР 1001.9 NK32-4, модуль дискретного вывода силовой МУР1001.9 NK33, интерфейсный адаптер МУР 1001.9 ADV2
Рисунок 5 - Внешний вид модуля комплекса МУР 1001 в корпусе «тип 4»: Базовая станция МУР 1001.9 LW GW
Заводской
номер
Рисунок 6 - Внешний вид модуля комплекса МУР 1001 в корпусе «тип 5»: Радиотермометр медицинский МУР 1001.5 RTM
Программное обеспечение
В состав комплекса МУР 1001 входит встроенное программное обеспечение (ПО) модулей, а также внешнее ПО «Арго: Энергоресурсы», зарегистрированное в Реестре программ для ЭВМ (свидетельство о государственной регистрации программы для ЭВМ №2009614559 от 26.08.2009 г.), выполняющее следующие функции:
- сбор данных с модулей комплекса МУР 1001 и первичных приборов с цифровым выходом;
- обеспечение единого времени в комплексе МУР 1001;
- хранение и архивирование данных;
- отображение измеренных параметров;
- формирование отчетов;
- реализация системы защиты информации путем паролирования, разделения прав доступа и шифрования информации.
Внешнее ПО защищено от несанкционированного доступа ключом электронной защиты. Уровень защиты внешнего ПО - «средний» в соответствии с Р 50.2.077-2014.
Идентификационные данные внешнего ПО приведены в таблице 1.
Таблица 1- Идентификационные данные внешнего ПО
|
Идентификационные данные (признаки) |
Значение |
|
Идентификационное наименование ПО |
«Арго: Энергоресурсы» |
|
Номер версии (идентификационный номер) ПО, не ниже |
4.18 |
|
Цифровой идентификатор программного обеспечения |
- |
В соответствии с п. 4.3 рекомендации по метрологии Р 50.2.077-2014 конструкция модулей комплекса МУР 1001 исключает возможность несанкционированного влияния на встроенное ПО и измерительную информацию. Встроенное ПО недоступно пользователю и не подлежит изменению на протяжении всего времени функционирования изделия. В соответствии с п. 4.5 рекомендации по метрологии Р 50.2.077-2014 уровень защиты встроенного ПО от непреднамеренных и преднамеренных изменений - «высокий». Идентификационные данные встроенного ПО - отсутствуют.
Технические характеристики
Метрологические и основные технические характеристики комплексов МУР 1001 приведены в таблице 2.
|
Таблица 2 — Метрологические и основные технические характе |
ристики комплексов МУР 1001 |
|
Наименование характеристики |
Значение |
|
Параметры входных числоимпульсных сигналов: - амплитуда, В - частота, Г ц - длительность импульса, мс, не менее - вид входного сигнала |
от 3 до 12 от 0 до 25 20 «сухой контакт» |
|
Пределы допускаемой абсолютной погрешности каналов измерения числоимпульсных сигналов за период измерения 10 мин, имп. |
±2 |
|
Пределы допускаемой абсолютной погрешности хода внутренних часов, с/сут. |
±3 |
|
Параметры входных дискретных сигналов, В/мА |
(5-24)/10 |
|
Параметры выходных дискретных сигналов, В/мА |
24/200 |
|
Диапазон измерений температуры при использовании радиомодемов МУР 1001.5 I, °С |
от -35 до +120 |
|
Пределы допускаемой абсолютной погрешности измерений температуры при использовании радиомодемов МУР 1001.5 I, °С: - в диапазоне температур от -35 до -10 °С не включ. и св. +70 до +120 °С - в диапазоне температур от -10 до +70 °С включ. |
±2,0 ±0,5 |
|
Диапазон измерений температуры при использовании радиотермометров медицинских МУР 1001.5 RTM, °С |
от +32 до +42 |
|
Пределы допускаемой абсолютной погрешности измерений температуры при использовании радиотермометров медицинских МУР 1001.5 RTM, °С |
±0,1 |
|
Наименование характеристики |
Значение |
|
Разрешающая способность индикации показаний при измерении температуры, °С |
0,1 |
|
Время сохранения данных при отключении внешнего питания, лет |
4 |
|
Срок хранения параметров настройки в EEPROM, лет |
10 |
|
Расстояние передачи в зависимости от интерфейса (канала) связи, м: - RS-232 - RS-485, CAN - USB - CL - PLC - Bluetooth - Ethernet, GSM/GPRS/SMS - радиоканал |
15 1200 20 200 600 10 определяется провайдером сети до 5000 |
|
Диапазоны частот радиоканала, МГ ц |
868 ±2; от 433,05 до 434,79 |
|
Электропитание (в зависимости от исполнения модулей), В: - от сети постоянного тока - от сети переменного тока - от аккумулятора |
5 ±0,5;12 ±0,5; от 8 до 19 230 ±22 3 |
|
Рабочие условия эксплуатации: - температура окружающей среды, °С - радиотермометров - остальных модулей - относительная влажность при +25 °С, % |
от +32 до +42 от -40 до +50 от 50 до 80 |
|
Условия транспортирования: - температура окружающего воздуха, °С - относительная влажность при +35 °С, %, не более |
от -50 до +80 80 |
|
Габаритные размеры модулей комплекса МУР 1001, в зависимости от типа корпуса, не более, мм: - «тип 1» - «тип 2» - «тип 3» - «тип 4» - «тип 5» |
235 х 160 х 80 70 х 95 х 65 35 х 95 х 65 220 х 120 х 90 75 х 32 х 8 |
|
Масса модулей комплекса МУР 1001, кг, не более: - радиотермометров медицинских МУР 1001.5 RTM - остальных модулей |
0,02 1,0 |
|
Показатели надежности для радиомодемов МУР 1001.5 I и радиотермометров медицинских МУР 1001.5 RTM: - средняя наработка на отказ, ч, не менее - средний срок службы, лет, не менее |
60000 5 |
|
Показатели надежности для остальных модулей: - средняя наработка на отказ, ч, не менее - средний срок службы, лет, не менее |
100000 10 |
Комплектность
Таблица 3 - Комплектность
|
Наименование |
Обозначение |
Количество |
|
Модуль унифицированный регистратор-роутер (успд) |
МУР 1001.2ХХХ |
* |
|
Модуль преобразования числоимпульсных сигналов |
МУР 1001.5 ADN |
* |
|
Модуль дискретного ввода-вывода |
МУР 1001.9 TAD |
* |
|
Коммутатор |
МУР 1001.9 NK32 |
* |
|
Модуль дискретного вывода силовой |
МУР1001.9 NK33 |
* |
|
Интерфейсный адаптер |
МУР 1001.9 ADV2 |
* |
|
Радиомодем |
МУР 1001.9 RMA |
* |
|
Plc модем |
МУР 1001.9 PLC |
* |
|
GSM/GPRS модем |
МУР 1001.9 GSM\GPRS |
* |
|
Ethernet адаптер |
МУР 1001.9 EU |
* |
|
Радиомодем |
МУР 1001.5 I |
* |
|
Радиотермометр медицинский |
МУР 1001.5 RTM |
* |
|
Базовая станция |
МУР 1001.9 LW GW |
* |
|
Компакт-диск с пакетом программного обеспечения и руководством пользователя |
«Арго: Энергоресурсы» |
1 шт. |
|
Комплекс информационно-измерительный МУР 1001. Паспорт |
ПС 4217-001-03215076-2007 |
1 экз. |
|
Комплекс информационно-измерительный МУР 1001. Руководство по эксплуатации |
РЭ 4217-001-03215076-2007 |
1 экз. |
|
* в соответствии с заказом | ||
Знак утверждения типа
наносится на титульные листы паспорта и руководства по эксплуатации комплекса МУР 1001 типографским способом.
Сведения о методах измерений
приведены в разделе 1.3 документа «Комплекс информационно-измерительный МУР 1001. Руководство по эксплуатации».
Нормативные документы
ГОСТ Р 52931-2008 «Приборы контроля и регулирования технологических процессов. Общие технические условия»;
ГОСТ 8.558-2009 ГСИ. Государственная поверочная схема для средств измерений температуры;
ТУ 4217-001-03215076-2007 «Комплексы информационно-измерительные МУР 1001. Технические условия»;
Постановление Правительства Российской Федерации от 16 ноября 2020 г. № 1847 «Об утверждении перечня измерений, относящихся к сфере государственного регулирования обеспечения единства измерений».
Смотрите также
