Установка для поверки счетчиков жидкости УПСЖ-15.2/15.2
| Номер в ГРСИ РФ: | 48421-11 |
|---|---|
| Категория: | Счетчики жидкости |
| Производитель / заявитель: | Фирма "ENBRA, a.s.", Чехия |
Для проведения калибровки и поверки счётчиков холодной и горячей воды с диаметром условного прохода 15 мм, имеющие устройства для снятия показаний визуальные, аналоговые (ток, напряжение) и импульсные выходы.
Информация по Госреестру
| Основные данные | |||||||
|---|---|---|---|---|---|---|---|
| Номер по Госреестру | 48421-11 | ||||||
| Наименование | Установка для поверки счетчиков жидкости | ||||||
| Модель | УПСЖ-15.2/15.2 | ||||||
| Характер производства | Единичное | ||||||
| Идентификатор записи ФИФ ОЕИ | a10ad316-3a92-c6f2-2047-0c63cce5a22b | ||||||
| Испытания |
|
||||||
| Год регистрации | 2011 | ||||||
| Общие данные | |
|---|---|
| Технические условия на выпуск | тех.документация фирмы |
| Класс СИ | 29.01.03 |
| Год регистрации | 2011 |
| Страна-производитель | Россия |
| Центр сертификации СИ | |
| Наименование центра | ГЦИ СИ ВНИИМС |
| Адрес центра | 119361, г.Москва, Озерная ул., 46 |
| Руководитель центра | Кононогов Сергей Алексеевич |
| Телефон | (8*095) 437-55-77 |
| Факс | 437-56-66 |
| Информация о сертификате | |
| Срок действия сертификата | 08.12.2016 |
| Номер сертификата | 44698 |
| Тип сертификата (C - серия/E - партия) | Е |
| Дата протокола | Приказ 6369 от 08.12.11 п.29 |
Производитель / Заявитель
Фирма "ENBRA, spol. s.r.o.", ЧЕШСКАЯ РЕСПУБЛИКА; ООО "ИТЭЛМА Билдинг Системс", РОССИЯ, г.Москва
Россия
115230, Варшавское шоссе, д.47, корп.4, Тел./факс 8 (495) 933-38-97, 933-3-96, Durdakova 5, 61300 Brno, Czech Republic, тел. +420-545 321203 факс +420-545 211 208, E-mail: brno@enbra.cz, info@i-bs.ru
Поверка
| Методика поверки / информация о поверке | МП 48421-11 |
| Межповерочный интервал / Периодичность поверки |
1 год
|
| Зарегистрировано поверок | |
| Найдено поверителей | |
| Успешных поверок (СИ пригодно) | 96 (100%) |
| Неуспешных поверок (СИ непригодно) | 0 (0 %) |
| Актуальность информации | 29.03.2026 |
Поверители
Скачать
|
48421-11: Описание типа
2011-48421-11.pdf
|
Скачать | 181.1 КБ | |
| Свидетельство об утверждении типа СИ | Открыть | ... |
Описание типа
Назначение
Установка для поверки счётчиков жидкости УПСЖ - 15.2/15.2 (далее установка) предназначена для проведения калибровки и поверки счётчиков холодной и горячей воды с диаметром условного прохода 15 мм, имеющие устройства для снятия показаний визуальные, аналоговые (ток, напряжение) и импульсные выходы.
Описание
Установка состоит их двух независимых замкнутых циркуляционных контуров А и Б, каждый из которых включает в себя: две параллельно расположенные измерительные линии, резервуар для хранения поверочной жидкости (вода), насос, оснащенный преобразователем частоты, два электромагнитных расходомера (далее расходомер), устройство переключения потока, обеспечивающее направление потока воды в резервуар или на весы.
В качестве исходного средства поверки используются весы, фирмы "METTLER-TOLEDO" 2 разряда (Госреестр №45158-10), соединенные с обоими контурами. Для расширения возможностей при поверке в составе установки используются электромагнитные расходомеры Promag 53 (Госреестр №14589-09).
Расходомеры установлены в двух байпасных линиях, которые оборудованы запорной арматурой и подключены к насосу. Байпасные линии подключены к измерительным линиям поверяемых счётчиков, оснащенными переходными втулками, устройством пневматического зажима, манометрами, оптическими датчиками для снятия импульсов с поверяемых счетчиков.
Необходимый расход устанавливается с помощью частотного регулирования оборотов насоса в комбинации с регулирующими вентилями.
Установка предусматривает поверку счётчиков по ГОСТ Р 50193-92 по трём расходам qp, qt, qmin, а также калибровку и поверку счётчиков изготовленных по ГОСТ Р 50193.1-92 с диаметрами условного прохода 15 мм с резьбовыми и фланцевыми соединениями следующими методами:
- измерений массы с использованием весов с ручным и полуавтоматическим съёмом показаний;
- измерений объёма с использованием расходомеров с ручным и полуавтоматическим съёмом показаний.
В ручном режиме управление и измерения осуществляются с блока управления МХ8 и блока измерения МХ100.
Переключателями на блоке МХ8 выбирается метод поверки, расход (задается частота для двигателя насоса), измерение первым или вторым расходомером.
Переключателями на блоке МХ100 выбирается показание температуры в точках измерительных линий, типа устройства съёма сигнала с поверяемых счётчиков, «старт - стоп» установки.
В процессе поверки блоком МХ8 отображается управляющая частота двигателя насоса и температура воды на входе в измерительную линию. На блоке МХ100 отображается мгновенное значение расхода включенного расходомера, температура воды выбранного датчика температуры (ХТ1 - ХТ4).
По окончании поверки блоком МХ100 отображается объём воды измеренный расходомером, суммарное количество импульсов по каждому поверяемому счетчику температура воды выбранного датчика температуры (ХТ1 - ХТ4).
Полуавтоматическое управление осуществляется с помощью компьютера, оснащенного программой управления работой блока МХ8, устройством переключения потока, входных, выходных и переключающих пневматических элементов (переключатели на блоке МХ8 устанавливаются в положение «комп»).

Программное обеспечение
Компьютерная программа управления, разработанная в среде Visual Basic 6.0, работает под операционной системой Windows XP. Программа предусматривает автоматический сбор и математическую обработку результатов измерений блоками МХ8, МХ100, в том числе считывание импульсов с испытуемых счетчиков и архивирование результатов измерений. Электромагнитные расходомеры с компьютерной программой установки имеют связь через универсальный преобразователь коммуникаций типа UNIP-RS 232 в серийной линии RS 232. Работа весов автономна и связи с органами управления установкой не имеет.
Программа управления и обработки данных по измерениям построена по модульному принципу и содержит открытый каталог типов поверяемых счётчиков с указанием параметров испытания и пределов допустимых погрешностей по отдельным измеряемым расходам, а также часть обработки величин параметров с актуальной оценкой результатов поверочных измерений при отдельных пробных расходах. Программа предусматривает ввод в базу данных комплектных актов об испытаниях, хранение данных по заводским номерам поверяемых счётчиков.
Идентификационные данные программного обеспечения
|
Наименование ПО |
Идентификационное наименование ПО |
Номер версии ПО |
Цифровой идентификатор ПО (контрольная сумма) |
Алгоритм вычисления цифрового идентификатора ПО |
|
ENBRA |
ENBRA METROLOGIE |
6.2.0.0 |
39C045E974B4560268A864E017423068 |
MD5 |
Уровень защиты программного обеспечения от непреднамеренных и преднамеренных изменений по МИ 3286-2010 соответствует уровню "С".
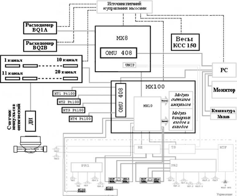
Структурная схема установки приведена ниже.
| | Часта irnncpirrf'.in.wow гмстгтчт.т утастт укнрл' > нтптсрсппп
Час™ ихмернте льном сэсстевяыме утаспунлцие i нлчерснни (только управление)
Контур управления
-------- Линни свнхк
-----— Линни литания
Места пломбирования устройств приведены ниже.
Расходомер
Платформа весы
Терминал весы
Пломбировка элементов расходомеров и весов проводится в местах предусмотренных фирмами-изготовителями.
Технические характеристики
|
Наименование параметра |
Значение параметра |
|
Диапазон воспроизводимых расходов, м3 /ч |
0,012 - 3,0 |
|
Пределы допускаемой относительной погрешности установки, не более, %, при методах поверки: - с использованием весов; - с использованием расходомеров |
± 0,1 ± 0,2 |
|
Параметры весов: Пределы взвешивания, кг - цена деления, d, (г) - цена поверочного деления, е, (г) |
0,05 - 150 10 1,0 |
|
Абсолютная погрешность импульсных измерительных каналов, не более, имп. |
±1 |
|
Относительное изменение расхода в процессе поверки, не более, % |
±2,5 |
|
Отклонение фактического значения расхода относительно задаваемой величины, не более, % |
±5,0 |
|
Абсолютная погрешность измерений температуры на входе и выходе измерительной линии, не более, °С |
0,2 |
|
Изменение температуры поверочной жидкости в процессе поверки, не более, °С |
2,0 |
|
Температура окружающего воздуха и рабочей среды в процессе поверки, °С |
20±5 |
|
Давление поверочной жидкости при поверке в диапазоне расхода, не более, МПа: - на входе в линии; - на выходе из линий. |
1,0 0,06 |
|
Управление процессами |
вручную/полуавтоматически |
|
Количество измерительных линий |
сторона: "А" - 2линии, сторона: "В" - 2линии |
|
Количество одновременно поверяемых водосчетчиков, не более |
40 |
|
Вместимость резервуара, л |
350 |
|
Мощность электродвигателя насоса, кВ^А |
2 |
|
Общая потребляемая мощность, не более, кВ^А |
17 |
|
Электропитание: 3-х фазный ток, напряжением, В |
380 |
|
Г абаритные размеры, не более, м |
5,6 x 1,9 x 2,9 |
|
Масса в заправленном состоянии, не более, кг |
2600 |
Знак утверждения типа
наносится на лицевую панель измерительного стола в виде маркировочной таблички, изготовленной методом шелкографии, и на титульные листы эксплуатационной документации - типографским способом.
Комплектность
|
№ п/п |
Наименование |
Кол. шт./ комп. |
|
1 |
Измерительный стол с электрошкафом и двумя перекидными устройствами |
2 |
|
2 |
Весы платформенные КСС150 с терминалом IND 429 |
1 |
|
3 |
Расходомер электромагнитный Promag 53H04 Ду4 |
2 |
|
4 |
Расходомер электромагнитный Promag 53H15 Ду 15 |
2 |
|
5 |
Датчик температуры Pt100 на входах и выходах линий |
4 |
|
6 |
Блок управления ручного режима МХ8 |
1 |
|
7 |
Блок управления и контроля показаний поверки МХ100 |
1 |
|
8 |
Компьютер, PC Intel Celeron |
2 |
|
9 |
Прибор типа UNIP - RS 232 |
2 |
|
10 |
Монтажная и запорная арматура |
1 |
|
11 |
Насос типа WILO MVI 810 |
2 |
|
12 |
Оригинал установочной операционной системы с лицензией (диск) |
1 |
|
13 |
Установочная программы с лицензией (диск) |
1 |
|
14 |
Руководство по эксплуатации |
1 |
|
15 |
Паспорт |
1 |
|
16 |
Методика поверки |
1 |
Поверка
осуществляется по документу МП 48421-11“ГСИ. Установка для поверки счетчиков жидкости УПСЖ-15.2/15.2 Методика поверки”, утвержденной ГЦИ СИ ФГУП "ВНИИМС" в июле 2011 г.
Основное поверочное оборудование:
- гири 2, 5, 10, 20 кг, набор гирь 1 - 500 г, не хуже М1 по ГОСТ 7328-2001;
термометры стеклянные, ТЛ-4 ГОСТ 28498-90; от 0 до 90 °С, с ценой деления 0,1 °С;
- частотомер электронный Ч3-54, ЕЯ2.721.039 ТУ, класс точности 0,02, диапазон измерений/ генерирования импульсов от 0 до 9999999 имп., разрешение - 1 импульс, частота измерения: 0,1 Гц- 1 МГц. _
Нормативные документы
1. ГОСТ 8.510-2002 "ГСИ. Государственная поверочная схема для средств измерений объема и массы жидкости".
2. ГОСТ 8.156-83 ГСИ. Счетчики холодной воды. Методы и средства поверки.
3. ГОСТ Р 50193.3-92 Измерение расхода воды в закрытых каналах. Счетчики холодной питьевой воды. Методы и средства испытаний.
4. Техническая документация на установку.
Рекомендации к применению
Другие Счетчики жидкости


