Система измерительная автоматизированной системы управления технологическим процессом электродуговой печи № 2 электросталеплавильного цеха ОАО "ЕВРАЗ ЗСМК"
| Номер в ГРСИ РФ: | 50619-12 |
|---|---|
| Производитель / заявитель: | ОАО "ЕВРАЗ Объединенный Западно-Сибирский металлургический комбинат" (ЕВРАЗ ЗСМК), г.Новокузнецк |
Система измерительная автоматизированной системы управления технологическим процессом электродуговой печи № 2 электросталеплавильного цеха ОАО ┌ЕВРАЗ ЗСМК√ (далее ╞ ИС) предназначена для измерений объёмного расхода (воды, воздуха, природного газа, кислорода), давления (воздуха, природного газа,масла, воды, отходящих газов, пара, кислорода), температуры (жидкой стали, азота, воды, окружающего воздуха, масла, отходящих газов); автоматического непрерывного контроля технологических параметров, их визуализации, регистрации и хранения, а также выполнения функций сигнализации.
Информация по Госреестру
| Основные данные | |||||||
|---|---|---|---|---|---|---|---|
| Номер по Госреестру | 50619-12 | ||||||
| Наименование | Система измерительная автоматизированной системы управления технологическим процессом электродуговой печи № 2 электросталеплавильного цеха ОАО "ЕВРАЗ ЗСМК" | ||||||
| Характер производства | Единичное | ||||||
| Идентификатор записи ФИФ ОЕИ | bf9b0e7f-660f-6fce-c143-d5db0ca8dac6 | ||||||
| Испытания |
|
||||||
| Год регистрации | 2012 | ||||||
| Общие данные | |
|---|---|
| Год регистрации | 2012 |
| Страна-производитель | Россия |
| Информация о сертификате | |
| Срок действия сертификата | .. |
| Номер сертификата | 47424 |
| Тип сертификата (C - серия/E - партия) | E |
| Дата протокола | Приказ 510 п. 12 от 23.07.2012 |
Производитель / Заявитель
ОАО "ЕВРАЗ Объединенный Западно-Сибирский металлургический комбинат" (ЕВРАЗ ЗСМК), РОССИЯ, г.Новокузнецк
Россия
Поверка
| Методика поверки / информация о поверке | МП 50619-12 |
| Межповерочный интервал / Периодичность поверки |
1 год
|
| Зарегистрировано поверок | |
| Найдено поверителей | |
| Успешных поверок (СИ пригодно) | 6 (100%) |
| Неуспешных поверок (СИ непригодно) | 0 (0 %) |
| Актуальность информации | 28.12.2025 |
Поверители
Скачать
|
50619-12: Описание типа
2012-50619-12.pdf
|
Скачать | 520.3 КБ | |
| Свидетельство об утверждении типа СИ | Открыть | ... |
Описание типа
Назначение
Система измерительная автоматизированной системы управления технологическим процессом электродуговой печи № 2 электросталеплавильного цеха ОАО «ЕВРАЗ ЗСМК» (далее - ИС) предназначена для измерений объёмного расхода (воды, воздуха, природного газа, кислорода), давления (воздуха, природного газа, масла, воды, отходящих газов, пара, кислорода), температуры (жидкой стали, азота, воды, окружающего воздуха, масла, отходящих газов); автоматического непрерывного контроля технологических параметров, их визуализации, регистрации и хранения, а также выполнения функций сигнализации.
Описание
ИС является средством измерений единичного производства. Конструктивно ИС представляет собой трёхуровневую распределённую систему. Измерительные каналы ИС состоят из следующих компонентов (по ГОСТ Р 8.596):
1) измерительные компоненты - первичные и вторичные измерительные преобразователи (в том числе взрывозащищённые), имеющие нормированные метрологические характеристики и выполняющие функции измерения физических величин и преобразования их в унифицированный токовый сигнал, значения сопротивления и термоЭДС (нижний уровень ИС);
2) комплексные компоненты (средний уровень ИС):
- комплексы измерительно-вычислительные и управляющие на базе PLC на контроллерах Controllogix серии 1756, предназначенные для измерений аналоговых унифицированных выходных сигналов датчиков, сигналов с термопреобразователей сопротивления и термопар, их аналого-цифрового преобразования, регистрации и хранения измеренных значений, приёма и обработки дискретных сигналов, формирования управляющих и аварийных аналоговых и дискретных сигналов по различным законам регулирования на основе измерений параметров технологических процессов;
- контроллеры программируемые SIMATIC S7-400 и SIMATIC S7-300, предназначенные для измерений выходных аналоговых сигналов от датчиков в виде напряжения и силы постоянного тока, сопротивлений, сигналов термопар и термометров сопротивления, а также приёма и обработки дискретных сигналов, и на основе полученных данных формирования сигналов автоматизированного контроля и управления в реальном масштабе времени сложными технологическими процессами и объектами;
- устройства SIMATIC ЕТ200, предназначенные для измерений выходных аналоговых сигналов от датчиков в виде напряжения и силы постоянного тока, сопротивления, сигналов термопар и термометров сопротивления, выработки аналоговых и цифровых сигналов локального управления и регулирования распределёнными в пространстве технологическими процессами и объектами в режиме управления от ведущих устройств и применяемые при автоматизации технологических процессов в различных областях промышленности для дополнения возможностей основных групп контроллеров SIMATIC S7/M7;
- устройства ввода/вывода измерительные дистанционные I.S.1 (многоканальный модуль ввода 9460/12-08-11), предназначенные для преобразования сигналов сопротивления, силы и напряжения постоянного тока, сигналов от термометров сопротивления и термопар в выходные аналоговые и дискретные сигналы;
3) вычислительные компоненты (верхний уровень ИС):
- АРМ оператора (рабочие и инженерная станции) обеспечивают связь комплексных компонентов с оператором, визуальное наблюдение за состоянием измеряемых и контролируемых параметров АСУ ТП по мнемосхемам и графикам, вывод данных и отчетов о состоянии АСУ ТП и результатов измерений на экран, выдачу аварийной и предупредительной сигнализации, дистанционное управление аппаратурой;
- панели оператора обеспечивают построение мнемосхем и вывод на экраны дисплеев информации о процессе, ввод запросов и параметров с функциональной клавиатуры, выдачу аварийной и предупредительной сигнализации;
4) связующие компоненты - технические устройства и средства связи, используемые для приёма и передачи сигналов, несущих информацию об измеряемой величине от одного компонента ИС к другому.
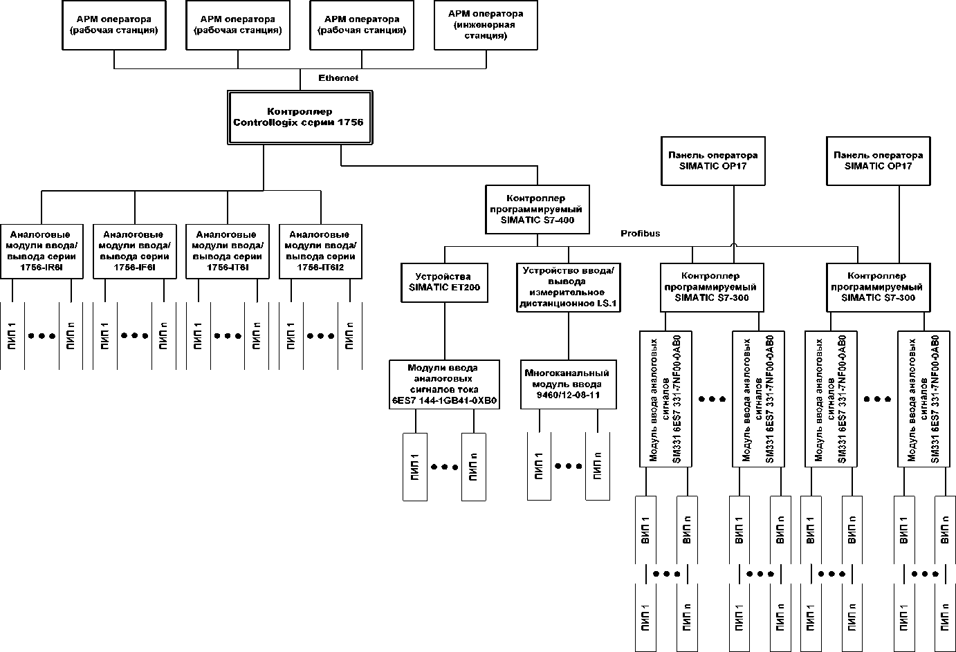
Измерительные каналы ИС имеют простую структуру, которая позволяет реализовать прямой метод измерений путём последовательных измерительных преобразований. ИС имеет в своем составе 218 ИК. Структурная схема ИС приведена на рисунке 1.
Принцип действия ИС заключается в следующем. ИС функционирует в автоматическом режиме. Первичные измерительные преобразователи выполняют измерение физических величин и их преобразование в унифицированный токовый сигнал (от 4 до 20 мА), термоЭДС, электрическое сопротивление. Вторичные измерительные преобразователи измеряют термоЭДС, электрическое сопротивление и преобразуют их в унифицированный токовый сигнал. Контроллеры измеряют аналоговые унифицированные выходные сигналы измерительных преобразователей, сигналы с термопреобразователей сопротивления и термопар, выполняют их аналого-цифровое преобразование; осуществляют приём и обработку дискретных сигналов, формирование управляющих и аварийных аналоговых и дискретных сигналов по различным законам регулирования на основе измерений технологических параметров. Контроллеры по цифровому каналу передают информацию на панели оператора и АРМ оператора. Связующими компонентами ИС являются контрольные провода с медными жилами с ПВХ изоляцией КВВГ (для связи измерительных и комплексных компонентов), коаксиальный кабель (для связи комплексных компонентов с панелями оператора) и кабель UTP PVC Cable (для связи комплексных компонентов с АРМ оператора). Обмен между контроллерами программируемыми SIMATIC S7-400, SIMATIC S7-300 и устройствами SIMATIC ЕТ200 осуществляется по сети ProfiBus. Для связи контроллера Controllogix серии 1756 и АРМ оператора построен цифровой канал связи по технологии Ethernet, для связи контроллера Controllogix серии 1756 и панелей оператора - ControlNet.
ИС обеспечивает выполнение следующих основных функций:
1) измерение и отображение значений технологических параметров;
2) первичная обработка результатов измерений;
3) хранение архивов значений параметров технологического процесса глубиной 2 месяца и построение трендов;
4) автоматическая диагностика состояния технологического оборудования и контроль протекания технологического процесса;
5) ведение журналов тревог; формирование автоматической предупредительной и аварийной сигнализации;
6) выполнение функции защиты оборудования, программного обеспечения и данных от несанкционированного доступа на физическом и программном уровне;
7) ведение системы обеспечения единого времени.
Система обеспечения единого времени (СОЕВ) выполняет законченную функцию измерений и синхронизации времени. СОЕВ ИС включает в состав: контроллер, АРМ оператора и станцию связи, синхронизирующую время с сервером времени ОАО «ЕВРАЗ ЗСМК». Сервер времени осуществляет приём точного времени через Интернет с использованием протокола NTP от тайм-серверов 2 уровня (Stratum 2). Системное время тайм-серверов согласовано с UTC (SU) с погрешностью, не превышающей 10 мкс. АРМ оператора один раз в сутки по протоколу Windows NT обращается к станции связи, считывает точное время, корректирует своё время и устанавливает время в контроллере. Расхождение времени АРМ оператора и контроллера не превышает ± 5 с.
Программное обеспечение
Структура и функции программного обеспечения (ПО) ИС
ПО АРМ оператора функционирует в SCADA-системе RSView32 v.7.0 Rockwell Automation Allen Bradley и осуществляет отображение измеренных значений параметров технологического процесса, хранение архивных данных в СУБД Microsoft Access 2000 и SQL Server, формирование и отображение архивных данных, журнала тревог, сигналов сигнализации.
ПО панелей оператора является приложением пакета программирования SIMATIC ProTool v.6.0 SP2 и выполняет функцию отображения результатов измерений.
Встроенное ПО контроллеров (метрологически значимая часть ПО ИС) функционирует в системе программирования контроллеров RSLogix 5000 v.13.02 фирмы «Rockwell Automation Allen Bradley», SIMATIC Step7 v.5.4 фирмы «Siemens» и осуществляет автоматизированный сбор, обработку и передачу измерительной информации на АРМ оператора, диагностику оборудования, обеспечение работы предупредительной и аварийной сигнализации.
Идентификация метрологически значимой части ПО ИС (ПО контроллеров) выполняется по команде оператора, доступ защищён паролем. Идентификационные данные приведены в таблице 1.
Таблица 1
|
Наименование программного обеспечения |
Идентификацио нное наименование программного обеспечения |
Номер версии (идентификационный номер) программного обеспечения |
Цифровой идентификатор программного обеспечения (контрольная сумма исполняемого кода) |
Алгоритм вычисления цифрового идентификатора программного обеспечения |
|
Проект в системе программирования RSLogix 5000 v.13.02 Rockwell Automation Allen Bradley |
Проект: KMK |
13.02 |
Для файла конфигурации проекта КМК: kmk.acd D46561DBB4DE04AD2EBF966C98F6C5EA |
MD5 |
|
Проект в системе программирования SIMATIC Step7 v.5.4 |
Проект: KMK_Russland |
5.4 |
Для файла конфигурации проекта KMK_Russland: subblk.dbt 10BD651CA67F0F1DD2F716270C063025 |
MD5 |
|
Наименование программного обеспечения |
Идентификацио нное наименование программного обеспечения |
Номер версии (идентификационный номер) программного обеспечения |
Цифровой идентификатор программного обеспечения (контрольная сумма исполняемого кода) |
Алгоритм вычисления цифрового идентификатора программного обеспечения |
|
Проекты в системе программирования SIMATIC Step7 v.5.4 |
Проект: KMK_Russland_ Velco |
5.4 |
Для файла конфигурации проекта KMK_Russland_Velco: subblk.dbt 86562CB9E16179944B44D35EE418C7D7 |
MD5 |
|
Проект: KMK_Russland_ HTQ |
5.4 |
Для файла конфигурации проекта KMK_Russland_HTQ: subblk.dbt E277E831780E789C93CC46588C4E45A0 |
MD5 |
Метрологические характеристики ИС нормированы с учётом ПО контроллеров.
Защита ПО контроллеров соответствует уровню «А» по классификации МИ 3286-2010.
Для защиты программного обеспечения АРМ оператора от непреднамеренных и преднамеренных изменений реализован алгоритм авторизации пользователей. Защита ПО АРМ оператора соответствует уровню «С» по классификации МИ 3286-2010.
Технические характеристики
1 Метрологические характеристики измерительных каналов ИС приведены в таблице 2.
2 Параметры электрического питания:
от 12 до 42;
220 ± 22;
50 ± 1.
- напряжение питания постоянного тока, В
- напряжение питания переменного тока, В
- частота, Гц
3 Параметры выходных сигналов с первичных измерительных преобразователей
3.1 Непрерывные сигналы (по ГОСТ 26.011):
- электрический ток, мА от 4 до 20.
3.2 Сигналы с термопреобразователей сопротивления (ТС) с номинальными статическими характеристиками преобразования по ГОСТ 6651.
3.3 Сигналы с термопар с номинальными статическими характеристиками преобразования по ГОСТ Р 8.585.
4 Параметры входных сигналов аналоговых модулей контроллеров
4.1 Контроллер Controllogix серии 1756:
от 4 до 4020 Ом;
от минус 12 до 78 мВ;
от 0 до 21 мА;
от минус 12 до 78 мВ.
- модуль 1756-IR6I (сигнал с ТС)
- модуль 1756-IT6I (сигнал с термопар)
- модуль 1756-IF6I (электрический ток)
- модуль 1756-IF6I2 (сигнал с термопар)
4.2 Контроллер программируемый SIMATIC S7-300:
от 0 до 20 мА.
- SM331 6ES7 331-7NF00-0AB0
4.3 Устройство SIMATIC ЕТ200:
- модули ввода аналоговых сигналов тока 6ES7 144-1GB41-0XB0 от 4 до 20 мА.
4.4 Устройства ввода/вывода измерительные дистанционные I.S.1:
- многоканальный модуль ввода 9460/12-08-11
от 0 до 20 мА, от 4 до 20 мА.
5 Коммуникационные каналы и характеристики интерфейсов
5.1 Информационный обмен между измерительными и комплексными компонентами
ИС осуществляется по контрольным проводам с медными жилами с ПВХ изоляцией КВВГ, между комплексными и вычислительными - коаксиальный кабель и кабель UTP PVC Cable.
5.2 Информационный обмен между компонентами среднего и верхнего уровней ИС осуществляется по интерфейсу Ethernet, ControlNet, Probibus.
6 Условия эксплуатации
6.1 Измерительных и связующих компонентов ИС:
- температура окружающего воздуха, °С:
от минус 40 до 40;
- расходомеры, преобразователи давления измерительные
- датчики температуры:
- погружаемая часть
при измеряемой температуре; от минус 40 до 40;
от 40 до 80;
от 90 до 110.
- контактные головки
- относительная влажность при 25 °С, %
- атмосферное давление, кПа
6.2 Комплексных и вычислительных компонентов ИС (диспетчерская ДСП-2, помещение микропроцессорной техники машинного зала):
- температура окружающего воздуха, °С - относительная влажность при 25 °С, %
от 0 до 40;
от 40 до 80;
от 90 до 110.
10.
- атмосферное давление, кПа
7 Сведения о надёжности
7.1 Средний срок службы ИС, лет, не менее
8 Система обеспечения единого времени ИС согласована со шкалой координированного времени государственного первичного эталона Российской Федерации UTC (SU) с погрешностью в пределах ±10 с.
ПИП - первичный измерительный преобразователь, ВИП - вторичный измерительный преобразователь Рисунок 1 - Структурная схема ИС
|
№ ИК |
Наименование ИК ИС |
Диапазон измерений физической величины, ед. измерений |
СИ, входящие в состав ИК ИС |
Границы допускаемой основной погрешности ИК |
Границы допускаемой погрешности ИК в рабочих условиях | |||
|
Наименование, тип СИ |
№ в Гос. реестре СИ |
Пределы допускаемой основной погрешности компонента ИК |
Пределы допускаемой дополнительной погрешности компонента ИК | |||||
|
1 |
Температура жидкой стали |
от 1300 до 1800 °С |
Прибор для измерения температуры жидких металлов и э.д.с. датчиков активности кислородных зондов MultiLab III TOC |
29752-05 |
А=±1°С |
А=±1°С |
А=±1,5 °С |
А=±2,7 °С |
|
Модуль 1756-IT6I2 |
15652-04 |
у=±0,1 % |
Т емпературный коэффициент ±0,0025 %/°С | |||||
|
2 |
Температура в соединительной коробке трассы кожуха левая сторона (термокомпенсация) |
от минус 50 до 100 °С |
Термопреобразователь сопротивления взрывозащищенный ТСМ-108Ех-100В4-8/М20х1,5-120/80-С00-К-10 |
31888-06 |
А=±(0,25+ +0,0035|t|) °С |
- |
А=±(0,4+ +0,0035|t|) °С |
А=±(0,6+ +0,0035|t|) °С |
|
Модуль 1756-IR6I |
15652-04 |
у=±0,1 % |
Т емпературный коэффициент ±0,009 %/°С | |||||
|
3 |
Температура в соединительной коробке трассы кожуха правая сторона (термокомпенсация) |
от минус 50 до 100 °С |
Термопреобразователь сопротивления взрывозащищенный ТСМ-108Ех-100В4-8/М20х1,5-120/80-С00-К-10 |
31888-06 |
А=±(0,25+ +0,0035|t|) °С |
- |
А=±(0,4+ +0,0035|t|) °С |
А=±(0,6+ +0,0035|t|) °С |
|
Модуль 1756-IR6I |
15652-04 |
у=±0,1 % |
Т емпературный коэффициент ±0,009 %/°С | |||||
|
4 |
Температура в соединительной коробке трассы днища правая сторона (термокомпенсация) |
от минус 50 до 100 °С |
Термопреобразователь сопротивления взрывозащищенный ТСМ-108Ех-100В4-8/М20х1,5-120/80-С00-К-10 |
31888-06 |
А=±(0,25+ +0,0035|t|) °С |
- |
А=±(0,4+ +0,0035|t|) °С |
А=±(0,6+ +0,0035|t|) °С |
|
Модуль 1756-IR6I |
15652-04 |
у=±0,1 % |
Т емпературный коэффициент ±0,009 %/°С | |||||
|
5 |
Температура в соединительной коробке трассы днища левая сторона (термокомпенсация) |
от минус 50 до 100 °С |
Термопреобразователь сопротивления взрывозащищенный ТСМ-108Ех-100В4-8/М20х1,5-120/80-С00-К-10 |
31888-06 |
А=±(0,25+ +0,0035|t|) °С |
- |
А=±(0,4+ +0,0035|t|) °С |
А=±(0,6+ +0,0035|t|) °С |
|
Модуль 1756-IR6I |
15652-04 |
у=±0,1 % |
Т емпературный коэффициент ±0,009 %/°С | |||||
|
6 |
Температура в соединительной коробке трассы свода (термокомпенсация) |
от минус 50 до 100 °С |
Термопреобразователь сопротивления взрывозащищенный ТСМ-108Ех-100В4-8/М20х1,5-120/80-С00-К-10 |
31888-06 |
А=±(0,25+ +0,0035|t|) °С |
- |
А=±(0,4+ +0,0035|t|) °С |
А=±(0,6+ +0,0035|t|) °С |
|
Модуль 1756-IR6I |
15652-04 |
у=±0,1 % |
Т емпературный коэффициент ±0,009 %/°С | |||||
|
7 |
Температура азота на донную продувку |
от минус 50 до 100 °С |
Термопреобразователь сопротивления взрывозащищенный ТСМ-106Ех |
31888-06 |
А=±(0,25+ +0,0035|t|) °С |
- |
А=±(0,4+ +0,0035|t|) °С |
А=±(0,6+ +0,0035|t|) °С |
|
Модуль 1756-IR6I |
15652-04 |
у=±0,1 % |
Т емпературный коэффициент ±0,009 %/°С | |||||
|
№ ИК |
Наименование ИК ИС |
Диапазон измерений физической величины, ед. измерений |
СИ, входящие в состав ИК ИС |
Границы допускаемой основной погрешности ИК |
Границы допускаемой погрешности ИК в рабочих условиях | |||
|
Наименование, тип СИ |
№ в Гос. реестре СИ |
Пределы допускаемой основной погрешности компонента ИК |
Пределы допускаемой дополнительной погрешности компонента ИК | |||||
|
8 |
Температура воды от в/о направляющей опоры, фаза А |
от 0 до 100 °С |
Термопреобразователь сопротивления дТС035-100М.В3.120.ЕХ-Т3 |
28354-04 |
А=±(0,25+ +0,0035|t|) °С |
- |
А=±(0,35+ +0,0035|t|) °С |
А=±(0,49+ +0,0035|t|) °С |
|
Модуль 1756-IR6I |
15652-04 |
у=±0,1 % |
Т емпературный коэффициент ±0,009 %/°С | |||||
|
9 |
Температура воды от в/о направляющей опоры, фаза В |
от 0 до 100 °С |
Термопреобразователь сопротивления взрывозащищенный ТСМ-106Ех |
31888-06 |
А=±(0,25+ +0,0035|t|) °С |
- |
А=±(0,35+ +0,0035|t|) °С |
А=±(0,49+ +0,0035|t|) °С |
|
Модуль 1756-IR6I |
15652-04 |
у=±0,1 % |
Т емпературный коэффициент ±0,009 %/°С | |||||
|
10 |
Температура воды от в/о направляющей опоры, фаза С |
от 0 до 100 °С |
Термопреобразователь сопротивления взрывозащищенный ТСМ-106Ех |
31888-06 |
А=±(0,25+ +0,0035|t|) °С |
- |
А=±(0,35+ +0,0035|t|) °С |
А=±(0,49+ +0,0035|t|) °С |
|
Модуль 1756-IR6I |
15652-04 |
у=±0,1 % |
Т емпературный коэффициент ±0,009 %/°С | |||||
|
11 |
Температура воды от в/о зажимного хомута, фаза А |
от 0 до 100 °С |
Термопреобразователь сопротивления дТС035-100М.В3.120.ЕХ-Т3 |
28354-04 |
А=±(0,25+ +0,0035|t|) °С |
- |
А=±(0,35+ +0,0035|t|) °С |
А=±(0,49+ +0,0035|t|) °С |
|
Модуль 1756-IR6I |
15652-04 |
у=±0,1 % |
Т емпературный коэффициент ±0,009 %/°С | |||||
|
12 |
Температура воды от в/о зажимного хомута, фаза В |
от 0 до 100 °С |
Термопреобразователь сопротивления взрывозащищенный ТСМ-106Ех |
31888-06 |
А=±(0,25+ +0,0035|t|) °С |
- |
А=±(0,35+ +0,0035|t|) °С |
А=±(0,49+ +0,0035|t|) °С |
|
Модуль 1756-IR6I |
15652-04 |
у=±0,1 % |
Т емпературный коэффициент ±0,009 %/°С | |||||
|
13 |
Температура воды от в/о зажимного хомута, фаза С |
от 0 до 100 °С |
Термопреобразователь сопротивления взрывозащищенный ТСМ-106Ех |
31888-06 |
А=±(0,25+ +0,0035|t|) °С |
- |
А=±(0,35+ +0,0035|t|) °С |
А=±(0,49+ +0,0035|t|) °С |
|
Модуль 1756-IR6I |
15652-04 |
у=±0,1 % |
Т емпературный коэффициент ±0,009 %/°С | |||||
|
14 |
Температура воды от в/о консоли, фаза А |
от 0 до 100 °С |
Термопреобразователь сопротивления дТС035-100М.В3.120.ЕХ-Т3 |
28354-04 |
А=±(0,25+ +0,0035|t|) °С |
- |
А=±(0,35+ +0,0035|t|) °С |
А=±(0,49+ +0,0035|t|) °С |
|
Модуль 1756-IR6I |
15652-04 |
у=±0,1 % |
Т емпературный коэффициент ±0,009 %/°С | |||||
|
15 |
Температура воды от в/о консоли, фаза В |
от 0 до 100 °С |
Термопреобразователь сопротивления взрывозащищенный ТСМ-106Ех |
31888-06 |
А=±(0,25+ +0,0035|t|) °С |
- |
А=±(0,35+ +0,0035|t|) °С |
А=±(0,49+ +0,0035|t|) °С |
|
Модуль 1756-IR6I |
15652-04 |
у=±0,1 % |
Т емпературный коэффициент ±0,009 %/°С | |||||
|
№ ИК |
Наименование ИК ИС |
Диапазон измерений физической величины, ед. измерений |
СИ, входящие в состав ИК ИС |
Границы допускаемой основной погрешности ИК |
Границы допускаемой погрешности ИК в рабочих условиях | |||
|
Наименование, тип СИ |
№ в Гос. реестре СИ |
Пределы допускаемой основной погрешности компонента ИК |
Пределы допускаемой дополнительной погрешности компонента ИК | |||||
|
16 |
Температура воды от в/о консоли, фаза С |
от 0 до 100 °С |
Термопреобразователь сопротивления взрывозащищенный ТСМ-106Ех |
31888-06 |
А=±(0,25+ +0,0035|t|) °С |
- |
А=±(0,35+ +0,0035|t|) °С |
А=±(0,49+ +0,0035|t|) °С |
|
Модуль 1756-IR6I |
15652-04 |
у=±0,1 % |
Т емпературный коэффициент ±0,009 %/°С | |||||
|
17 |
Температура воды от в/о кабельной гирлянды, фаза А |
от 0 до 100 °С |
Термопреобразователь сопротивления дТС035-100М.В3.120.ЕХ-Т3 |
28354-04 |
А=±(0,25+ +0,0035|t|) °С |
- |
А=±(0,35+ +0,0035|t|) °С |
А=±(0,49+ +0,0035|t|) °С |
|
Модуль 1756-IR6I |
15652-04 |
у=±0,1 % |
Т емпературный коэффициент ±0,009 %/°С | |||||
|
18 |
Температура воды от в/о кабельной гирлянды, фаза В |
от 0 до 100 °С |
Термопреобразователь сопротивления взрывозащищенный ТСМ-106Ех |
31888-06 |
А=±(0,25+ +0,0035|t|) °С |
- |
А=±(0,35+ +0,0035|t|) °С |
А=±(0,49+ +0,0035|t|) °С |
|
Модуль 1756-IR6I |
15652-04 |
у=±0,1 % |
Т емпературный коэффициент ±0,009 %/°С | |||||
|
19 |
Температура воды от в/о кабельной гирлянды, фаза С |
от 0 до 100 °С |
Термопреобразователь сопротивления взрывозащищенный ТСМ-106Ех |
31888-06 |
А=±(0,25+ +0,0035|t|) °С |
- |
А=±(0,35+ +0,0035|t|) °С |
А=±(0,49+ +0,0035|t|) °С |
|
Модуль 1756-IR6I |
15652-04 |
у=±0,1 % |
Т емпературный коэффициент ±0,009 %/°С | |||||
|
20 |
Температура воды от в/о моста, фаза А |
от 0 до 100 °С |
Термопреобразователь сопротивления дТС035-100М.В3.120.ЕХ-Т3 |
28354-04 |
А=±(0,25+ +0,0035|t|) °С |
- |
А=±(0,35+ +0,0035|t|) °С |
А=±(0,49+ +0,0035|t|) °С |
|
Модуль 1756-IR6I |
15652-04 |
у=±0,1 % |
Т емпературный коэффициент ±0,009 %/°С | |||||
|
21 |
Температура воды от в/о моста, фаза В |
от 0 до 100 °С |
Термопреобразователь сопротивления взрывозащищенный ТСМ-106Ех |
31888-06 |
А=±(0,25+ +0,0035|t|) °С |
- |
А=±(0,35+ +0,0035|t|) °С |
А=±(0,49+ +0,0035|t|) °С |
|
Модуль 1756-IR6I |
15652-04 |
у=±0,1 % |
Т емпературный коэффициент ±0,009 %/°С | |||||
|
22 |
Температура воды от в/о моста, фаза С |
от 0 до 100 °С |
Термопреобразователь сопротивления взрывозащищенный ТСМ-106Ех |
31888-06 |
А=±(0,25+ +0,0035|t|) °С |
- |
А=±(0,35+ +0,0035|t|) °С |
А=±(0,49+ +0,0035|t|) °С |
|
Модуль 1756-IR6I |
15652-04 |
у=±0,1 % |
Т емпературный коэффициент ±0,009 %/°С | |||||
|
23 |
Температура воды от в/о кожуха, нитка 1 |
от 0 до 100 °С |
Термопреобразователь сопротивления взрывозащищенный ТСМ-106Ех |
31888-06 |
А=±(0,25+ +0,0035|t|) °С |
- |
А=±(0,35+ +0,0035|t|) °С |
А=±(0,49+ +0,0035|t|) °С |
|
Модуль 1756-IR6I |
15652-04 |
у=±0,1 % |
Т емпературный коэффициент ±0,009 %/°С | |||||
|
№ ИК |
Наименование ИК ИС |
Диапазон измерений физической величины, ед. измерений |
СИ, входящие в состав ИК ИС |
Границы допускаемой основной погрешности ИК |
Границы допускаемой погрешности ИК в рабочих условиях | |||
|
Наименование, тип СИ |
№ в Гос. реестре СИ |
Пределы допускаемой основной погрешности компонента ИК |
Пределы допускаемой дополнительной погрешности компонента ИК | |||||
|
24 |
Температура воды от в/о кожуха, нитка 2 |
от 0 до 100 °С |
Термопреобразователь сопротивления взрывозащищенный ТСМ-106Ех |
31888-06 |
А=±(0,25+ +0,0035|t|) °С |
- |
А=±(0,35+ +0,0035|t|) °С |
А=±(0,49+ +0,0035|t|) °С |
|
Модуль 1756-IR6I |
15652-04 |
у=±0,1 % |
Т емпературный коэффициент ±0,009 %/°С | |||||
|
25 |
Температура воды от в/о свода, нитка 1 |
от 0 до 100 °С |
Термопреобразователь сопротивления взрывозащищенный ТСМ-106Ех |
31888-06 |
А=±(0,25+ +0,0035|t|) °С |
- |
А=±(0,35+ +0,0035|t|) °С |
А=±(0,49+ +0,0035|t|) °С |
|
Модуль 1756-IR6I |
15652-04 |
у=±0,1 % |
Т емпературный коэффициент ±0,009 %/°С | |||||
|
26 |
Температура воды от в/о свода, нитка 2 |
от 0 до 100 °С |
Термопреобразователь сопротивления взрывозащищенный ТСМ-106Ех |
31888-06 |
А=±(0,25+ +0,0035|t|) °С |
- |
А=±(0,35+ +0,0035|t|) °С |
А=±(0,49+ +0,0035|t|) °С |
|
Модуль 1756-IR6I |
15652-04 |
у=±0,1 % |
Т емпературный коэффициент ±0,009 %/°С | |||||
|
27 |
Температура воды от в/о патрубка газоотвода |
от 0 до 100 °С |
Термопреобразователь сопротивления взрывозащищенный ТСМ-106Ех |
31888-06 |
А=±(0,25+ +0,0035|t|) °С |
- |
А=±(0,35+ +0,0035|t|) °С |
А=±(0,49+ +0,0035|t|) °С |
|
Модуль 1756-IR6I |
15652-04 |
у=±0,1 % |
Т емпературный коэффициент ±0,009 %/°С | |||||
|
28 |
Температура воды от в/о шибера патрубка газоотвода |
от 0 до 100 °С |
Термопреобразователь сопротивления взрывозащищенный ТСМ-106Ех |
31888-06 |
А=±(0,25+ +0,0035|t|) °С |
- |
А=±(0,35+ +0,0035|t|) °С |
А=±(0,49+ +0,0035|t|) °С |
|
Модуль 1756-IR6I |
15652-04 |
у=±0,1 % |
Т емпературный коэффициент ±0,009 %/°С | |||||
|
29 |
Температура воды от в/о сводика, полукольцо 1 |
от 0 до 100 °С |
Термопреобразователь сопротивления взрывозащищенный ТСМ-106Ех |
31888-06 |
А=±(0,25+ +0,0035|t|) °С |
- |
А=±(0,35+ +0,0035|t|) °С |
А=±(0,49+ +0,0035|t|) °С |
|
Модуль 1756-IR6I |
15652-04 |
у=±0,1 % |
Т емпературный коэффициент ±0,009 %/°С | |||||
|
30 |
Температура воды от в/о сводика, полукольцо 2 |
от 0 до 100 °С |
Термопреобразователь сопротивления взрывозащищенный ТСМ-106Ех |
31888-06 |
А=±(0,25+ +0,0035|t|) °С |
- |
А=±(0,35+ +0,0035|t|) °С |
А=±(0,49+ +0,0035|t|) °С |
|
Модуль 1756-IR6I |
15652-04 |
у=±0,1 % |
Т емпературный коэффициент ±0,009 %/°С | |||||
|
31 |
Температура воды на в/о маслоохладитель трансформатора |
от 0 до 100 °С |
Термопреобразователь сопротивления взрывозащищенный ТСМ-106Ех |
31888-06 |
А=±(0,25+ +0,0035|t|) °С |
- |
А=±(0,35+ +0,0035|t|) °С |
А=±(0,49+ +0,0035|t|) °С |
|
Модуль 1756-IR6I |
15652-04 |
у=±0,1 % |
Т емпературный коэффициент ±0,009 %/°С | |||||
|
№ ИК |
Наименование ИК ИС |
Диапазон измерений физической величины, ед. измерений |
СИ, входящие в состав ИК ИС |
Границы допускаемой основной погрешности ИК |
Границы допускаемой погрешности ИК в рабочих условиях | |||
|
Наименование, тип СИ |
№ в Гос. реестре СИ |
Пределы допускаемой основной погрешности компонента ИК |
Пределы допускаемой дополнительной погрешности компонента ИК | |||||
|
32 |
Температура воды на в/о маслоохладитель реактора |
от 0 до 100 °С |
Термопреобразователь сопротивления взрывозащищенный ТСМ-108Ех-100В4-8/М20х1,5-120/80-С00-К-10 |
31888-06 |
А=±(0,25+ +0,0035|t|) °С |
- |
А=±(0,35+ +0,0035|t|) °С |
А=±(0,49+ +0,0035|t|) °С |
|
Модуль 1756-IR6I |
15652-04 |
у=±0,1 % |
Т емпературный коэффициент ±0,009 %/°С | |||||
|
33 |
Температура окружающего воздуха в цехе |
от 0 до 100 °С |
Термопреобразователь сопротивления взрывозащищенный ТСМ-106Ех |
31888-06 |
А=±(0,25+ +0,0035|t|) °С |
- |
А=±(0,35+ +0,0035|t|) °С |
А=±(0,49+ +0,0035|t|) °С |
|
Модуль 1756-IR6I |
15652-04 |
у=±0,1 % |
Т емпературный коэффициент ±0,009 %/°С | |||||
|
34 |
Температура окружающего воздуха в помещении трансформатора |
от 0 до 100 °С |
Термопреобразователь сопротивления взрывозащищенный ТСМ-106Ех |
31888-06 |
А=±(0,25+ +0,0035|t|) °С |
- |
А=±(0,35+ +0,0035|t|) °С |
А=±(0,49+ +0,0035|t|) °С |
|
Модуль 1756-IR6I |
15652-04 |
у=±0,1 % |
Т емпературный коэффициент ±0,009 %/°С | |||||
|
35 |
Температура масла в маслоохладителе реактора № 1 |
от 0 до 100 °С |
Термопреобразователь сопротивления взрывозащищенный ТСМ-108Ех-100В4-8/М20х1,5-120/80-С00-К-10 |
31888-06 |
А=±(0,25+ +0,0035|t|) °С |
- |
А=±(0,35+ +0,0035|t|) °С |
А=±(0,49+ +0,0035|t|) °С |
|
Модуль 1756-IR6I |
15652-04 |
у=±0,1 % |
Т емпературный коэффициент ±0,009 %/°С | |||||
|
36 |
Температура масла в маслоохладителе реактора № 2 |
от 0 до 100 °С |
Термопреобразователь сопротивления взрывозащищенный ТСМ-108Ех-100В4-8/М20х1,5-120/80-С00-К-10 |
31888-06 |
А=±(0,25+ +0,0035|t|) °С |
- |
А=±(0,35+ +0,0035|t|) °С |
А=±(0,49+ +0,0035|t|) °С |
|
Модуль 1756-IR6I |
15652-04 |
у=±0,1 % |
Т емпературный коэффициент ±0,009 %/°С | |||||
|
37 |
Температура масла в маслоохладителе трансформатора № 1 |
от 0 до 100 °С |
Термопреобразователь сопротивления взрывозащищенный ТСМ-106Ех |
31888-06 |
А=±(0,25+ +0,0035|t|) °С |
- |
А=±(0,35+ +0,0035|t|) °С |
А=±(0,49+ +0,0035|t|) °С |
|
Модуль 1756-IR6I |
15652-04 |
у=±0,1 % |
Т емпературный коэффициент ±0,009 %/°С | |||||
|
38 |
Температура масла в маслоохладителе трансформатора № 2 |
от 0 до 100 °С |
Термопреобразователь сопротивления взрывозащищенный ТСМ-106Ех |
31888-06 |
А=±(0,25+ +0,0035|t|) °С |
- |
А=±(0,35+ +0,0035|t|) °С |
А=±(0,49+ +0,0035|t|) °С |
|
Модуль 1756-IR6I |
15652-04 |
у=±0,1 % |
Т емпературный коэффициент ±0,009 %/°С | |||||
|
№ ИК |
Наименование ИК ИС |
Диапазон измерений физической величины, ед. измерений |
СИ, входящие в состав ИК ИС |
Границы допускаемой основной погрешности ИК |
Границы допускаемой погрешности ИК в рабочих условиях | |||
|
Наименование, тип СИ |
№ в Гос. реестре СИ |
Пределы допускаемой основной погрешности компонента ИК |
Пределы допускаемой дополнительной погрешности компонента ИК | |||||
|
39 |
Температура масла в маслоохладителе трансформатора № 3 |
от 0 до 100 °С |
Термопреобразователь сопротивления взрывозащищенный ТСМ-106Ех |
31888-06 |
А=±(0,25+ +0,0035|t|) °С |
- |
А=±(0,35+ +0,0035|t|) °С |
А=±(0,49+ +0,0035|t|) °С |
|
Модуль 1756-IR6I |
15652-04 |
у=±0,1 % |
Т емпературный коэффициент ±0,009 %/°С | |||||
|
40 |
Температура масла в маслоохладителе трансформатора № 4 |
от 0 до 100 °С |
Термопреобразователь сопротивления взрывозащищенный ТСМ-106Ех |
31888-06 |
А=±(0,25+ +0,0035|t|) °С |
- |
А=±(0,35+ +0,0035|t|) °С |
А=±(0,49+ +0,0035|t|) °С |
|
Модуль 1756-IR6I |
15652-04 |
у=±0,1 % |
Т емпературный коэффициент ±0,009 %/°С | |||||
|
41 |
Температура масла в маслоохладителе трансформатора № 5 |
от 0 до 100 °С |
Термопреобразователь сопротивления взрывозащищенный ТСМ-106Ех |
31888-06 |
А=±(0,25+ +0,0035|t|) °С |
- |
А=±(0,35+ +0,0035|t|) °С |
А=±(0,49+ +0,0035|t|) °С |
|
Модуль 1756-IR6I |
15652-04 |
у=±0,1 % |
Т емпературный коэффициент ±0,009 %/°С | |||||
|
42 |
Температура масла в маслоохладителе трансформатора № 6 |
от 0 до 100 °С |
Термопреобразователь сопротивления взрывозащищенный ТСМ-106Ех |
31888-06 |
А=±(0,25+ +0,0035|t|) °С |
- |
А=±(0,35+ +0,0035|t|) °С |
А=±(0,49+ +0,0035|t|) °С |
|
Модуль 1756-IR6I |
15652-04 |
у=±0,1 % |
Т емпературный коэффициент ±0,009 %/°С | |||||
|
43 |
Температура масла трансформатора, верхние слои |
от 0 до 100 °С |
Термопреобразователь сопротивления взрывозащищенный ТСМ-108Ех-100В4-8/М20х1,5-120/80-С00-К-10 |
31888-06 |
А=±(0,25+ +0,0035|t|) °С |
- |
А=±(0,35+ +0,0035|t|) °С |
А=±(0,49+ +0,0035|t|) °С |
|
Модуль 1756-IR6I |
15652-04 |
у=±0,1 % |
Т емпературный коэффициент ±0,009 %/°С | |||||
|
44 |
Температура масла реактора, верхние слои |
от 0 до 100 °С |
Термопреобразователь сопротивления взрывозащищенный ТСМ-108Ех-100В4-8/М20х1,5-120/80-С00-К-10 |
31888-06 |
А=±(0,25+ +0,0035|t|) °С |
- |
А=±(0,35+ +0,0035|t|) °С |
А=±(0,49+ +0,0035|t|) °С |
|
Модуль 1756-IR6I |
15652-04 |
у=±0,1 % |
Т емпературный коэффициент ±0,009 %/°С | |||||
|
45 |
Температура масла ПСН |
от 0 до 100 °С |
Термопреобразователь сопротивления взрывозащищенный ТСМ-106Ех |
31888-06 |
А=±(0,25+ +0,0035|t|) °С |
- |
А=±(0,35+ +0,0035|t|) °С |
А=±(0,49+ +0,0035|t|) °С |
|
Модуль 1756-IR6I |
15652-04 |
у=±0,1 % |
Т емпературный коэффициент ±0,009 %/°С | |||||
|
46 |
Температура воздуха в помещении вентильного стенда BSE |
от 0 до 100 °С |
Термопреобразователь сопротивления взрывозащищенный ТСМ-106Ех |
31888-06 |
А=±(0,25+ +0,0035|t|) °С |
- |
А=±(0,35+ +0,0035|t|) °С |
А=±(0,49+ +0,0035|t|) °С |
|
Модуль 1756-IR6I |
15652-04 |
у=±0,1 % |
Т емпературный коэффициент ±0,009 %/°С | |||||
|
№ ИК |
Наименование ИК ИС |
Диапазон измерений физической величины, ед. измерений |
СИ, входящие в состав ИК ИС |
Границы допускаемой основной погрешности ИК |
Границы допускаемой погрешности ИК в рабочих условиях | |||
|
Наименование, тип СИ |
№ в Гос. реестре СИ |
Пределы допускаемой основной погрешности компонента ИК |
Пределы допускаемой дополнительной погрешности компонента ИК | |||||
|
47 |
Температура воды от холодильника портала, нитка 1 |
от 0 до 100 °С |
Термопреобразователь сопротивления взрывозащищенный ТСМ-106Ех |
31888-06 |
А=±(0,25+ +0,0035|t|) °С |
- |
А=±(0,35+ +0,0035|t|) °С |
А=±(0,49+ +0,0035|t|) °С |
|
Модуль 1756-IR6I |
15652-04 |
у=±0,1 % |
Т емпературный коэффициент ±0,009 %/°С | |||||
|
48 |
Температура воды от холодильника портала, нитка 2 |
от 0 до 100 °С |
Термопреобразователь сопротивления взрывозащищенный ТСМ-106Ех |
31888-06 |
А=±(0,25+ +0,0035|t|) °С |
- |
А=±(0,35+ +0,0035|t|) °С |
А=±(0,49+ +0,0035|t|) °С |
|
Модуль 1756-IR6I |
15652-04 |
у=±0,1 % |
Т емпературный коэффициент ±0,009 %/°С | |||||
|
49 |
Температура воды от в/о кожуха, панель №1 |
от 0 до 100 °С |
Преобразователь термоэлектрический ТХКв-0188 |
20286-00 |
А=±2,5 °С |
- |
А=±2,6 °С |
А=±2,7 °С |
|
Модуль 1756-IT6I2 |
15652-04 |
у=±0,1 % |
Т емпературный коэффициент ±0,0025 %/°С | |||||
|
50 |
Температура воды от в/о кожуха, панель №2 |
от 0 до 100 °С |
Преобразователь термоэлектрический ТХКв-0188 |
20286-00 |
А=±2,5 °С |
- |
А=±2,6 °С |
А=±2,7 °С |
|
Модуль 1756-IT6I2 |
15652-04 |
у=±0,1 % |
Т емпературный коэффициент ±0,0025 %/°С | |||||
|
51 |
Температура воды от в/о кожуха, панель №3 |
от 0 до 100 °С |
Преобразователь термоэлектрический ТХКв-0188 |
20286-00 |
А=±2,5 °С |
- |
А=±2,6 °С |
А=±2,7 °С |
|
Модуль 1756-IT6I2 |
15652-04 |
у=±0,1 % |
Т емпературный коэффициент ±0,0025 %/°С | |||||
|
52 |
Температура воды от в/о кожуха, панель №4 |
от 0 до 100 °С |
Преобразователь термоэлектрический ТХКв-0188 |
20286-00 |
А=±2,5 °С |
- |
А=±2,6 °С |
А=±2,7 °С |
|
Модуль 1756-IT6I2 |
15652-04 |
у=±0,1 % |
Т емпературный коэффициент ±0,0025 %/°С | |||||
|
53 |
Температура воды от в/о кожуха, панель №5 |
от 0 до 100 °С |
Преобразователь термоэлектрический ТХКв-0188 |
20286-00 |
А=±2,5 °С |
- |
А=±2,6 °С |
А=±2,7 °С |
|
Модуль 1756-IT6I2 |
15652-04 |
у=±0,1 % |
Т емпературный коэффициент ±0,0025 %/°С | |||||
|
54 |
Температура воды от в/о кожуха, панель №6 |
от 0 до 100 °С |
Преобразователь термоэлектрический ТХКв-0188 |
20286-00 |
А=±2,5 °С |
- |
А=±2,6 °С |
А=±2,7 °С |
|
Модуль 1756-IT6I2 |
15652-04 |
у=±0,1 % |
Т емпературный коэффициент ±0,0025 %/°С | |||||
|
№ ИК |
Наименование ИК ИС |
Диапазон измерений физической величины, ед. измерений |
СИ, входящие в состав ИК ИС |
Границы допускаемой основной погрешности ИК |
Границы допускаемой погрешности ИК в рабочих условиях | |||
|
Наименование, тип СИ |
№ в Гос. реестре СИ |
Пределы допускаемой основной погрешности компонента ИК |
Пределы допускаемой дополнительной погрешности компонента ИК | |||||
|
55 |
Температура воды от в/о кожуха, панель №7 |
от 0 до 100 °С |
Преобразователь термоэлектрический ТХКв-0188 |
20286-00 |
Л=±2,5 °С |
- |
Л=±2,6 °С |
Л=±2,7 °С |
|
Модуль 1756-IT6I2 |
15652-04 |
у=±0,1 % |
Т емпературный коэффициент ±0,0025 %/°С | |||||
|
56 |
Температура воды от в/о кожуха, нижняя полупанель №8 |
от 0 до 100 °С |
Преобразователь термоэлектрический ТХКв-0188 |
20286-00 |
Л=±2,5 °С |
- |
Л=±2,6 °С |
Л=±2,7 °С |
|
Модуль 1756-IT6I2 |
15652-04 |
у=±0,1 % |
Т емпературный коэффициент ±0,0025 %/°С | |||||
|
57 |
Температура воды от в/о кожуха, верхняя полупанель №8 |
от 0 до 100 °С |
Преобразователь термоэлектрический ТХКв-0188 |
20286-00 |
Л=±2,5 °С |
- |
Л=±2,6 °С |
Л=±2,7 °С |
|
Модуль 1756-IT6I2 |
15652-04 |
у=±0,1 % |
Т емпературный коэффициент ±0,0025 %/°С | |||||
|
58 |
Температура воды от в/о кожуха, панель №9 |
от 0 до 100 °С |
Преобразователь термоэлектрический ТХКв-0188 |
20286-00 |
Л=±2,5 °С |
- |
Л=±2,6 °С |
Л=±2,7 °С |
|
Модуль 1756-IT6I2 |
15652-04 |
у=±0,1 % |
Т емпературный коэффициент ±0,0025 %/°С | |||||
|
59 |
Температура воды от в/о кожуха, панель №10 |
от 0 до 100 °С |
Преобразователь термоэлектрический ТХКв-0188 |
20286-00 |
Л=±2,5 °С |
- |
Л=±2,6 °С |
Л=±2,7 °С |
|
Модуль 1756-IT6I2 |
15652-04 |
у=±0,1 % |
Т емпературный коэффициент ±0,0025 %/°С | |||||
|
60 |
Температура воды от в/о кожуха, панель №11 |
от 0 до 100 °С |
Преобразователь термоэлектрический ТХКв-0188 |
20286-00 |
Л=±2,5 °С |
- |
Л=±2,6 °С |
Л=±2,7 °С |
|
Модуль 1756-IT6I2 |
15652-04 |
у=±0,1 % |
Т емпературный коэффициент ±0,0025 %/°С | |||||
|
61 |
Температура воды от в/о кожуха, панель №12 |
от 0 до 100 °С |
Преобразователь термоэлектрический ТХКв-0188 |
20286-00 |
Л=±2,5 °С |
- |
Л=±2,6 °С |
Л=±2,7 °С |
|
Модуль 1756-IT6I2 |
15652-04 |
у=±0,1 % |
Т емпературный коэффициент ±0,0025 %/°С | |||||
|
62 |
Температура воды от в/о кожуха, панель №13 |
от 0 до 100 °С |
Преобразователь термоэлектрический ТХКв-0188 |
20286-00 |
Л=±2,5 °С |
- |
Л=±2,6 °С |
Л=±2,7 °С |
|
Модуль 1756-IT6I2 |
15652-04 |
у=±0,1 % |
Т емпературный коэффициент ±0,0025 %/°С | |||||
|
№ ИК |
Наименование ИК ИС |
Диапазон измерений физической величины, ед. измерений |
СИ, входящие в состав ИК ИС |
Границы допускаемой основной погрешности ИК |
Границы допускаемой погрешности ИК в рабочих условиях | |||
|
Наименование, тип СИ |
№ в Гос. реестре СИ |
Пределы допускаемой основной погрешности компонента ИК |
Пределы допускаемой дополнительной погрешности компонента ИК | |||||
|
63 |
Температура воды от в/о кожуха, панель №14 |
от 0 до 100 °С |
Преобразователь термоэлектрический ТХКв-0188 |
20286-00 |
Л=±2,5 °С |
- |
Л=±2,6 °С |
Л=±2,7 °С |
|
Модуль 1756-IT6I2 |
15652-04 |
у=±0,1 % |
Т емпературный коэффициент ±0,0025 %/°С | |||||
|
64 |
Температура воды от в/о кожуха, панель №15 |
от 0 до 100 °С |
Преобразователь термоэлектрический ТХКв-0188 |
20286-00 |
Л=±2,5 °С |
- |
Л=±2,6 °С |
Л=±2,7 °С |
|
Модуль 1756-IT6I2 |
15652-04 |
у=±0,1 % |
Т емпературный коэффициент ±0,0025 %/°С | |||||
|
65 |
Температура воды от в/о кожуха, верхняя полупанель №16 |
от 0 до 100 °С |
Преобразователь термоэлектрический ТХКв-0188 |
20286-00 |
Л=±2,5 °С |
- |
Л=±2,6 °С |
Л=±2,7 °С |
|
Модуль 1756-IT6I2 |
15652-04 |
у=±0,1 % |
Т емпературный коэффициент ±0,0025 %/°С | |||||
|
66 |
Температура воды от в/о кожуха, нижняя полупанель №16 |
от 0 до 100 °С |
Преобразователь термоэлектрический ТХКв-0188 |
20286-00 |
Л=±2,5 °С |
- |
Л=±2,6 °С |
Л=±2,7 °С |
|
Модуль 1756-IT6I2 |
15652-04 |
у=±0,1 % |
Т емпературный коэффициент ±0,0025 %/°С | |||||
|
67 |
Температура воды от в/о эркера, панель кожуха №17.1 |
от 0 до 100 °С |
Преобразователь термоэлектрический ТХКв-0188 |
20286-00 |
Л=±2,5 °С |
- |
Л=±2,6 °С |
Л=±2,7 °С |
|
Модуль 1756-IT6I2 |
15652-04 |
у=±0,1 % |
Т емпературный коэффициент ±0,0025 %/°С | |||||
|
68 |
Температура воды от в/о эркера, панель кожуха №17.2 |
от 0 до 100 °С |
Преобразователь термоэлектрический ТХКв-0188 |
20286-00 |
Л=±2,5 °С |
- |
Л=±2,6 °С |
Л=±2,7 °С |
|
Модуль 1756-IT6I2 |
15652-04 |
у=±0,1 % |
Т емпературный коэффициент ±0,0025 %/°С | |||||
|
69 |
Температура воды от в/о эркера, панель кожуха №17.3 |
от 0 до 100 °С |
Преобразователь термоэлектрический ТХКв-0188 |
20286-00 |
Л=±2,5 °С |
- |
Л=±2,6 °С |
Л=±2,7 °С |
|
Модуль 1756-IT6I2 |
15652-04 |
у=±0,1 % |
Т емпературный коэффициент ±0,0025 %/°С | |||||
|
70 |
Температура воды от в/о эркера, панель кожуха №17.4 |
от 0 до 100 °С |
Преобразователь термоэлектрический ТХКв-0188 |
20286-00 |
Л=±2,5 °С |
- |
Л=±2,6 °С |
Л=±2,7 °С |
|
Модуль 1756-IT6I2 |
15652-04 |
у=±0,1 % |
Т емпературный коэффициент ±0,0025 %/°С | |||||
|
№ ИК |
Наименование ИК ИС |
Диапазон измерений физической величины, ед. измерений |
СИ, входящие в состав ИК ИС |
Границы! допускаемой основной погрешности ИК |
Границы! допускаемой погрешности ИК в рабочих условиях | |||
|
Наименование, тип СИ |
№ в Гос. реестре СИ |
Пределы допускаемой основной погрешности компонента ИК |
Пределы допускаемой дополнительной погрешности компонента ИК | |||||
|
71 |
Температура воды от в/о дверцы! эркера, т. 18 |
от 0 до 100 °С |
Преобразователь термоэлектрический ТХКв-0188 |
20286-00 |
Л=±2,5 °С |
- |
Л=±2,6 °С |
Л=±2,7 °С |
|
Модуль 1756-IT6I2 |
15652-04 |
у=±0,1 % |
Т емпературный коэффициент ±0,0025 %/°С | |||||
|
72 |
Температура воды! от в/о кожуха, панель №19 |
от 0 до 100 °С |
Преобразователь термоэлектрический ТХКв-0188 |
20286-00 |
Л=±2,5 °С |
- |
Л=±2,6 °С |
Л=±2,7 °С |
|
Модуль 1756-IT6I2 |
15652-04 |
у=±0,1 % |
Т емпературный коэффициент ±0,0025 %/°С | |||||
|
73 |
Температура воды! от в/о кожуха, панель №20 |
от 0 до 100 °С |
Преобразователь термоэлектрический ТХКв-0188 |
20286-00 |
Л=±2,5 °С |
- |
Л=±2,6 °С |
Л=±2,7 °С |
|
Модуль 1756-IT6I2 |
15652-04 |
у=±0,1 % |
Т емпературный коэффициент ±0,0025 %/°С | |||||
|
74 |
Температура воды! от в/о кожуха, панель №21 |
от 0 до 100 °С |
Преобразователь термоэлектрический ТХКв-0188 |
20286-00 |
Л=±2,5 °С |
- |
Л=±2,6 °С |
Л=±2,7 °С |
|
Модуль 1756-IT6I2 |
15652-04 |
у=±0,1 % |
Т емпературный коэффициент ±0,0025 %/°С | |||||
|
75 |
Температура воды! от в/о кожуха, панель №22 |
от 0 до 100 °С |
Преобразователь термоэлектрический ТХКв-0188 |
20286-00 |
Л=±2,5 °С |
- |
Л=±2,6 °С |
Л=±2,7 °С |
|
Модуль 1756-IT6I2 |
15652-04 |
у=±0,1 % |
Т емпературный коэффициент ±0,0025 %/°С | |||||
|
76 |
Температура воды! от в/о кожуха, панель №23 |
от 0 до 100 °С |
Преобразователь термоэлектрический ТХКв-0188 |
20286-00 |
Л=±2,5 °С |
- |
Л=±2,6 °С |
Л=±2,7 °С |
|
Модуль 1756-IT6I2 |
15652-04 |
у=±0,1 % |
Т емпературный коэффициент ±0,0025 %/°С | |||||
|
77 |
Температура воды! от в/о кожуха, панель №24 |
от 0 до 100 °С |
Преобразователь термоэлектрический ТХКв-0188 |
20286-00 |
Л=±2,5 °С |
- |
Л=±2,6 °С |
Л=±2,7 °С |
|
Модуль 1756-IT6I2 |
15652-04 |
у=±0,1 % |
Т емпературный коэффициент ±0,0025 %/°С | |||||
|
78 |
Температура воды! от в/о кожуха, панель №25 |
от 0 до 100 °С |
Преобразователь термоэлектрический ТХКв-0188 |
20286-00 |
Л=±2,5 °С |
- |
Л=±2,6 °С |
Л=±2,7 °С |
|
Модуль 1756-IT6I2 |
15652-04 |
у=±0,1 % |
Т емпературный коэффициент ±0,008 %/°С | |||||
|
№ ИК |
Наименование ИК ИС |
Диапазон измерений физической величины, ед. измерений |
СИ, входящие в состав ИК ИС |
Границы допускаемой основной погрешности ИК |
Границы допускаемой погрешности ИК в рабочих условиях | |||
|
Наименование, тип СИ |
№ в Гос. реестре СИ |
Пределы допускаемой основной погрешности компонента ИК |
Пределы допускаемой дополнительной погрешности компонента ИК | |||||
|
79 |
Температура воды от в/о кожуха, панель №26 |
от 0 до 100 °С |
Преобразователь термоэлектрический ТХКв-0188 |
20286-00 |
Л=±2,5 °С |
- |
Л=±2,6 °С |
Л=±2,7 °С |
|
Модуль 1756-IT6I2 |
15652-04 |
у=±0,1 % |
Т емпературный коэффициент ±0,0025 %/°С | |||||
|
80 |
Температура воды от в/о кожуха, панель №27 |
от 0 до 100 °С |
Преобразователь термоэлектрический ТХКв-0188 |
20286-00 |
Л=±2,5 °С |
- |
Л=±2,6 °С |
Л=±2,7 °С |
|
Модуль 1756-IT6I2 |
15652-04 |
у=±0,1 % |
Т емпературный коэффициент ±0,0025 %/°С | |||||
|
81 |
Температура воды от в/о кожуха, панель №28 |
от 0 до 100 °С |
Преобразователь термоэлектрический ТХКв-0188 |
20286-00 |
Л=±2,5 °С |
- |
Л=±2,6 °С |
Л=±2,7 °С |
|
Модуль 1756-IT6I2 |
15652-04 |
у=±0,1 % |
Т емпературный коэффициент ±0,0025 %/°С | |||||
|
82 |
Температура воды от в/о кожуха, панель №29 |
от 0 до 100 °С |
Преобразователь термоэлектрический ТХКв-0188 |
20286-00 |
Л=±2,5 °С |
- |
Л=±2,6 °С |
Л=±2,7 °С |
|
Модуль 1756-IT6I2 |
15652-04 |
у=±0,1 % |
Т емпературный коэффициент ±0,0025 %/°С | |||||
|
83 |
Температура воды от в/о кожуха, панель №30 |
от 0 до 100 °С |
Преобразователь термоэлектрический ТХКв-0188 |
20286-00 |
Л=±2,5 °С |
- |
Л=±2,6 °С |
Л=±2,7 °С |
|
Модуль 1756-IT6I2 |
15652-04 |
у=±0,1 % |
Т емпературный коэффициент ±0,0025 %/°С | |||||
|
84 |
Температура воды от в/о амбразуры ВФГ №1 |
от 0 до 100 °С |
Преобразователь термоэлектрический ТХКв-0188 |
20286-00 |
Л=±2,5 °С |
- |
Л=±2,6 °С |
Л=±2,7 °С |
|
Модуль 1756-IT6I2 |
15652-04 |
у=±0,1 % |
Т емпературный коэффициент ±0,0025 %/°С | |||||
|
85 |
Температура воды от в/о амбразуры ВФГ №2 |
от 0 до 100 °С |
Преобразователь термоэлектрический ТХКв-0188 |
20286-00 |
Л=±2,5 °С |
- |
Л=±2,6 °С |
Л=±2,7 °С |
|
Модуль 1756-IT6I2 |
15652-04 |
Л=±0,5 °С |
Т емпературный коэффициент ±0,0025 %/°С | |||||
|
86 |
Температура воды от в/о амбразуры ВФГ №3 |
от 0 до 100 °С |
Преобразователь термоэлектрический ТХКв-0188 |
20286-00 |
Л=±2,5 °С |
- |
Л=±2,6 °С |
Л=±2,7 °С |
|
Модуль 1756-IT6I2 |
15652-04 |
Л=±0,5 °С |
Т емпературный коэффициент ±0,0025 %/°С | |||||
|
№ ИК |
Наименование ИК ИС |
Диапазон измерений физической величины, ед. измерений |
СИ, входящие в состав ИК ИС |
Границы допускаемой основной погрешности ИК |
Границы допускаемой погрешности ИК в рабочих условиях | |||
|
Наименование, тип СИ |
№ в Гос. реестре СИ |
Пределы допускаемой основной погрешности компонента ИК |
Пределы допускаемой дополнительной погрешности компонента ИК | |||||
|
87 |
Температура воды от в/о амбразуры КарбДжета №1 кожуха |
от 0 до 100 °С |
Преобразователь термоэлектрический ТХКв-0188 |
20286-00 |
Л=±2,5 °С |
- |
Л=±2,6 °С |
Л=±2,7 °С |
|
Модуль 1756-IT6I2 |
15652-04 |
Л=±0,5 °С |
Т емпературный коэффициент ±0,0025 %/°С | |||||
|
88 |
Температура воды от в/о амбразуры КарбДжета №2 кожуха |
от 0 до 100 °С |
Преобразователь термоэлектрический ТХКв-0188 |
20286-00 |
Л=±2,5 °С |
- |
Л=±2,6 °С |
Л=±2,7 °С |
|
Модуль 1756-IT6I2 |
15652-04 |
у=±0,1 % |
Т емпературный коэффициент ±0,0025 %/°С | |||||
|
89 |
Температура воды от в/о амбразуры ВФГ и КарбДжета эркера кожуха |
от 0 до 100 °С |
Преобразователь термоэлектрический ТХКв-0188 |
20286-00 |
Л=±2,5 °С |
- |
Л=±2,6 °С |
Л=±2,7 °С |
|
Модуль 1756-IT6I2 |
15652-04 |
у=±0,1 % |
Т емпературный коэффициент ±0,0025 %/°С | |||||
|
90 |
Температура воды от в/о арки рабочего окна |
от 0 до 100 °С |
Преобразователь термоэлектрический ТХКв-0188 |
20286-00 |
Л=±2,5 °С |
- |
Л=±2,6 °С |
Л=±2,7 °С |
|
Модуль 1756-IT6I2 |
15652-04 |
Л=±0,5 °С |
Т емпературный коэффициент ±0,0025 %/°С | |||||
|
91 |
Температура воды от в/о дверки рабочего окна |
от 0 до 100 °С |
Преобразователь термоэлектрический ТХКв-0188 |
20286-00 |
Л=±2,5 °С |
- |
Л=±2,6 °С |
Л=±2,7 °С |
|
Модуль 1756-IT6I2 |
15652-04 |
у=±0,1 % |
Т емпературный коэффициент ±0,0025 %/°С | |||||
|
92 |
Температура воды от в/о цилиндра подъема дверки кожуха |
от 0 до 100 °С |
Преобразователь термоэлектрический ТХКв-0188 |
20286-00 |
Л=±2,5 °С |
- |
Л=±2,6 °С |
Л=±2,7 °С |
|
Модуль 1756-IT6I2 |
15652-04 |
у=±0,1 % |
Т емпературный коэффициент ±0,0025 %/°С | |||||
|
93 |
Температура днища, точка № 1 |
от 0 до 600 °С |
Преобразователь термоэлектрический ТХК-0292-20000 |
13700-93 |
Л=±2,5 °С в диапазоне от минус 40 до 300 °С; Л=±0,0075Щ °С в диапазоне св. 300 до 600 °С |
- |
Л=±2,8 °С в диапазоне от 0 до 300 °С; Л=±(0,3+ +0,0075|t|) °С в диапазоне св. 300 до 600 °С |
Л=±3,2 °С в диапазоне от 0 до 300 °С; Л=±(0,66+ +0,0075|t|) °С в диапазоне св. 300 до 600 °С |
|
Модуль 1756-IT6I |
15652-04 |
у=±0,1 % |
Т емпературный коэффициент ±0,008 %/°С | |||||
|
№ ИК |
Наименование ИК ИС |
Диапазон измерений физической величины, ед. измерений |
СИ, входящие в состав ИК ИС |
Границы допускаемой основной погрешности ИК |
Границы допускаемой погрешности ИК в рабочих условиях | |||
|
Наименование, тип СИ |
№ в Гос. реестре СИ |
Пределы допускаемой основной погрешности компонента ИК |
Пределы допускаемой дополнительной погрешности компонента ИК | |||||
|
94 |
Температура днища, точка № 2 |
от 0 до 600 °С |
Преобразователь термоэлектрический ТХК-0292-20000 |
13700-93 |
Л=±2,5 °С в диапазоне от минус 40 до 300 °С; Л=±0,0075Щ °С в диапазоне св. 300 до 600 °С |
- |
Л=±2,8 °С в диапазоне от 0 до 300 °С; Л=±(0,3+ +0,0075|t|) °С в диапазоне св. 300 до 600 °С |
Л=±3,2 °С в диапазоне от 0 до 300 °С; Л=±(0,66+ +0,0075|t|) °С в диапазоне св. 300 до 600 °С |
|
Модуль 1756-IT6I |
15652-04 |
у=±0,1 % |
Т емпературный коэффициент ±0,008 %/°С | |||||
|
95 |
Температура днища, точка № 3 |
от 0 до 600 °С |
Преобразователь термоэлектрический ТХК-0292-20000 |
13700-93 |
Л=±2,5 °С в диапазоне от минус 40 до 300 °С; Л=±0,0075Щ °С в диапазоне св. 300 до 600 °С |
- |
Л=±2,8 °С в диапазоне от 0 до 300 °С; Л=±(0,3+ +0,0075|t|) °С в диапазоне св. 300 до 600 °С |
Л=±3,2 °С в диапазоне от 0 до 300 °С; Л=±(0,66+ +0,0075|t|) °С в диапазоне св. 300 до 600 °С |
|
Модуль 1756-IT6I |
15652-04 |
у=±0,1 % |
Т емпературный коэффициент ±0,008 %/°С | |||||
|
96 |
Температура днища, точка № 4 |
от 0 до 600 °С |
Преобразователь термоэлектрический ТХК-0292-20000 |
13700-93 |
Л=±2,5 °С в диапазоне от минус 40 до 300 °С; Л=±0,0075Щ °С в диапазоне св. 300 до 600 °С |
- |
Л=±2,8 °С в диапазоне от 0 до 300 °С; Л=±(0,3+ +0,0075|t|) °С в диапазоне св. 300 до 600 °С |
Л=±3,2 °С в диапазоне от 0 до 300 °С; Л=±(0,66+ +0,0075|t|) °С в диапазоне св. 300 до 600 °С |
|
Модуль 1756-IT6I |
15652-04 |
у=±0,1 % |
Т емпературный коэффициент ±0,008 %/°С | |||||
|
97 |
Температура днища, точка № 5 |
от 0 до 600 °С |
Преобразователь термоэлектрический ТХК-0292-20000 |
13700-93 |
Л=±2,5 °С в диапазоне от минус 40 до 300 °С; Л=±0,0075Щ °С в диапазоне св. 300 до 600 °С |
- |
Л=±2,8 °С в диапазоне от 0 до 300 °С; Л=±(0,3+ +0,0075|t|) °С в диапазоне св. 300 до 600 °С |
Л=±3,2 °С в диапазоне от 0 до 300 °С; Л=±(0,66+ +0,0075|t|) °С в диапазоне св. 300 до 600 °С |
|
Модуль 1756-IT6I |
15652-04 |
у=±0,1 % |
Т емпературный коэффициент ±0,008 %/°С | |||||
|
№ ИК |
Наименование ИК ИС |
Диапазон измерений физической величины, ед. измерений |
СИ, входящие в состав ИК ИС |
Границы допускаемой основной погрешности ИК |
Границы допускаемой погрешности ИК в рабочих условиях | |||
|
Наименование, тип СИ |
№ в Гос. реестре СИ |
Пределы допускаемой основной погрешности компонента ИК |
Пределы допускаемой дополнительной погрешности компонента ИК | |||||
|
98 |
Температура днища, точка № 6 |
от 0 до 600 °С |
Преобразователь термоэлектрический ТХК-0292-20000 |
13700-93 |
Л=±2,5 °С в диапазоне от минус 40 до 300 °С; А=±0,0075^| °С в диапазоне св. 300 до 600 °С |
- |
Л=±2,8 °С в диапазоне от 0 до 300 °С; Л=±(0,3+ +0,0075|t|) °С в диапазоне св. 300 до 600 °С |
Л=±3,2 °С в диапазоне от 0 до 300 °С; Л=±(0,66+ +0,0075|t|) °С в диапазоне св. 300 до 600 °С |
|
Модуль 1756-IT6I |
15652-04 |
у=±0,1 % |
Т емпературный коэффициент ±0,008 %/°С | |||||
|
99 |
Температура днища, точка № 7 |
от 0 до 600 °С |
Преобразователь термоэлектрический ТХК-0292-20000 |
13700-93 |
Л=±2,5 °С в диапазоне от минус 40 до 300 °С; А=±0,0075^| °С в диапазоне св. 300 до 600 °С |
- |
Л=±2,8 °С в диапазоне от 0 до 300 °С; Л=±(0,3+ +0,0075|t|) °С в диапазоне св. 300 до 600 °С |
Л=±3,2 °С в диапазоне от 0 до 300 °С; Л=±(0,66+ +0,0075|t|) °С в диапазоне св. 300 до 600 °С |
|
Модуль 1756-IT6I |
15652-04 |
у=±0,1 % |
Т емпературный коэффициент ±0,008 %/°С | |||||
|
100 |
Температура днища, точка № 8 |
от 0 до 600 °С |
Преобразователь термоэлектрический ТХК-0292-20000 |
13700-93 |
Л=±2,5 °С в диапазоне от минус 40 до 300 °С; Д=±0,0075^| °С в диапазоне св. 300 до 600 °С |
- |
Л=±2,8 °С в диапазоне от 0 до 300 °С; Л=±(0,3+ +0,0075|t|) °С в диапазоне св. 300 до 600 °С |
Л=±3,2 °С в диапазоне от 0 до 300 °С; Л=±(0,66+ +0,0075|t|) °С в диапазоне св. 300 до 600 °С |
|
Модуль 1756-IT6I |
15652-04 |
у=±0,1 % |
Т емпературный коэффициент ±0,008 %/°С | |||||
|
101 |
Температура днища, точка № 9 |
от 0 до 600 °С |
Преобразователь термоэлектрический ТХК-0292-20000 |
13700-93 |
Л=±2,5 °С в диапазоне от минус 40 до 300 °С; Д=±0,0075^| °С в диапазоне св. 300 до 600 °С |
- |
Л=±2,8 °С в диапазоне от 0 до 300 °С; Л=±(0,3+ +0,0075|t|) °С в диапазоне св. 300 до 600 °С |
Л=±3,2 °С в диапазоне от 0 до 300 °С; Л=±(0,66+ +0,0075|t|) °С в диапазоне св. 300 до 600 °С |
|
Модуль 1756-IT6I |
15652-04 |
у=±0,1 % |
Т емпературный коэффициент ±0,008 %/°С | |||||
|
№ ИК |
Наименование ИК ИС |
Диапазон измерений физической величины, ед. измерений |
СИ, входящие в состав ИК ИС |
Границы допускаемой основной погрешности ИК |
Границы допускаемой погрешности ИК в рабочих условиях | |||
|
Наименование, тип СИ |
№ в Гос. реестре СИ |
Пределы допускаемой основной погрешности компонента ИК |
Пределы допускаемой дополнительной погрешности компонента ИК | |||||
|
102 |
Температура днища, точка № 10 |
от 0 до 600 °С |
Преобразователь термоэлектрический ТХК-0292-20000 |
13700-93 |
Л=±2,5 °С в диапазоне от минус 40 до 300 °С; А=±0,0075^| °С в диапазоне св. 300 до 600 °С |
- |
Л=±2,8 °С в диапазоне от 0 до 300 °С; Л=±(0,3+ +0,0075|t|) °С в диапазоне св. 300 до 600 °С |
Л=±3,2 °С в диапазоне от 0 до 300 °С; Л=±(0,66+ +0,0075|t|) °С в диапазоне св. 300 до 600 °С |
|
Модуль 1756-IT6I |
15652-04 |
у=±0,1 % |
Т емпературный коэффициент ±0,008 %/°С | |||||
|
103 |
Температура днища, точка № 11 |
от 0 до 600 °С |
Преобразователь термоэлектрический ТХК-0292-10000 |
13700-93 |
Л=±2,5 °С в диапазоне от минус 40 до 300 °С; А=±0,0075^| °С в диапазоне св. 300 до 600 °С |
- |
Л=±2,8 °С в диапазоне от 0 до 300 °С; Л=±(0,3+ +0,0075|t|) °С в диапазоне св. 300 до 600 °С |
Л=±3,2 °С в диапазоне от 0 до 300 °С; Л=±(0,66+ +0,0075|t|) °С в диапазоне св. 300 до 600 °С |
|
Модуль 1756-IT6I |
15652-04 |
у=±0,1 % |
Т емпературный коэффициент ±0,008 %/°С | |||||
|
104 |
Температура днища, точка № 12 |
от 0 до 600 °С |
Преобразователь термоэлектрический ТХК-0292-20000 |
13700-93 |
Л=±2,5 °С в диапазоне от минус 40 до 300 °С; Д=±0,0075^| °С в диапазоне св. 300 до 600 °С |
- |
Л=±2,8 °С в диапазоне от 0 до 300 °С; Л=±(0,3+ +0,0075|t|) °С в диапазоне св. 300 до 600 °С |
Л=±3,2 °С в диапазоне от 0 до 300 °С; Л=±(0,66+ +0,0075|t|) °С в диапазоне св. 300 до 600 °С |
|
Модуль 1756-IT6I |
15652-04 |
у=±0,1 % |
Т емпературный коэффициент ±0,008 %/°С | |||||
|
105 |
Температура днища, точка № 13 |
от 0 до 600 °С |
Преобразователь термоэлектрический ТХК-0292-20000 |
13700-93 |
Л=±2,5 °С в диапазоне от минус 40 до 300 °С; Д=±0,0075^| °С в диапазоне св. 300 до 600 °С |
- |
Л=±2,8 °С в диапазоне от 0 до 300 °С; Л=±(0,3+ +0,0075|t|) °С в диапазоне св. 300 до 600 °С |
Л=±3,2 °С в диапазоне от 0 до 300 °С; Л=±(0,66+ +0,0075|t|) °С в диапазоне св. 300 до 600 °С |
|
Модуль 1756-IT6I |
15652-04 |
у=±0,1 % |
Т емпературный коэффициент ±0,008 %/°С | |||||
|
№ ИК |
Наименование ИК ИС |
Диапазон измерений физической величины, ед. измерений |
СИ, входящие в состав ИК ИС |
Границы допускаемой основной погрешности ИК |
Границы допускаемой погрешности ИК в рабочих условиях | |||
|
Наименование, тип СИ |
№ в Гос. реестре СИ |
Пределы допускаемой основной погрешности компонента ИК |
Пределы допускаемой дополнительной погрешности компонента ИК | |||||
|
106 |
Температура днища, точка № 14 |
от 0 до 600 °С |
Преобразователь термоэлектрический ТХК-0292-20000 |
13700-93 |
Л=±2,5 °С в диапазоне от минус 40 до 300 °С; Л=±0,0075Щ °С в диапазоне св. 300 до 600 °С |
- |
Л=±2,8 °С в диапазоне от 0 до 300 °С; Л=±(0,3+ +0,0075|t|) °С в диапазоне св. 300 до 600 °С |
Л=±3,2 °С в диапазоне от 0 до 300 °С; Л=±(0,66+ +0,0075|t|) °С в диапазоне св. 300 до 600 °С |
|
Модуль 1756-IT6I |
15652-04 |
у=±0,1 % |
Т емпературный коэффициент ±0,008 %/°С | |||||
|
107 |
Температура днища, точка № 15 |
от 0 до 600 °С |
Преобразователь термоэлектрический ТХК-0292-20000 |
13700-93 |
Л=±2,5 °С в диапазоне от минус 40 до 300 °С; Л=±0,0075Щ °С в диапазоне св. 300 до 600 °С |
- |
Л=±2,8 °С в диапазоне от 0 до 300 °С; Л=±(0,3+ +0,0075|t|) °С в диапазоне св. 300 до 600 °С |
Л=±3,2 °С в диапазоне от 0 до 300 °С; Л=±(0,66+ +0,0075|t|) °С в диапазоне св. 300 до 600 °С |
|
Модуль 1756-IT6I |
15652-04 |
у=±0,1 % |
Т емпературный коэффициент ±0,008 %/°С | |||||
|
108 |
Температура днища, точка № 16 |
от 0 до 600 °С |
Преобразователь термоэлектрический ТХКв-0188-01-20000-2-10 |
20286-00 |
Л=±2,5 °С в диапазоне от минус 40 до 360 °С; Л=±(0,7+0,005|ф °С в диапазоне св. 360 до 600 °С |
- |
Л=±2,9 °С в диапазоне от 0 до 360 °С; Л=±(0,94+ +0,005|t|) °С в диапазоне св. 360 до 600 °С |
Л=±3,2 °С в диапазоне от 0 до 360 °С; Л=±(1,18+ +0,005|t|) °С в диапазоне св. 360 до 600 °С |
|
Модуль 1756-IT6I2 |
15652-04 |
у=±0,1 % |
Т емпературный коэффициент ±0,0025 %/°С | |||||
|
109 |
Температура днища, точка № 17 |
от 0 до 600 °С |
Преобразователь термоэлектрический ТХК-0292-20000 |
13700-93 |
Л=±2,5 °С в диапазоне от минус 40 до 300 °С; Л=±0,0075Щ °С в диапазоне св. 300 до 600 °С |
- |
Л=±2,8 °С в диапазоне от 0 до 300 °С; Л=±(0,3+ +0,0075|t|) °С в диапазоне св. 300 до 600 °С |
Л=±3,2 °С в диапазоне от 0 до 300 °С; Л=±(0,66+ +0,0075|t|) °С в диапазоне св. 300 до 600 °С |
|
Модуль 1756-IT6I |
15652-04 |
у=±0,1 % |
Т емпературный коэффициент ±0,008 %/°С | |||||
|
№ ИК |
Наименование ИК ИС |
Диапазон измерений физической величины, ед. измерений |
СИ, входящие в состав ИК ИС |
Границы допускаемой основной погрешности ИК |
Границы допускаемой погрешности ИК в рабочих условиях | |||
|
Наименование, тип СИ |
№ в Гос. реестре СИ |
Пределы допускаемой основной погрешности компонента ИК |
Пределы допускаемой дополнительной погрешности компонента ИК | |||||
|
110 |
Температура днища, точка № 18 |
от 0 до 600 °С |
Преобразователь термоэлектрический ТХК-0292-20000 |
13700-93 |
Л=±2,5 °С в диапазоне от минус 40 до 300 °С; А=±0,0075^| °С в диапазоне св. 300 до 600 °С |
- |
Л=±2,8 °С в диапазоне от 0 до 300 °С; Л=±(0,3+ +0,0075|t|) °С в диапазоне св. 300 до 600 °С |
Л=±3,2 °С в диапазоне от 0 до 300 °С; Л=±(0,66+ +0,0075|t|) °С в диапазоне св. 300 до 600 °С |
|
Модуль 1756-IT6I |
15652-04 |
у=±0,1 % |
Т емпературный коэффициент ±0,008 %/°С | |||||
|
111 |
Температура днища, точка № 19 |
от 0 до 600 °С |
Преобразователь термоэлектрический ТХК-0292-20000 |
13700-93 |
Л=±2,5 °С в диапазоне от минус 40 до 300 °С; А=±0,0075^| °С в диапазоне св. 300 до 600 °С |
- |
Л=±2,8 °С в диапазоне от 0 до 300 °С; Л=±(0,3+ +0,0075|t|) °С в диапазоне св. 300 до 600 °С |
Л=±3,2 °С в диапазоне от 0 до 300 °С; Л=±(0,66+ +0,0075|t|) °С в диапазоне св. 300 до 600 °С |
|
Модуль 1756-IT6I |
15652-04 |
у=±0,1 % |
Т емпературный коэффициент ±0,008 %/°С | |||||
|
112 |
Температура днища, точка № 20 |
от 0 до 600 °С |
Преобразователь термоэлектрический ТХК-0292-20000 |
13700-93 |
Л=±2,5 °С в диапазоне от минус 40 до 300 °С; Д=±0,0075^| °С в диапазоне св. 300 до 600 °С |
- |
Л=±2,8 °С в диапазоне от 0 до 300 °С; Л=±(0,3+ +0,0075|t|) °С в диапазоне св. 300 до 600 °С |
Л=±3,2 °С в диапазоне от 0 до 300 °С; Л=±(0,66+ +0,0075|t|) °С в диапазоне св. 300 до 600 °С |
|
Модуль 1756-IT6I |
15652-04 |
у=±0,1 % |
Т емпературный коэффициент ±0,008 %/°С | |||||
|
113 |
Температура днища, точка № 21 |
от 0 до 600 °С |
Преобразователь термоэлектрический ТХК-0292-20000 |
13700-93 |
Л=±2,5 °С в диапазоне от минус 40 до 300 °С; Д=±0,0075^| °С в диапазоне св. 300 до 600 °С |
- |
Л=±2,8 °С в диапазоне от 0 до 300 °С; Л=±(0,3+ +0,0075|t|) °С в диапазоне св. 300 до 600 °С |
Л=±3,2 °С в диапазоне от 0 до 300 °С; Л=±(0,66+ +0,0075|t|) °С в диапазоне св. 300 до 600 °С |
|
Модуль 1756-IT6I |
15652-04 |
у=±0,1 % |
Т емпературный коэффициент ±0,008 %/°С | |||||
|
№ ИК |
Наименование ИК ИС |
Диапазон измерений физической величины, ед. измерений |
СИ, входящие в состав ИК ИС |
Границы допускаемой основной погрешности ИК |
Границы допускаемой погрешности ИК в рабочих условиях | |||
|
Наименование, тип СИ |
№ в Гос. реестре СИ |
Пределы допускаемой основной погрешности компонента ИК |
Пределы допускаемой дополнительной погрешности компонента ИК | |||||
|
114 |
Температура воды от в/о свода, панель №1 |
от 0 до 100 °С |
Преобразователь термоэлектрический ТХКв-0188 |
20286-00 |
Л=±2,5 °С |
- |
Л=±2,6 °С |
Л=±2,7 °С |
|
Модуль 1756-IT6I2 |
15652-04 |
у=±0,1 % |
Т емпературный коэффициент ±0,0025 %/°С | |||||
|
115 |
Температура воды от в/о свода, панель №2 |
от 0 до 100 °С |
Преобразователь термоэлектрический ТХКв-0188 |
20286-00 |
Л=±2,5 °С |
- |
Л=±2,6 °С |
Л=±2,7 °С |
|
Модуль 1756-IT6I2 |
15652-04 |
у=±0,1 % |
Т емпературный коэффициент ±0,0025 %/°С | |||||
|
116 |
Температура воды от в/о свода, панель №3 |
от 0 до 100 °С |
Преобразователь термоэлектрический ТХКв-0188 |
20286-00 |
Л=±2,5 °С |
- |
Л=±2,6 °С |
Л=±2,7 °С |
|
Модуль 1756-IT6I2 |
15652-04 |
у=±0,1 % |
Т емпературный коэффициент ±0,0025 %/°С | |||||
|
117 |
Температура воды от в/о свода, панель №4 |
от 0 до 100 °С |
Преобразователь термоэлектрический ТХКв-0188 |
20286-00 |
Л=±2,5 °С |
- |
Л=±2,6 °С |
Л=±2,7 °С |
|
Модуль 1756-IT6I2 |
15652-04 |
у=±0,1 % |
Т емпературный коэффициент ±0,0025 %/°С | |||||
|
118 |
Температура воды от в/о свода, панель №5 |
от 0 до 100 °С |
Преобразователь термоэлектрический ТХКв-0188 |
20286-00 |
Л=±2,5 °С |
- |
Л=±2,6 °С |
Л=±2,7 °С |
|
Модуль 1756-IT6I2 |
15652-04 |
у=±0,1 % |
Т емпературный коэффициент ±0,0025 %/°С | |||||
|
119 |
Температура воды от в/о свода, панель №6 |
от 0 до 100 °С |
Преобразователь термоэлектрический ТХКв-0188 |
20286-00 |
Л=±2,5 °С |
- |
Л=±2,6 °С |
Л=±2,7 °С |
|
Модуль 1756-IT6I2 |
15652-04 |
у=±0,1 % |
Т емпературный коэффициент ±0,0025 %/°С | |||||
|
120 |
Температура воды от в/о свода, панель №7 |
от 0 до 100 °С |
Преобразователь термоэлектрический ТХКв-0188 |
20286-00 |
Л=±2,5 °С |
- |
Л=±2,6 °С |
Л=±2,7 °С |
|
Модуль 1756-IT6I2 |
15652-04 |
у=±0,1 % |
Т емпературный коэффициент ±0,0025 %/°С | |||||
|
121 |
Температура воды от в/о свода, панель №8 |
от 0 до 100 °С |
Преобразователь термоэлектрический ТХКв-0188 |
20286-00 |
Л=±2,5 °С |
- |
Л=±2,6 °С |
Л=±2,7 °С |
|
Модуль 1756-IT6I2 |
15652-04 |
у=±0,1 % |
Т емпературный коэффициент ±0,0025 %/°С | |||||
|
№ ИК |
Наименование ИК ИС |
Диапазон измерений физической величины, ед. измерений |
СИ, входящие в состав ИК ИС |
Границы допускаемой основной погрешности ИК |
Границы допускаемой погрешности ИК в рабочих условиях | |||
|
Наименование, тип СИ |
№ в Гос. реестре СИ |
Пределы допускаемой основной погрешности компонента ИК |
Пределы допускаемой дополнительной погрешности компонента ИК | |||||
|
122 |
Температура воды от в/о свода, панель №9 |
от 0 до 100 °С |
Преобразователь термоэлектрический ТХКв-0188 |
20286-00 |
Л=±2,5 °С |
- |
Л=±2,6 °С |
Л=±2,7 °С |
|
Модуль 1756-IT6I2 |
15652-04 |
у=±0,1 % |
Т емпературный коэффициент ±0,0025 %/°С | |||||
|
123 |
Температура воды от в/о свода, панель №10 |
от 0 до 100 °С |
Преобразователь термоэлектрический ТХКв-0188 |
20286-00 |
Л=±2,5 °С |
- |
Л=±2,6 °С |
Л=±2,7 °С |
|
Модуль 1756-IT6I2 |
15652-04 |
у=±0,1 % |
Т емпературный коэффициент ±0,0025 %/°С | |||||
|
124 |
Температура воды от в/о свода, панель №11 |
от 0 до 100 °С |
Преобразователь термоэлектрический ТХКв-0188 |
20286-00 |
Л=±2,5 °С |
- |
Л=±2,6 °С |
Л=±2,7 °С |
|
Модуль 1756-IT6I2 |
15652-04 |
у=±0,1 % |
Т емпературный коэффициент ±0,0025 %/°С | |||||
|
125 |
Температура воды от в/о свода, панель №12 |
от 0 до 100 °С |
Преобразователь термоэлектрический ТХКв-0188 |
20286-00 |
Л=±2,5 °С |
- |
Л=±2,6 °С |
Л=±2,7 °С |
|
Модуль 1756-IT6I2 |
15652-04 |
у=±0,1 % |
Т емпературный коэффициент ±0,0025 %/°С | |||||
|
126 |
Температура воды от в/о свода, панель №15 |
от 0 до 100 °С |
Преобразователь термоэлектрический ТХКв-0188 |
20286-00 |
Л=±2,5 °С |
- |
Л=±2,6 °С |
Л=±2,7 °С |
|
Модуль 1756-IT6I2 |
15625-04 |
у=±0,1 % |
Т емпературный коэффициент ±0,0025 %/°С | |||||
|
127 |
Температура воды от в/о свода, панель №16 |
от 0 до 100 °С |
Преобразователь термоэлектрический ТХКв-0188 |
20286-00 |
Л=±2,5 °С |
- |
Л=±2,6 °С |
Л=±2,7 °С |
|
Модуль 1756-IT6I2 |
15652-04 |
у=±0,1 % |
Т емпературный коэффициент ±0,0025 %/°С | |||||
|
128 |
Температура отходящих газов в борове |
от 0 до 600 °С |
Преобразователь термоэлектрический ТХК 9419 |
18093-99 |
Л=±2,5 °С в диапазоне от минус 40 до 300 °С; Л=±(0,7+0,005|ф °С в диапазоне св. 300 до 600 °С |
- |
Л=±2,8 °С в диапазоне от 0 до 300 °С; Л=±(1,0+ +0,005|t|) °С в диапазоне св. 300 до 600 °С |
Л=±3,1 °С в диапазоне от 0 до 300 °С; Л=±(1,3+ +0,005|t|) °С в диапазоне св. 300 до 600 °С |
|
Модуль 1756-IT6I2 |
15652-04 |
у=±0,1 % |
Т емпературный коэффициент ±0,0025 %/°С | |||||
|
№ ИК |
Наименование ИК ИС |
Диапазон измерений физической величины, ед. измерений |
СИ, входящие в состав ИК ИС |
Границы допускаемой основной погрешности ИК |
Границы допускаемой погрешности ИК в рабочих условиях | |||
|
Наименование, тип СИ |
№ в Гос. реестре СИ |
Пределы допускаемой основной погрешности компонента ИК |
Пределы допускаемой дополнительной погрешности компонента ИК | |||||
|
129 |
Температура отходящих газов в вертикальной камере дожигания |
от 0 до 1000 °С |
Преобразователь термоэлектрический ТХА-0193 |
31930-06 |
Л=±2,5 °С в диапазоне от минус 40 до 333 °С; Л=±0,0075Щ °С в диапазоне св. 333 до 1000 °С |
- |
Л=±2,8 °С в диапазоне от 0 до 333 °С; Л=±(0,7+ +0,0075|t|) °С в диапазоне св. 333 до 1000 °С |
Л=±3,2 °С в диапазоне от 0 до 333 °С; Л=±(1,3+ +0,0075|t|) °С в диапазоне св. 333 до 1000 °С |
|
Модуль 1756-IT6I2 |
15652-04 |
у=±0,1 % |
Т емпературный коэффициент ±0,0025 %/°С | |||||
|
130 |
Температура обратной воды, сливной коллектор № 1 |
от 0 до 100 °С |
Термопреобразователь сопротивления взрывозащищенный ТСМ-106Ех |
31888-06 |
Л=±(0,25+ +0,0035|t|) °С |
- |
Л=±(0,35+ +0,0035|t|) °С |
Л=±(0,49+ +0,0035|t|) °С |
|
Модуль 1756-IR6I |
15652-04 |
у=±0,1 % |
Т емпературный коэффициент ±0,009 %/°С | |||||
|
131 |
Температура обратной воды, сливной коллектор № 2 |
от 0 до 100 °С |
Термопреобразователь сопротивления взрывозащищенный ТСМ-106Ех |
31888-06 |
Л=±(0,25+ +0,0035|t|) °С |
- |
Л=±(0,35+ +0,0035|t|) °С |
Л=±(0,49+ +0,0035|t|) °С |
|
Модуль 1756-IR6I |
15652-04 |
у=±0,1 % |
Т емпературный коэффициент ±0,009 %/°С | |||||
|
132 |
Температура обратной воды, сливной коллектор № 3 |
от 0 до 100 °С |
Термопреобразователь сопротивления взрывозащищенный ТСМ-106Ех |
31888-06 |
Л=±(0,25+ +0,0035|t|) °С |
- |
Л=±(0,35+ +0,0035|t|) °С |
Л=±(0,49+ +0,0035|t|) °С |
|
Модуль 1756-IR6I |
15652-04 |
у=±0,1 % |
Т емпературный коэффициент ±0,009 %/°С | |||||
|
133 |
Температура обратной воды, сливной коллектор № 4 |
от 0 до 100 °С |
Термопреобразователь сопротивления взрывозащищенный ТСМ-106Ех |
31888-06 |
Л=±(0,25+ +0,0035|t|) °С |
- |
Л=±(0,35+ +0,0035|t|) °С |
Л=±(0,49+ +0,0035|t|) °С |
|
Модуль 1756-IR6I |
15652-04 |
у=±0,1 % |
Т емпературный коэффициент ±0,009 %/°С | |||||
|
134 |
Температура обратной воды, сливной коллектор № 5 |
от 0 до 100 °С |
Термопреобразователь сопротивления взрывозащищенный ТСМ-106Ех |
31888-06 |
Л=±(0,25+ +0,0035|t|) °С |
- |
Л=±(0,35+ +0,0035|t|) °С |
Л=±(0,49+ +0,0035|t|) °С |
|
Модуль 1756-IR6I |
15652-04 |
у=±0,1 % |
Т емпературный коэффициент ±0,009 %/°С | |||||
|
135 |
Температура обратной воды, сливной коллектор № 6 |
от 0 до 100 °С |
Термопреобразователь сопротивления взрывозащищенный ТСМ-106Ех |
31888-06 |
Л=±(0,25+ +0,0035|t|) °С |
- |
Л=±(0,35+ +0,0035|t|) °С |
Л=±(0,49+ +0,0035|t|) °С |
|
Модуль 1756-IR6I |
15652-04 |
у=±0,1 % |
Т емпературный коэффициент ±0,009 %/°С | |||||
|
№ ИК |
Наименование ИК ИС |
Диапазон измерений физической величины, ед. измерений |
СИ, входящие в состав ИК ИС |
Границы допускаемой основной погрешности ИК |
Границы допускаемой погрешности ИК в рабочих условиях | |||
|
Наименование, тип СИ |
№ в Гос. реестре СИ |
Пределы допускаемой основной погрешности компонента ИК |
Пределы допускаемой дополнительной погрешности компонента ИК | |||||
|
136 |
Температура обратной воды, сливной коллектор № 7 |
от 0 до 100 °С |
Термопреобразователь сопротивления взрывозащищенный ТСМ-106Ех |
31888-06 |
Д=±(0,25+ +0,0035|t|) °С |
- |
Д=±(0,35+ +0,0035|t|) °С |
Д=±(0,49+ +0,0035|t|) °С |
|
Модуль 1756-IR6I |
15652-04 |
у=±0,1 % |
Т емпературный коэффициент ±0,009 %/°С | |||||
|
137 |
Температура кислорода на входе |
от минус 50 до 100 °С |
Термопреобразователь сопротивления платиновый TR10/TMT180-A21 |
26239-03 |
Д=±(0,1+ +0,0017|t|) °С |
- |
Д=±(1,6+ +0,0017|t|) °С |
Д=±(3,4+ +0,0017|t|) °С |
|
Модуль 6ES7 144-1GB41-0XB0 |
22734-02 |
у=±1,0 % |
у=±1,2 % | |||||
|
138 |
Температура отходящих газов на входе в спреерную камеру |
от 0 до 1000 °С |
Преобразователь измерительный серии ТН, модель TH02 |
18527-04 |
Д=±1,5 °C |
y=±(0,05+0,01*E(U)k/ [E(U)k-E(U)h] +100*0,14 °C/tk-tH) % на каждые 10 °С |
Д=±12 °C |
Д=±37 °C |
|
Модуль 6ES7 144-1GB41-0XB0 |
22734-02 |
у=±1,0 % |
у=±1,2 % | |||||
|
139 |
Температура отходящих газов на выходе из спреерной камеры, точка 1 |
от 0 до 1000 °С |
Преобразователь измерительный серии Th, модель TH02 |
18527-04 |
Д=±1,5 °C |
y=±(0,05+0,01*E(U)k/ [E(U)k-E(U)h] +100*0,14 °C/tk-tH) % на каждые 10 °С |
Д=±12 °C |
Д=±37 °C |
|
Модуль 6ES7 144-1GB41-0XB0 |
22734-02 |
у=±1,0 % |
у=±1,2 % | |||||
|
140 |
Температура отходящих газов на выходе из спреерной камеры, точка 2 |
от 0 до 1000 °С |
Преобразователь измерительный серии TH, модель TH02 |
18527-04 |
Д=±1,5 °C |
y=±(0,05+0,01*E(U)k/ [E(U)k-E(U)h] +100*0,14 °C/tk-tH) % на каждые 10 °С |
Д=±12 °C |
Д=±37 °C |
|
Модуль 6ES7 144-1GB41-0XB0 |
22734-02 |
у=±1,0 % |
у=±1,2 % | |||||
|
141 |
Расход воды на сводик (верх) |
от 0 до 180 м3/ч |
Датчик расхода воды корреляционный ДРК-3В1-4-20 |
20003-00 |
8=±1,5 % |
- |
8=±1,9 % |
8=±2,9 % |
|
Модуль 1756-IF6I |
15652-04 |
у=±0,1 % |
Ур.у=±0,54 % | |||||
|
142 |
Расход воды на сводик (низ) |
от 0 до 180 м3/ч |
Датчик расхода воды корреляционный ДРК-3В1 |
20003-00 |
8=±1,5 % |
- |
8=±1,9 % |
8=±2,9 % |
|
Модуль 1756-IF6I |
15652-04 |
у=±0,1 % |
Ур.у=±0,54 % | |||||
|
143 |
Расход воды на охлаждение кожуха печи, нитка 1 |
от 0 до 123 м3/ч |
Преобразователь расхода вихреакустический Метран-300ПР-150-В-0,1-01-ТИ-42-4 |
16098-02 |
у=±1,5 % |
у=±0,1 % / 10 °С |
у=±1,8 % |
•'=±2.0 % |
|
Модуль 1756-IF6I |
15652-04 |
у=±0,1 % |
Ур.у=±0,54 % | |||||
|
144 |
Расход воды на охлаждение кожуха печи, нитка 2 |
от 0 до 160 м3/ч |
Преобразователь расхода вихреакустический Метран-300ПР-150-В-0,1-01-ТИ-42-И |
16098-02 |
у=±1,5 % |
у=±0,1 % / 10 °С |
у=±1,8 % |
у=±2,0 % |
|
Модуль 1756-IF6I |
15652-04 |
у=±0,1 % |
Ур.у=±0,54 % | |||||
|
№ ИК |
Наименование ИК ИС |
Диапазон измерений физической величины, ед. измерений |
СИ, входящие в состав ИК ИС |
Границы допускаемой основной погрешности ИК |
Границы допускаемой погрешности ИК в рабочих условиях | |||
|
Наименование, тип СИ |
№ в Гос. реестре СИ |
Пределы допускаемой основной погрешности компонента ИК |
Пределы допускаемой дополнительной погрешности компонента ИК | |||||
|
145 |
Расход воды на охлаждение кожуха печи, нитка 3 |
от 0 до 630 м3/ч |
Датчик расхода воды корреляционный ДРК-3В1 |
20003-00 |
8=±1,5 % |
- |
8=±1,9 % |
8=±2,9 % |
|
Модуль 1756-IF6I |
15652-04 |
у=±0,1 % |
Гр.у.=±0,54 % | |||||
|
146 |
Расход воды на охлаждение свода, нитка 1 |
от 0 до 160 м3/ч |
Преобразователь расхода вихреакустический Метран-300ПР-150-В-0,1-01-ТИ-42-И |
16098-02 |
у=±1,5 % |
у=±0,1 % / 10 °С |
у=±1,8 % |
•'=±2.0 % |
|
Модуль 1756-IF6I |
15652-04 |
у=±0,1 % |
Гр.у.=±0,54 % | |||||
|
147 |
Расход воды на охлаждение свода, нитка 2 |
от 0 до 160 м3/ч |
Преобразователь расхода вихреакустический Метран-300ПР-150-В-0,1-01-ТИ-42-И |
16098-02 |
у=±1,5 % |
у=±0,1 % / 10 °С |
у=±1,8 % |
•'=±2.0 % |
|
Модуль 1756-IF6I |
15652-04 |
у=±0,1 % |
Ур.у.=±0,54 % | |||||
|
148 |
Расход воды на холодильники портала и шибер эркера |
от 0 до 125 м3/ч |
Датчик расхода воды корреляционный ДРК-3В1 |
20003-00 |
8=±1,5 % |
- |
8=±1,9 % |
8=±2,9 % |
|
Модуль 1756-IF6I |
15652-04 |
у=±0,1 % |
Ур.у.=±0,54 % | |||||
|
149 |
Расход воды на охлаждение опоры фазы А |
от 0 до 13,58 м3/ч |
Расходомер-счетчик электромагнитный «ВЗЛЕТ ЭР» мод. ЭРСВ-310 |
20293-00 |
8=±(0,9+0,002/v+ +0,021/v2) % |
- |
8=±(1,15+0,002/v+ +0,021/v2) % |
8=±(2,45+0,002/v+ +0,021/v2) % |
|
Модуль 1756-IF6I |
15652-04 |
у=±0,1 % |
Гр.у=±0,54 % | |||||
|
150 |
Расход воды на охлаждение опоры фазы В |
от 0 до 13,58 м3/ч |
Расходомер-счетчик электромагнитный «ВЗЛЕТ ЭР» мод. ЭРСВ-310 |
20293-00 |
8=±(0,9+0,002/v+ +0,021/v2) % |
- |
8=±(1,15+0,002/v+ +0,021/v2) % |
8=±(2,45+0,002/v+ +0,021/v2) % |
|
Модуль 1756-IF6I |
15652-04 |
y=±0,1 % |
Гр.у=±0,54 % | |||||
|
151 |
Расход воды на охлаждение опоры фазы С |
от 0 до 13,58 м3/ч |
Расходомер-счетчик электромагнитный «ВЗЛЕТ ЭР» мод. ЭРСВ-310 |
20293-00 |
8=±(0,9+0,002/v+ +0,021/v2) % |
- |
8=±(1,15+0,002/v+ +0,021/v2) % |
8=±(2,45+0,002/v+ +0,021/v2) % |
|
Модуль 1756-IF6I |
15652-04 |
y=±0,1 % |
Гр.у=±0,54 % | |||||
|
152 |
Расход воды на охлаждение хомута фазы А |
от 0 до 34,78 м3/ч |
Расходомер-счетчик электромагнитный «ВЗЛЕТ ЭР» мод. ЭРСВ-310 |
20293-00 |
8=±(0,9+0,002/v+ +0,021/v2) % |
- |
8=±(1,15+0,002/v+ +0,021/v2) % |
8=±(2,45+0,002/v+ +0,021/v2) % |
|
Модуль 1756-IF6I |
15652-04 |
y=±0,1 % |
Гр.у=±0,54 % | |||||
|
153 |
Расход воды на охлаждение хомута фазы В |
от 0 до 34,78 м3/ч |
Расходомер-счетчик электромагнитный «ВЗЛЕТ ЭР» мод. ЭРСВ-310 |
20293-00 |
8=±(0,9+0,002/v+ +0,021/v2) % |
- |
8=±(1,15+0,002/v+ +0,021/v2) % |
8=±(2,45+0,002/v+ +0,021/v2) % |
|
Модуль 1756-IF6I |
15652-04 |
y=±0,1 % |
Гр.у=±0,54 % | |||||
|
№ ИК |
Наименование ИК ИС |
Диапазон измерений физической величины, ед. измерений |
СИ, входящие в состав ИК ИС |
Границы допускаемой основной погрешности ИК |
Границы допускаемой погрешности ИК в рабочих условиях | |||
|
Наименование, тип СИ |
№ в Гос. реестре СИ |
Пределы допускаемой основной погрешности компонента ИК |
Пределы допускаемой дополнительной погрешности компонента ИК | |||||
|
154 |
Расход воды на охлаждение хомута фазы С |
от 0 до 34,78 м3/ч |
Расходомер-счетчик электромагнитный «ВЗЛЕТ ЭР» мод. ЭРСВ-310 |
20293-00 |
S=±(0,9+0,002/v+ +0,021/v2) % |
- |
8=±(1,15+0,002/v+ +0,021/v2) % |
8=±(2,45+0,002/v+ +0,021/v2) % |
|
Модуль 1756-IF6I |
15652-04 |
у=±0,1 % |
Гр.у.=±0,54 % | |||||
|
155 |
Расход воды на охлаждение консоли фазы А |
от 0 до 143,4 м3/ч |
Расходомер-счетчик электромагнитный «ВЗЛЕТ ЭР» мод. ЭРСВ-310 |
20293-00 |
S=±(0,9+0,002/v+ +0,021/v2) % |
- |
8=±(1,15+0,002/v+ +0,021/v2) % |
8=±(2,45+0,002/v+ +0,021/v2) % |
|
Модуль 1756-IF6I |
15652-04 |
у=±0,1 % |
Ур.у.=±0,54 % | |||||
|
156 |
Расход воды на охлаждение консоли фазы В |
от 0 до 143,4 м3/ч |
Расходомер-счетчик электромагнитный «ВЗЛЕТ ЭР» мод. ЭРСВ-310 |
20293-00 |
S=±(0,9+0,002/v+ +0,021/v2) % |
- |
S=±(1,15+0,002/v+ +0,021/v2) % |
8=±(2,45+0,002/v+ +0,021/v2) % |
|
Модуль 1756-IF6I |
15652-04 |
у=±0,1 % |
Ур.у.=±0,54 % | |||||
|
157 |
Расход воды на охлаждение консоли фазы С |
от 0 до 143,4 м3/ч |
Расходомер-счетчик электромагнитный «ВЗЛЕТ ЭР» мод. ЭРСВ-310 |
20293-00 |
S=±(0,9+0,002/v+ +0,021/v2) % |
- |
S=±(1,15+0,002/v+ +0,021/v2) % |
8=±(2,45+0,002/v+ +0,021/v2) % |
|
Модуль 1756-IF6I |
15652-04 |
y=±0,1 % |
Ур.у=±0,54 % | |||||
|
158 |
Расход подающей воды на общий коллектор |
от 0 до 3000 м3/ч |
Расходомер-счетчик ультразвуковой многоканальный УрСв «ВзлЕт МР», УРСВ-522 |
28363-04 |
8=±(0,45+0,1/v) % |
- |
8=±(0,67+0,1/v) % |
8=±(2,26+0,1/v) % |
|
Модуль 1756-IF6I |
15652-04 |
y=±0,1 % |
Ур.у=±0,54 % | |||||
|
159 |
Расход воды на секции 1, 2, 3 |
от 0 до 3000 м3/ч |
Расходомер-счетчик ультразвуковой многоканальный УРСВ «ВЗЛЕТ МР», УРСВ-522 |
28363-04 |
S=±(0,45+0,1/v) % |
- |
8=±(0,67+0,1/v) % |
8=±(2,26+0,1/v) % |
|
Модуль 1756-IF6I |
15652-04 |
y=±0,1 % |
Гр.у.=±0,54 % | |||||
|
160 |
Расход воды от секций 1, 2, 3,4 |
от 0 до 3000 м3/ч |
Расходомер-счетчик ультразвуковой многоканальный УРСВ «ВЗЛЕТ МР», УРСВ-522 |
28363-04 |
8=±(0,45+0,1/v) % |
- |
8=±(0,67+0,1/v) % |
8=±(2,26+0,1/v) % |
|
Модуль 1756-IF6I |
15652-04 |
y=±0,1 % |
Гр.у=±0,54 % | |||||
|
161 |
Расход воды от отбойного экрана |
от 0 до 500 м3/ч |
Расходомер-счетчик ультразвуковой многоканальный УрСв «ВзлЕт МР», УРСВ-522 |
28363-04 |
8=±(0,45+0,1/v) % |
- |
8=±(0,67+0,1/v) % |
8=±(2,26+0,1/v) % |
|
Модуль 1756-IF6I |
15652-04 |
y=±0,1 % |
Гр.у=±0,54 % | |||||
|
№ ИК |
Наименование ИК ИС |
Диапазон измерений физической величины, ед. измерений |
СИ, входящие в состав ИК ИС |
Границы допускаемой основной погрешности ИК |
Границы допускаемой погрешности ИК в рабочих условиях | |||
|
Наименование, тип СИ |
№ в Гос. реестре СИ |
Пределы допускаемой основной погрешности компонента ИК |
Пределы допускаемой дополнительной погрешности компонента ИК | |||||
|
162 |
Расход воздуха на подогрев стальковша на сталевозе перед выпуском плавки |
от 0 до 2500 м3/ч АР=0,63 кПа |
Диафрагма Преобразователь давления измерительный серии 40 мод 4382 (JUMO dTRANS p02 DELTA) |
20729-03 |
Y=±0,5 % |
Y=±0,1 % / 10 °С Y=±0,1 % / 10 В |
Г=±5,0 % |
Г=±5,0 % |
|
Модуль 6ES7 331-7NF00-0AB0 |
15772-06 |
Y=±0,05 % |
Ур.у=±0,3 % | |||||
|
163 |
Давление воздуха на подогрев стальковша на сталевозе перед выпуском плавки |
от 0 до 300 кгс/м2 |
Преобразователь давления измерительный серии 40 мод 4382 (JUMO dTRANS p02 DELTA) |
20729-03 |
Y=±0,5 % |
Y=±0,1 % / 10 °С Y=±0,1 % / 10 В |
Y=±0,6 % |
Y=±1,1 % |
|
Модуль 6ES7 331-7NF00-0AB0 |
15772-06 |
Y=±0,05 % |
Гр.у=±0,3 % | |||||
|
164 |
Расход природного газа после регулирующего дросселя, стенд разогрева стальковшей под печью |
от 0 до 250 м3/ч АР=0,63 кПа |
Диафрагма Преобразователь давления измерительный серии 40 мод 4382 (JUMO dTRANS p02 DELTA) |
20729-03 |
Y=±0,5 % |
Y=±0,1 % / 10 °С Y=±0,1 % / 10 В |
Г=±5,0 % |
Г=±5,0 % |
|
Модуль 6ES7 331-7NF00-0AB0 |
15772-06 |
Y=±0,05 % |
Гр.у=±0,3 % | |||||
|
165 |
Давление природного газа после регулирующего дросселя, стенд разогрева стальковшей под печью |
от 0 до 100 кгс/м2 |
Преобразователь давления измерительный серии 40 мод 4382 (JUMO dTRANS p02 DELTA) |
20729-03 |
Y=±0,5 % |
Y=±0,1 % / 10 °С Y=±0,1 % / 10 В |
Y=±0,6 % |
Y=±1,1 % |
|
Модуль 6ES7 331-7NF00-0AB0 |
15772-06 |
Y=±0,05 % |
Гр.у=±0,3 % | |||||
|
166 |
Расход кислорода ВФГ № 1 осн |
от 0 до 1000 м3/ч |
Расходомер вихревой Prowirl 77W |
15202-04 |
8==±0,75 % |
- |
8=±4,1 % |
8=±6,3 % |
|
Модуль 6ES7 144-1GB41-0XB0 |
22734-02 |
y=±1,0 % |
Гр.у=±1,2 % | |||||
|
167 |
Расход кислорода ВФГ № 2 осн |
от 0 до 1000 м3/ч |
Расходомер вихревой Prowirl 77W |
15202-04 |
8=±0,75 % |
- |
8=±4,1 % |
8=±6,3 % |
|
Модуль 6ES7 144-1GB41-0XB0 |
22734-02 |
y=±1,0 % |
Гр.у=±1,2 % | |||||
|
168 |
Расход кислорода ВФГ № 3 осн |
от 0 до 1000 м3/ч |
Расходомер вихревой Prowirl 77W |
15202-04 |
8=±0,75 % |
- |
8=±4,1 % |
8=±6,3 % |
|
Модуль 6ES7 144-1GB41-0XB0 |
22734-02 |
y=±1,0 % |
Гр.у=±1,2 % | |||||
|
169 |
Расход кислорода ВФГ Эркер |
от 0 до 1000 м3/ч |
Расходомер вихревой Prowirl 77W |
15202-04 |
8=±0,75 % |
- |
8=±4,1 % |
8=±6,3 % |
|
Модуль 6ES7 144-1GB41-0XB0 |
22734-02 |
y=±1,0 % |
Гр.у=±1,2 % | |||||
|
170 |
Расход кислорода ВФГ № 1 втор |
от 0 до 1000 м3/ч |
Расходомер вихревой Prowirl 77W |
15202-04 |
8=±0,75 % |
- |
8=±4,1 % |
8=±6,3 % |
|
Модуль 6ES7 144-1GB41-0XB0 |
22734-02 |
y=±1,0 % |
Гр.у=±1,2 % | |||||
|
171 |
Расход кислорода ВФГ № 2 втор |
от 0 до 1000 м3/ч |
Расходомер вихревой Prowirl 77W |
15202-04 |
8=±0,75 % |
- |
8=±4,1 % |
8=±6,3 % |
|
Модуль 6ES7 144-1GB41-0XB0 |
22734-02 |
y=±1,0 % |
Гр.у=±1,2 % | |||||
|
№ ИК |
Наименование ИК ИС |
Диапазон измерений физической величины, ед. измерений |
СИ, входящие в состав ИК ИС |
Границы допускаемой основной погрешности ИК |
Границы допускаемой погрешности ИК в рабочих условиях | |||
|
Наименование, тип СИ |
№ в Гос. реестре СИ |
Пределы допускаемой основной погрешности компонента ИК |
Пределы допускаемой дополнительной погрешности компонента ИК | |||||
|
172 |
Расход кислорода ВФГ № 3 втор |
от 0 до 1000 м3/ч |
Расходомер вихревой Prowirl 77W |
15202-04 |
8=±0,75 % |
- |
8=±4,1 % |
8=±6,3 % |
|
Модуль 6ES7 144-1GB41-0XB0 |
22734-02 |
'=±1,0 % |
'р.у=±1,2 % | |||||
|
173 |
Расход кислорода ВФГ Эркер втор |
от 0 до 150 м3/ч |
Расходомер вихревой Prowirl 77W |
15202-04 |
8=±0,75 % |
- |
8=±4,1 % |
8=±6,3 % |
|
Модуль 6ES7 144-1GB41-0XB0 |
22734-02 |
Т=±1,0 % |
'р.у.=±1,2 % | |||||
|
174 |
Расход природного газа ВФГ 1 |
от 0 до 1000 м3/ч |
Расходомер вихревой Prowirl 77W |
15202-04 |
8=±0,75 % |
- |
8=±1,0 % |
8=±1,3 % |
|
Модуль 9460/12-08-11 |
22560-04 |
'=±0,075 % |
'=±0,1 %/10 °С | |||||
|
175 |
Расход природного газа ВФГ 2 |
от 0 до 1000 м3/ч |
Расходомер вихревой Prowirl 77W |
15202-04 |
8=±0,75 % |
- |
8=±1,0 % |
8=±1,3 % |
|
Модуль 9460/12-08-11 |
22560-04 |
'=±0,075 % |
'=±0,1 %/10 °С | |||||
|
176 |
Расход природного газа ВФГ 3 |
от 0 до 1000 м3/ч |
Расходомер вихревой Prowirl 77W |
15202-04 |
8=±0,75 % |
- |
8=±1,0 % |
8=±1,3 % |
|
Модуль 9460/12-08-11 |
22560-04 |
'=±0,075 % |
'=±0,1 %/10 °С | |||||
|
177 |
Расход природного газа ВФГ Эркер |
от 0 до 1000 м3/ч |
Расходомер вихревой Prowirl 77W |
15202-04 |
8=±0,75 % |
- |
8=±1,0 % |
8=±1,3 % |
|
Модуль 9460/12-08-11 |
22560-04 |
'=±0,075 % |
'=±0,1 %/10 °С | |||||
|
178 |
Давление масла на маслоохладитель трансформатора № 1 |
от 0 до 2,5 кгс/м2 |
Датчик давления Метран-55-ДИ-518 |
18375-03 |
'=±0,5 % |
'y=±(0,1+0,05Pmax/PB) % на каждые 10 °С |
Y=±0,6 % |
Y=±1,8 % |
|
Модуль 1756-IF6I |
15652-04 |
'=±0,1 % |
'р у ±0-54 % | |||||
|
179 |
Давление масла на маслоохладитель трансформатора № 2 |
от 0 до 2,5 кгс/м2 |
Датчик давления Метран-55-ДИ-518 |
18375-03 |
'=±0,25 % |
'=±(0,1+0^,^) % на каждые 10 °С |
Y=±0,3 % |
Y=±1,7 % |
|
Модуль 1756-IF6I |
15652-04 |
'=±0,1 % |
Тр.у.=±0,54 % | |||||
|
180 |
Давление масла на маслоохладитель трансформатора № 3 |
от 0 до 2,5 кгс/м2 |
Датчик давления Метран-55-ДИ-518 |
18375-03 |
'=±0,25 % |
'=±(0,1+0^,^) % на каждые 10 °С |
Y=±0,3 % |
Y=±1,7 % |
|
Модуль 1756-IF6I |
15652-04 |
'=±0,1 % |
Тр.у=±0,54 % | |||||
|
181 |
Давление масла на маслоохладитель трансформатора № 4 |
от 0 до 2,5 кгс/м2 |
Датчик давления Метран-55-ДИ-518 |
18375-03 |
'=±0,5 % |
T=±(0,1+0,05PraK/PB) % на каждые 10 °С |
Y=±0,6 % |
Y=±1,8 % |
|
Модуль 1756-IF6I |
15652-04 |
'=±0,1 % |
'р.у=±0,54 % | |||||
|
182 |
Давление масла на маслоохладитель трансформатора № 5 |
от 0 до 2,5 кгс/м2 |
Датчик давления Метран-55-ДИ-518 |
18375-03 |
'=±0,25 % |
T=±(0,1+0,05PraK/PB) % на каждые 10 °С |
Y=±0,3 % |
Y=±1,7 % |
|
Модуль 1756-IF6I |
15652-04 |
'=±0,1 % |
'р.у=±0,54 % | |||||
|
183 |
Давление масла на маслоохладитель трансформатора № 6 |
от 0 до 2,5 кгс/м2 |
Датчик давления Метран-55-ДИ-518 |
18375-03 |
'=±0,25 % |
T=±(0,1+0,05PraK/PB) % на каждые 10 °С |
Y=±0,3 % |
Y=±1,7 % |
|
Модуль 1756-IF6I |
15652-04 |
'=±0,1 % |
'р.у.=±0,54 % | |||||
|
№ ИК |
Наименование ИК ИС |
Диапазон измерений физической величины, ед. измерений |
СИ, входящие в состав ИК ИС |
Границы допускаемой основной погрешности ИК |
Границы допускаемой погрешности ИК в рабочих условиях | |||
|
Наименование, тип СИ |
№ в Гос. реестре СИ |
Пределы допускаемой основной погрешности компонента ИК |
Пределы допускаемой дополнительной погрешности компонента ИК | |||||
|
184 |
Давление масла на маслоохладитель реактора № 1 |
от 0 до 2,5 кгс/м2 |
Датчик давления Метран-55-ДИ-518 |
18375-03 |
Г=±0,25 % |
У=±(0,1+0,05Ртах/Рв) % на каждые 10 °С |
Y=±0,3 % |
Y=±1,7 % |
|
Модуль 1756-IF6I |
15652-04 |
у=±0,1 % |
Тр.у=±0,54 % | |||||
|
185 |
Давление масла на маслоохладитель реактора № 2 |
от 0 до 2,5 кгс/м2 |
Датчик давления Метран-55-ДИ-518 |
18375-03 |
Г=±0,25 % |
•=±(0,1+0,05Ртах/Рв) % на каждые 10 °С |
Y=±0,3 % |
Y=±1,7 % |
|
Модуль 1756-IF6I |
15652-04 |
у=±0,1 % |
Ур.у=±0,54 % | |||||
|
186 |
Давление воды на маслоохладитель трансформатора № 1 |
от 0 до 2,5 кгс/м2 |
Датчик давления Метран-55-ДИ-518 |
18375-03 |
Г=±0,25 % |
•=±(0,1+0,05Ртах/Рв) % на каждые 10 °С |
Y=±0,3 % |
Y=±1,7 % |
|
Модуль 1756-IF6I |
15652-04 |
у=±0,1 % |
Ур.у=±0,54 % | |||||
|
187 |
Давление воды на маслоохладитель трансформатора № 2 |
от 0 до 2,5 кгс/м2 |
Датчик давления Метран-55-ДИ-518 |
18375-03 |
Г=±0,25 % |
•=±(0,1+0,05Ртах/Рв) % на каждые 10 °С |
Y=±0,3 % |
Y=±1,7 % |
|
Модуль 1756-IF6I |
15652-04 |
у=±0,1 % |
Гр.у=±0,54 % | |||||
|
188 |
Давление воды на маслоохладитель трансформатора № 3 |
от 0 до 2,5 кгс/м2 |
Датчик давления Метран-55-ДИ-518 |
18375-03 |
Г=±0,25 % |
У=±(0,1+0,05Ртах/Рв) % на каждые 10 °С |
Y=±0,3 % |
Y=±1,7 % |
|
Модуль 1756-IF6I |
15652-04 |
у=±0,1 % |
Тр.у=±0,54 % | |||||
|
189 |
Давление воды на маслоохладитель трансформатора № 4 |
от 0 до 2,5 кгс/м2 |
Датчик давления Метран-55-ДИ-518 |
18375-03 |
Г=±0,25 % |
У=±(0,1+0,05Ртах/Рв) % на каждые 10 °С |
Y=±0,3 % |
Y=±1,7 % |
|
Модуль 1756-IF6I |
15652-04 |
у=±0,1 % |
Тр.у=±0,54 % | |||||
|
190 |
Давление воды на маслоохладитель трансформатора № 5 |
от 0 до 2,5 кгс/м2 |
Датчик давления Метран-55-ДИ-518 |
18375-03 |
Г=±0,25 % |
У=±(0,1+0,05Ртах/Рв) % на каждые 10 °С |
Y=±0,3 % |
Y=±1,7 % |
|
Модуль 1756-IF6I |
15652-04 |
у=±0,1 % |
Тр.у=±0,54 % | |||||
|
191 |
Давление воды на маслоохладитель трансформатора № 6 |
от 0 до 2,5 кгс/м2 |
Датчик давления Метран-55-ДИ-518 |
18375-03 |
Г=±0,25 % |
•=±(0,1+0,05Ртах/Рв) % на каждые 10 °С |
Y=±0,3 % |
Y=±1,7 % |
|
Модуль 1756-IF6I |
15652-04 |
у=±0,1 % |
Гр.у=±0,54 % | |||||
|
192 |
Давление воды на маслоохладитель реактора № 1 |
от 0 до 2,5 кгс/м2 |
Датчик давления Метран-55-ДИ-518 |
18375-03 |
Г=±0,25 % |
•=±(0,1+0,05Ртах/Рв) % на каждые 10 °С |
Y=±0,3 % |
Y=±1,7 % |
|
Модуль 1756-IF6I |
15652-04 |
у=±0,1 % |
Гр.у=±0,54 % | |||||
|
193 |
Давление воды на маслоохладитель реактора № 2 |
от 0 до 2,5 кгс/м2 |
Датчик давления Метран-55-ДИ-518 |
18375-03 |
•'=±0.5 % |
•=±(0,1+0,05Ртах/Рв) % на каждые 10 °С |
Y=±0,6 % |
Y=±1,8 % |
|
Модуль 1756-IF6I |
15652-04 |
у=±0,1 % |
Гр.у=±0,54 % | |||||
|
№ ИК |
Наименование ИК ИС |
Диапазон измерений физической величины, ед. измерений |
СИ, входящие в состав ИК ИС |
Границы допускаемой основной погрешности ИК |
Границы допускаемой погрешности ИК в рабочих условиях | |||
|
Наименование, тип СИ |
№ в Гос. реестре СИ |
Пределы допускаемой основной погрешности компонента ИК |
Пределы допускаемой дополнительной погрешности компонента ИК | |||||
|
194 |
Давление воды на электродержатели |
от 0 до 6 кгс/м2 |
Датчик давления Метран-22-ДИ-2150 |
17896-00 |
Y==±0,5 % |
Y=±(0,1+0,05PInax/Pв) % на каждые 10 °С |
Y=±0,6 % |
Y=±1,8 % |
|
Модуль 1756-IF6I |
15652-04 |
Y=±0,1 % |
Yр.у=±0,54 % | |||||
|
195 |
Давление природного газа после ГРУ стенд разогрева стальковшей под печью |
от 0 до 500 кгс/м2 |
Преобразователь давления измерительный серии 40 мод 4382 (JUMO dTRANS p02 DELTA) |
20729-03 |
Y=±0,5 % |
Y=±0,1 % / 10 °С Y=±0,1 % / 10 В |
Y=±0,6 % |
Y=±1,1 % |
|
Модуль 6ES7 331-7NF00-0AB0 |
15772-06 |
Y=±0,05 % |
Yр.у=±0,3 % | |||||
|
196 |
Давление отходящих газов от стенда разогрева стальковшей на сталевозе |
от 0 до 600 кгс/м2 |
Преобразователь давления измерительный серии 40 мод 4382 (JUMO dTRANS p02 DELTA), |
20729-03 |
Y=±0,5 % |
Y=±0,1 % / 10 °С Y=±0,1 % / 10 В |
Y=±0,6 % |
Y=±1,1 % |
|
Модуль 6ES7 331-7NF00-0AB0 |
15772-06 |
Y=±0,05 % |
Yр.у=±0,3 % | |||||
|
197 |
Температура отходящих газов от стенда разогрева стальковшей на сталевозе |
от 0 до 600 °С |
Преобразователь термоэлектрический ТХКв-0188-01-20000-2-10 |
20286-00 |
Л=±2,5 °С в диапазоне от минус 40 до 360 °С; Л=±(0,7+0,005|ф °С в диапазоне св. 360 до 600 °С |
- |
Л=±4,5 °С в диапазоне от 0 до 360 °С; Л=±(2,0+ +0,005|t|) °С в диапазоне св. 360 до 600 °С |
Л=±8,3 °С в диапазоне от 0 до 360 °С; Л=±(4,5+ +0,005|t|) °С в диапазоне св. 360 до 600 °С |
|
Преобразователь нормирующий микропроцессорный 2000НМ |
21555-01 |
Y=±0,5 % |
Y=±0,25 % / 10 °С | |||||
|
Модуль 6ES7 331-7NF00-0AB0 |
15772-06 |
Y=±0,05 % |
YPy=±0,3 % | |||||
|
198 |
Давление пара в коллекторе пароэжекторных насосов |
от 0 до 20 бар |
Преобразователь давления измерительный Cerabar M PMC41 |
23361-02 |
Y=±0,2 % от ВПИ |
Y=±0,4 % / 10 °С |
Y=±1,0 % |
Y=±3,7 % |
|
Модуль 6ES7 144-1GB41-0XB0 |
22734-02 |
Y=±1,0 % |
Y=±1,2 % | |||||
|
199 |
Давление в камере |
от 0 до 6 бар |
Датчик давления Метран-100-Вн-ДИ-1151 |
22235-01 |
Y=±0,25 % |
Y=±(0,05+0,04Pmax/Pв) % на каждые 10 °С |
Y=±0,3 % |
Y=±1,7 % |
|
Модуль 6ES7 331-7NF00-0AB0 |
15772-06 |
Y=±0,05 % |
YPy=±0,3 % | |||||
|
200 |
Давление в пневмотрассе №1 |
от 0 до 6 бар |
Преобразователь давления измерительный Cerabar M PMC41 |
23361-02 |
Y=±0,2 % от ВПИ |
Y=±0,4 % / 10 °С |
Y=±0,3 % |
Y=±3,4 % |
|
Модуль 6ES7 331-7NF00-0AB0 |
15772-06 |
Y=±0,05 % |
YPy=±0,3 % | |||||
|
201 |
Давление в пневмотрассе №2 |
от 0 до 6 бар |
Преобразователь давления измерительный Cerabar M PMC41 |
23361-02 |
Y=±0,2 % от ВПИ |
Y=±0,4 % / 10 °С |
Y=±0,3 % |
Y=±3,4 % |
|
Модуль 6ES7 331-7NF00-0AB0 |
15772-06 |
Y=±0,05 % |
YPy=±0,3 % | |||||
|
№ ИК |
Наименование ИК ИС |
Диапазон измерений физической величины, ед. измерений |
СИ, входящие в состав ИК ИС |
Границы допускаемой основной погрешности ИК |
Границы допускаемой погрешности ИК в рабочих условиях | |||
|
Наименование, тип СИ |
№ в Гос. реестре СИ |
Пределы допускаемой основной погрешности компонента ИК |
Пределы допускаемой дополнительной погрешности компонента ИК | |||||
|
202 |
Давление в пневмотрассе №3 |
от 0 до 6 бар |
Преобразователь давления измерительный Cerabar M PMC41 |
23361-02 |
•'=±0.2 % от ВПИ |
Y=±0,4 % / 10 °С |
Y=±0,3 % |
Y=±3,4 % |
|
Модуль 6ES7 331-7NF00-0AB0 |
15772-06 |
Y=±0,05 % |
Гр.у=±0,3 % | |||||
|
203 |
Давление кислорода ВФГ № 1 основной |
от 0 до 20 бар |
Преобразователь давления измерительный Cerabar M PMC41 |
23361-02 |
•'=±0.2 % от ВПИ |
Y=±0,4 % / 10 °С |
Y=±1,0 % |
Y=±3,7 % |
|
Модуль 6ES7 144-1GB41-0XB0 |
22734-02 |
Г=±1,0 % |
Г=±1,2 % | |||||
|
204 |
Давление кислорода ВФГ № 2 основной |
от 0 до 20 бар |
Преобразователь давления измерительный Cerabar M PMC41 |
23361-02 |
•'=±0.2 % от ВПИ |
Y=±0,4 % / 10 °С |
Y=±1,0 % |
Y=±3,7 % |
|
Модуль 6ES7 144-1GB41-0XB0 |
22734-02 |
Г=±1,0 % |
Г=±1,2 % | |||||
|
205 |
Давление кислорода ВФГ № 3 основной |
от 0 до 20 бар |
Преобразователь давления измерительный Cerabar M PMC41 |
23361-02 |
•'=±0.2 % от ВПИ |
Y=±0,4 % / 10 °С |
Y=±1,0 % |
Y=±3,7 % |
|
Модуль 6ES7 144-1GB41-0XB0 |
22734-02 |
Г=±1,0 % |
Г=±1,2 % | |||||
|
206 |
Давление кислорода ВФГ Эркера основной |
от 0 до 20 бар |
Преобразователь давления измерительный Cerabar M PMC41 |
23361-02 |
•'=±0.2 % от ВПИ |
Y=±0,4 % / 10 °С |
Y=±1,0 % |
Y=±3,7 % |
|
Модуль 6ES7 144-1GB41-0XB0 |
22734-02 |
Г=±1,0 % |
Г=±1,2 % | |||||
|
207 |
Давление кислорода ВФГ № 1 вторичный |
от 0 до 20 бар |
Преобразователь давления измерительный Cerabar M PMC41 |
23361-02 |
•'=±0.2 % от ВПИ |
Y=±0,4 % / 10 °С |
Y=±1,0 % |
Y=±3,7 % |
|
Модуль 6ES7 144-1GB41-0XB0 |
22734-02 |
Г=±1,0 % |
Г=±1,2 % | |||||
|
208 |
Давление кислорода ВФГ № 2 вторичный |
от 0 до 20 бар |
Преобразователь давления измерительный Cerabar M PMC41 |
23361-02 |
•'=±0.2 % от ВПИ |
Y=±0,4 % / 10 °С |
Y=±1,0 % |
Y=±3,7 % |
|
Модуль 6ES7 144-1GB41-0XB0 |
22734-02 |
Г=±1,0 % |
Г=±1,2 % | |||||
|
209 |
Давление кислорода ВФГ № 3 вторичный |
от 0 до 20 бар |
Преобразователь давления измерительный Cerabar M PMC41 |
23361-02 |
•'=±0.2 % от ВПИ |
Y=±0,4 % / 10 °С |
Y=±1,0 % |
Y=±3,7 % |
|
Модуль 6ES7 144-1GB41-0XB0 |
22734-02 |
Г=±1,0 % |
Г=±1,2 % | |||||
|
210 |
Давление кислорода ВФГ Эркера вторичный |
от 0 до 20 бар |
Преобразователь давления измерительный Cerabar M PMC41 |
23361-02 |
•'=±0.2 % от ВПИ |
Y=±0,4 % / 10 °С |
Y=±1,0 % |
Y=±3,7 % |
|
Модуль 6ES7 144-1GB41-0XB0 |
22734-02 |
Г=±1,0 % |
Г=±1,2 % | |||||
|
211 |
Давление природного газа ВФГ № 1 вентильный стенд |
от 0 до 6 бар |
Преобразователь давления измерительный Cerabar M PMC41 |
23361-02 |
•'=±0.2 % от ВПИ |
Y=±0,4 % / 10 °С |
Y=±0,3 % |
Y=±3,4 % |
|
Модуль 9460/12-08-11 |
22560-04 |
Г==±0,075 % |
Г=±0,1 %/10 °С | |||||
|
212 |
Давление природного газа ВФГ № 2 |
от 0 до 6 бар |
Преобразователь давления измерительный Cerabar M PMC41 |
23361-02 |
•'=±0.2 % от ВПИ |
Y=±0,4 % / 10 °С |
Y=±0,3 % |
Y=±3,4 % |
|
Модуль 9460/12-08-11 |
22560-04 |
Г==±0,075 % |
Г=±0,1 %/10 °С | |||||
|
№ ИК |
Наименование ИК ИС |
Диапазон измерений физической величины, ед. измерений |
СИ, входящие в состав ИК ИС |
Границы допускаемой основной погрешности ИК |
Границы допускаемой погрешности ИК в рабочих условиях | |||
|
Наименование, тип СИ |
№ в Гос. реестре СИ |
Пределы допускаемой основной погрешности компонента ИК |
Пределы допускаемой дополнительной погрешности компонента ИК | |||||
|
213 |
Давление природного газа ВФГ № 3 |
от 0 до 6 бар |
Преобразователь давления измерительный Cerabar M PMC41 |
23361-02 |
у=±0,2 % от ВПИ |
Y=±0,4 % / 10 °С |
Y=±0,3 % |
Y=±3,4 % |
|
Модуль 9460/12-08-11 |
22560-04 |
у==±0,075 % |
у=±0,1 %/10 °С | |||||
|
214 |
Давление природного газа ВФГ Эркера |
от 0 до 6 бар |
Преобразователь давления измерительный Cerabar M PMC41 |
23361-02 |
у=±0,2 % от ВПИ |
Y=±0,4 % / 10 °С |
Y=±0,3 % |
Y=±3,4 % |
|
Модуль 9460/12-08-11 |
22560-04 |
у==±0,075 % |
у=±0,1 %/10 °С | |||||
|
215 |
Давление подачи природного газа |
от 0 до 6 бар |
Преобразователь давления измерительный Cerabar M PMC41 |
23361-02 |
у=±0,2 % от ВПИ |
Y=±0,4 % / 10 °С |
Y=±0,3 % |
Y=±3,4 % |
|
Модуль 9460/12-08-11 |
22560-04 |
у==±0,075 % |
у=±0,1 %/10 °С | |||||
|
216 |
Температура в шкафу пирометра |
от минус 50 до 50 °С |
Термопреобразователь сопротивления ТСМ-0193 |
14216-97 |
А=±(0,25+ +0,0035|t|) °С |
- |
A=±(0,8+ +0,0035|t|) °С |
A=±(1,2+ +0,0035|t|) °С |
|
Измеритель-регулятор микропроцессорный ТРМ |
17023-00 |
у=±0,5 % |
у==±0,25 % | |||||
|
Модуль 6ES7 331-7NF00-0AB0 |
15772-06 |
Y=±0,05 % |
Ур.у=±0,3 % | |||||
|
217 |
Температура футеровки стальковша |
от 300 до 1200 °С |
Термометр радиационный Marathon мод. MA2SB |
18126-05 |
8=±(0,003-(t+ +273,15)+1 °С) % |
- |
A=±(2,3+ +0,003t) °С |
A=±(5,0+ +0,003t) °С |
|
Модуль 6ES7 331-7NF00-0AB0 |
15772-06 |
Y=±0,05 % |
Тр.у=±0,3 % | |||||
|
218 |
Температура футеровки стальковша |
от 300 до 1400 °С |
Термометр радиационный Marathon мод. MA2SA |
18126-05 |
8=±(0,003-(t+ +273,15)+1 °С) % |
- |
A=±(2,4+ +0,003t) °С |
A=±(5,7+ +0,003t) °С |
|
Модуль 6ES7 331-7NF00-0AB0 |
15772-06 |
Y=±0,05 % |
Ур.у=±0,3 % | |||||
Примечания
1) В таблице приняты следующие обозначения: А - абсолютная погрешность; 5 - относительная погрешность; у — приведённая погрешность; t - измеренное значение температуры; v - текущая скорость потока в трубопроводе; ур,у - приведённая погрешность в рабочих условиях; Pmax - максимальный верхний предел измерений; Рв, ВПИ - верхний предел измерений; Е(И)к, Е(и)н - верхнее и нижнее значения диапазона измерений ТЭДС термопары; tE, 1н - верхнее и нижнее значения диапазона измерений температуры.
2) Допускается применение первичных измерительных преобразователей аналогичных типов, прошедших испытания в целях утверждения типа с аналогичными техническими и метрологическими характеристиками
Знак утверждения типа
наносится на титульный лист паспорта типографским способом.
Комплектность
В комплект ИС входят технические и специализированные программные средства, а также документация, представленные в таблицах 2-4, соответственно.
Технические средства (измерительные и комплексные компоненты) представлены в таблице 2, программное обеспечение (включая программное обеспечение контроллеров) и технические характеристики АРМ оператора - в таблице 3, техническая документация - в таблице 4.
Таблица 3
|
№ |
Наименование |
ПО |
Количество |
|
1 |
В состав АРМ оператора входят: - компьютер, минимальные требования: процессор Pentium IV; 3,06 ГГц, 504 Мб ОЗУ, 1 Гб HDD, сетевая карта «DH+», сетевая карта «Ethernet»; Монитор 17”; клавиатура; мышь |
Операционная система: Microsoft Windows XP Professional. Прикладное ПО - SCADA-система RSView32 Works v.7.0 Rockwell Automation Allen Bradley; СУБД Microsoft Access 2000, SQL Server |
4 |
|
2 |
Комплекс измерительно-вычислительный и управляющий на базе PLC на контроллерах Controllogix серии 1756 |
Система программирования контроллеров в составе комплексов измерительновычислительных и управляющих на базе PLC RSLogix 5000 v.13.02 Rockwell Automation Allen Bradley |
1 |
|
3 |
Контроллер программируемый SIMATIC S7-300 |
Язык программирования котроллеров SIMATIC S7-300 (Гос. реестр № 15772-02) SIMATIC Step7 v.5.4 |
2 |
|
4 |
Контроллер программируемый SIMATIC S7-400 |
Язык программирования котроллеров SIMATIC S7-400 (Гос. реестр № 15773-02) SIMATIC Step7 v.5.4 |
1 |
|
5 |
Панель оператора SIMATIC OP 17 |
Среда программирования SIMATIC ProTool v.6.0 SP2 |
2 |
Таблица 4
|
№ |
Наименование |
Количество |
|
1 |
ЭН 0004.ТЗ «ЭСПЦ. АС ведение плавки на электропечи №2. АС «Плавка. Печь №2» Техническое задание» |
1 |
|
2 |
ЭС10161-АСУ1.РО ЭСПЦ. Печь №2. АСУ ТП. Система визуализации. Руководство оператора |
1 |
|
3 |
И-РЦЭ АСУ ТП-1-031-2010 «Адаптация локальной системы контроля параметров газоотводящего тракта в АСУ ТП ДСП №2 ЭСПЦ. Инструкция по эксплуатации» |
1 |
|
№ |
Наименование |
Количество |
|
4 |
Система измерительная автоматизированной системы управления технологическим процессом электродуговой печи № 2 электросталеплавильного цеха ОАО «ЕВРАЗ ЗСМК». Паспорт |
1 |
|
5 |
Система измерительная автоматизированной системы управления технологическим процессом электродуговой печи № 2 электросталеплавильного цеха ОАО «ЕВРАЗ ЗСМК». Методика поверки |
1 |
Поверка
осуществляется по документу МП 50619-12 «Система измерительная автоматизированной системы управления технологическим процессом электродуговой печи № 2 электросталеплавильного цеха ОАО «ЕВРАЗ ЗСМК». Методика поверки», утверждённой руководителем ГЦИ СИ ФБУ «Томский ЦСМ» 31.10.2011 г.
Основные средства поверки:
- средства измерений в соответствии с нормативной документацией по поверке первичных измерительных преобразователей;
- калибратор многофункциональный MC5-R. Основные метрологические
характеристики калибратора приведены в таблице 5.
Таблица 5
|
Наименование и тип средства поверки |
Основные метрологические характеристики | |
|
Диапазон измерений, номинальное значение |
Погрешность, класс точности, цена деления | |
|
Калибратор многофункциональный MC5-R |
Воспроизведение сигналов силы постоянного тока в диапазоне от 0 до 20 мА (при Инагр = 800 Ом) |
А = ±(0,240"4OKa:, + 1) мкА |
|
Воспроизведение сигналов термопар по ГОСТ Р 8.585 в диапазоне температуры: Тип ПР(В): - от 0 до 200 °С - от 200 до 500 °С - от 500 до 800 °С - от 800 до 1820 °С |
А = ±(4 + 240^ТпоКаз.) мкВ А = ±2,0 °С А = ±0,8 °С А = ±0,6 °С | |
|
Тип ХА(К): - от минус 200 до 0 °С - от 0 до 1000 °С - от 1000 до 1372 °С |
А = ±(0,1 + ЬЮ •'[ , ) °С А = ±(0,1 + 0Л10-3ХоКаз.) °С А = ±0,340"3^поКаз. °С | |
|
Тип ХК^): - от 0 до 800 °С |
А = ±(0,07 + 0Л10-3ХоКаз.) °С | |
|
Компенсация температуры холодного спая термопар в диапазоне от минус 10 до 50 °С |
А = ±0,1 °С | |
|
Воспроизведение сигналов термопреобразователей сопротивления 100П в диапазоне температуры: - от минус 200 до 0 °С - от 0 до 850 °С |
А = ±0,10 °С А = ±(0,1 + 0,2540"3^поКаз.) °С | |
|
Воспроизведение сигналов термопреобразователей сопротивления 50М в диапазоне температуры: - от минус 200 до 110 °С - от 110 до 200 °С |
А = ±0,14 °С А = ±(0,1 + 0,440^ТпоКаз.) °С | |
|
Наименование и тип средства поверки |
Основные метрологические характеристики | |
|
Диапазон измерений, номинальное значение |
Погрешность, класс точности, цена деления | |
|
Воспроизведение сигналов термопреобразователей сопротивления 100М в диапазоне температуры: - от минус 180 до минус 60 °С - от минус 60 до 200 °С |
А = ±0,07 °С А = ±(0,1 + 0@10-3^noKa,) °С | |
|
Примечания 1) В таблице приняты следующие обозначения: А - абсолютная погрешность; 1показ., Тпоказ. — показания тока и температуры соответственно. 2) Разрешение для всех типов термопар 0,01 °С, Rl;x > 10 МОм. 3) Разрешающая способность для термопреобразователей сопротивления 0,01 °С | ||
Сведения о методах измерений
Метод измерений приведен в документе ЭС10142-АСУ.МО «ЭСПЦ. Печь №2. АСУ ТП. Математическое обеспечение».
Нормативные документы
1 ГОСТ Р 8.596-2002 ГСИ. Метрологическое обеспечение измерительных систем. Основные положения.
2 ЭН 0004.ТЗ «ЭСПЦ. АС ведение плавки на электропечи №2. АС «Плавка. Печь №2» Техническое задание».
3 ЭС10161-АСУ1.РО ЭСПЦ. Печь №2. АСУ ТП. Система визуализации. Руководство оператора.
4 И-РЦЭ АСУ ТП-1-031-2010 «Адаптация локальной системы контроля параметров газоотводящего тракта в АСУ ТП ДСП №2 ЭСПЦ. Инструкция по эксплуатации».
Рекомендации к применению
Осуществление производственного контроля за соблюдением установленных законодательством Российской Федерации требований промышленной безопасности к эксплуатации опасного производственного объекта.
Смотрите также