52288-12: Система измерительная автоматизированной системы управления плавильно-литейного комплекса из двух поворотных отражательных миксеров сопротивления № 6, № 7 ОАО "РУСАЛ Новокузнецк" - Производители, поставщики и поверители

Система измерительная автоматизированной системы управления плавильно-литейного комплекса из двух поворотных отражательных миксеров сопротивления № 6, № 7 ОАО "РУСАЛ Новокузнецк"

ALL-Pribors default picture
Номер в ГРСИ РФ: 52288-12
Производитель / заявитель: ОАО "РУСАЛ Новокузнецкий Алюминиевый Завод" (РУСАЛ Новокузнецк), г.Новокузнецк
Скачать
52288-12: Описание типа
2012-52288-12.pdf
Скачать 202.3 КБ
Свидетельство об утверждении типа СИ Открыть ...
Нет данных о поставщике
Поверка
Система измерительная автоматизированной системы управления плавильно-литейного комплекса из двух поворотных отражательных миксеров сопротивления № 6, № 7 ОАО "РУСАЛ Новокузнецк" поверка на: www.ktopoverit.ru
КтоПоверит
Онлайн-сервис метрологических услуг

Система измерительная автоматизированной системы управления плавильно-литейного комплекса из двух поворотных отражательных миксеров сопротивления № 6, № 7 ОАО ┌РУСАЛ Новокузнецк√ (далее - ИС) предназначена для измерений температуры (металла, воздуха, масла), давления (масла), высоты подъёма (миксера), силы переменного тока (нагревателей миксера) и уровня (металла), автоматического непрерывного контроля и визуализации технологического процесса производства алюминия.

Информация по Госреестру

Основные данные
Номер по Госреестру 52288-12
Наименование Система измерительная автоматизированной системы управления плавильно-литейного комплекса из двух поворотных отражательных миксеров сопротивления № 6, № 7 ОАО "РУСАЛ Новокузнецк"
Характер производства Единичное
Идентификатор записи ФИФ ОЕИ 7867ae73-9d65-9774-a399-60b1b80a569e
Испытания
Дата Модель Заводской номер
зав.№ 140000016131
Год регистрации 2012
Информация устарела
Общие данные
Год регистрации 2012
Страна-производитель  Россия 
Информация о сертификате
Срок действия сертификата ..
Номер сертификата 49367
Тип сертификата (C - серия/E - партия) E
Дата протокола Приказ 1197 п. 32 от 27.12.2012
Производитель / Заявитель

ОАО "РУСАЛ Новокузнецкий Алюминиевый Завод" (РУСАЛ Новокузнецк), РОССИЯ, г.Новокузнецк

 Россия 

Поверка

Методика поверки / информация о поверке МП 171-12
Межповерочный интервал / Периодичность поверки
1 год
Зарегистрировано поверок
Найдено поверителей
Успешных поверок (СИ пригодно) 9 (100%)
Неуспешных поверок (СИ непригодно) 0 (0 %)
Актуальность информации 31.03.2026
Найти результаты поверки
Указан в паспорте или на самом приборе

Поверители

КтоПоверит
Онлайн-сервис метрологических услуг
Система измерительная автоматизированной системы управления плавильно-литейного комплекса из двух поворотных отражательных миксеров сопротивления № 6, № 7 ОАО "РУСАЛ Новокузнецк" поверка на: www.ktopoverit.ru
КтоПоверит
Онлайн-сервис метрологических услуг

Скачать

52288-12: Описание типа
2012-52288-12.pdf
Скачать 202.3 КБ
Свидетельство об утверждении типа СИ Открыть ...

Описание типа

Назначение

Система измерительная автоматизированной системы управления плавильно-литейного комплекса из двух поворотных отражательных миксеров сопротивления № 6, № 7 ОАО «РУСАЛ Новокузнецк» (далее - ИС) предназначена для измерений температуры (металла, воздуха, масла), давления (масла), высоты подъёма (миксера), силы переменного тока (нагревателей миксера) и уровня (металла), автоматического непрерывного контроля и визуализации технологического процесса производства алюминия.

Описание

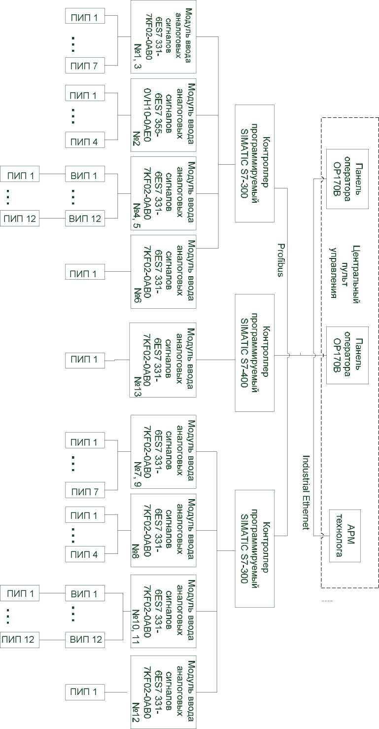
ИС является средством измерений единичного производства. Конструктивно ИС представляет собой трехуровневую распределённую систему. Измерительные каналы (ИК) ИС состоят из следующих компонентов (по ГОСТ Р 8.596):

1) измерительные компоненты - первичные и вторичные измерительные преобразователи, имеющие нормированные метрологические характеристики (нижний уровень ИС);

2) комплексные компоненты - контроллеры программируемые SIMATIC S7-300, SIMATIC S7-400 (средний уровень ИС);

3) вычислительные компоненты - автоматизированное рабочее место (АРМ) технолога и панели оператора (верхний уровень ИС);

4) связующие компоненты - технические устройства и средства связи, используемые для приема и передачи сигналов, несущих информацию об измеряемой величине от одного компонента ИС к другому.

Измерительные каналы ИС имеют простую структуру, которая позволяет реализовать прямой метод измерений путем последовательных измерительных преобразований. В состав ИС входят 49 ИК. Структурная схема ИС приведена на рисунке 1.

Принцип действия ИС заключается в следующем. ИС функционирует в автоматическом режиме. Первичные измерительные преобразователи выполняют измерение физических величин и их преобразование в унифицированный токовый сигнал, термоЭДС. Вторичные измерительные преобразователи преобразуют силу переменного тока в унифицированный сигнал постоянного тока. Контроллеры программируемые SIMATIC S7-300 и SIMATIC S7-400 (контроллеры) измеряют аналоговые унифицированные выходные сигналы измерительных преобразователей и сигналы с термопар, выполняют их аналого-цифровое преобразование, осуществляют преобразование цифровых кодов в значения технологических параметров, выполняют вычислительные и логические операции, проводят диагностику оборудования, формируют сигналы блокировок, предупредительной и аварийной сигнализации. Контроллеры по цифровому каналу передают информацию на АРМ технолога и панели оператора.

s X z т Sc

td о ct>

о

s о H о to

io1

IO

00

ИС обеспечивает выполнение следующих основных функций :

1) измерение и отображение значений физических величин, характеризующих технологический процесс;

2) автоматическая диагностика оборудования ИС;

3) отображение предупредительных и аварийных сообщений при достижении предельных значений технологических параметров;

4) формирование и хранение архивов технологических параметров, предупредительных и аварийных сообщений;

5) защита оборудования, программного обеспечения и данных от несанкционированного доступа на физическом и программном уровне.

Программное обеспечение

Структура и функции программного обеспечения (ПО) ИС:

- ПО АРМ технолога функционирует в SCADA системе Simatic WinCC и осуществляет отображение измеренных значений параметров технологического процесса, сигналов сигнализации, журнала сообщений; хранение архивных данных и сообщений в СУБД Microsoft SQL Server;

- ПО панелей оператора функционирует в в SCADA-системе Simatic WinCC Flexible и осуществляет отображение измеренных значений параметров технологического процесса, сигналов сигнализации, журнала сообщений;

- встроенное ПО контроллеров (метрологически значимая часть ПО ИС) разработано в системе программирования STEP 7 и осуществляет автоматизированный сбор, обработку и передачу измерительной информации на АРМ технолога, диагностику оборудования, обеспечение работы предупредительной и аварийной сигнализации .

Идентификация метрологически значимой части ПО ИС (ПО контроллеров) выполняется по команде оператора, доступ защищен паролем. Идентификационные данные приведены в таблице 1.

Таблица 1

Наименование программного обеспечения

Идентификационное наименование программного обеспечения

Номер версии (идентификационный номер) программного обеспечения

Цифровой идентификатор программного обеспечения (контрольная сумма исполняемого кода)

Алгоритм вычисления цифрового идентификатора программного обеспечения

Проект в системе программирования STEP 7

Проект: NkAZ_LO2_1

-

Для файла конфигурации проекта NkAZ_LO2_1: subblk.dbt

6A298B76927771A10CC8E8E0958A130F

MD5

Метрологические характеристики ИС нормированы с учетом ПО контроллеров.

Защита ПО контроллеров и ПО панелей оператора соответствует уровню «А» по классификации МИ 3286-2010. Для защиты ПО АРМ технолога от непреднамеренных и преднамеренных изменений реализован алгоритм авторизации пользователей. Защита ПО АРМ технолога соответствует уровню «С» по классификации МИ 3286-2010.

Технические характеристики

1 Метрологические характеристики измерительных каналов ИС приведены в таблице 2.

2 Параметры электрического питания:

- напряжение питания переменного тока, В              от 198 до 242;

- частота, Гц                                               от 49,6 до 50,4.

3 Параметры выходных сигналов с первичных измерительных преобразователей:

3.1 Непрерывные сигналы (по ГОСТ 26.011-80):

- электрический ток, мА                                от 4 до 20.

3.2 Сигналы с термопар с номинальными статическими  характеристиками

преобразования по ГОСТ Р 8.585-2001.

4 Параметры входных сигналов модулей ввода аналоговых сигналов контроллера

- модуль 6ES7 355-0VH10-0AE0                        от 4 до 20 мА;

- модуль 6ES7 331-7KF02-0AB0                       сигналы с термопар с НСХ

по ГОСТ Р 8.585-2001.

5 Коммуникационные каналы и характеристики интерфейсов

5.1 Передача сигнала от измерительных к комплексным компонентам ИС осуществляется по кабелям контрольным с медными жилами с ПВХ изоляцией КВВГ.

5.2 Информационный обмен между модулями ввода аналоговых сигналов и центральным управляющим устройством контроллера осуществляется посредством промышленной информационной сети Profibus, между контроллерами, АРМ технолога и панелями оператора - Industrial Ethernet.

6 Условия эксплуатации:

6.1 Для измерительных и связующих компонентов ИС:

а) температура окружающего воздуха, °С:

1) первичные измерительные преобразователи

от минус 40 до 40;

2) датчики температуры: - погружаемая часть

при измеряемой температуре;

- контактные головки

от минус 40 до 40;

3) измерители перемещений тросовые

от 0 до 40;

4) вторичные измерительные преобразователи

от 10 до 35;

5) лазерные датчики

от 20 до 50;

б) относительная влажность окружающего воздуха при 25 °С, %

от 40 до 80;

в) атмосферное давление, кПа

от 84 до 106,7.

6.2 Для комплексных и вычислительных компонентов: а) температура окружающего воздуха, °С

от 10 до 35;

б) относительная влажность окружающего воздуха при 25 °С, %

от 40 до 80;

в) атмосферное давление, кПа

от 84 до 106,7.

7 Сведения о надежности

Средний срок службы ИС, лет, не менее

10.

ИК

Наименование

ИК ИС

Диапазон измерений физической величины, ед. измерений

Средства измерений, входящие в состав ИК ИС

Границы допускаемой основной погрешности ИК

Границы допускаемой погрешности ИК в рабочих условиях

Наименование, тип СИ

№ в Гос. реестре СИ

Пределы допускаемой основной погрешности компонента ИК

Пределы допускаемой дополнительной погрешности компонента ИК

1

Температура металла в миксере 6

от 700 до 800 °С

Преобразователь    термоэлектрический

кабельный ТХА-К

23411-02

A=±(0,004-t) °С

-

A=±(0,7+

+0,004-t) °С

A=±(1,1+ +0,004-t) °С

Модуль ввода аналоговых сигналов 6ES7 331-7KF02- 0AB0 контроллера программируемого SIMATIC S7-300 (далее - Модуль 6ES7 331-7KF02-0AB0)

15772-06

Y=±0,7 %

Y=±1,1 %

2

Температура металла в миксере 7

от 700 до 800 °С

Преобразователь    термоэлектрический

кабельный ТХА-К

23411-02

A=±(0,004-t) °С

-

A=±(0,7+

+0,004-t) °С

A=±(1,1+ +0,004-t) °С

Модуль 6ES7 331-7KF02-0AB0

15772-06

Y=±0,7 %

Y=±1,1 %

3

Температура воздуха зон нагрева в миксере 6 (зона 1)

от 700 до 900 °С

Термопреобразователь универсальный ТПУ-0304/М1

29935-05

Y=±0,15 %

Y=±0,075 %/10 °С

A=±7 °С

A=±13°С

Модуль ввода аналоговых сигналов 6ES7 355-0VH10-0AE0 контроллера программируемого SIMATIC S7-300 (далее - Модуль 6ES7 355-0VH10-0AE0)

15772-06

Y=±0,5 %

Y=±0,7 %

4

Температура воздуха зон нагрева в миксере 6 (зона 2)

от 700 до 900 °С

Термопреобразователь универсальный ТПУ-0304/М1

29935-05

Y=±0,15 %

Y=±0,075 %/10 °С

A=±7 °С

A=±13°С

Модуль 6ES7 355-0VH10-0AE0

15772-06

Y=±0,5 %

Y=±0,7 %

5

Температура воздуха зон нагрева в миксере 6 (зона 3)

от 700 до 900 °С

Термопреобразователь универсальный ТПУ-0304/М1

29935-05

Y=±0,15 %

Y=±0,075 %/10 °С

A=±7 °С

A=±13°С

Модуль 6ES7 355-0VH10-0AE0

15772-06

Y=±0,5 %

Y=±0,7 %

ИК

Наименование

ИК ИС

Диапазон измерений физической величины, ед. измерений

Средства измерений, входящие в состав ИК ИС

Границы допускаемой основной погрешности ИК

Границы допускаемой погрешности ИК в рабочих условиях

Наименование, тип СИ

№ в Гос. реестре СИ

Пределы допускаемой основной погрешности компонента ИК

Пределы допускаемой дополнительной погрешности компонента ИК

6

Температура воздуха зон нагрева в миксере 6 (зона 4)

от 700 до 900 °С

Термопреобразователь универсальный ТПУ-0304/М1

29935-05

Y=±0,15 %

Y=±0,075 %/10 °С

A=±7 °С

A=±13°С

Модуль 6ES7 355-0VH10-0AE0

15772-06

Y=±0,5 %

Y=±0,7 %

7

Температура воздуха зон нагрева в миксере 7 (зона 1)

от 700 до 900 °С

Преобразователь    термоэлектрический

кабельный ТХА-К

23411-02

A=±(0,004-t) °С

-

A=±(0,6+

+0,004-t) °С

A=±(1,2+ +0,004-t) °С

Модуль 6ES7 355-0VH10-0AE0

15772-06

Y=±0,3 %

Y=±0,6 %

8

Температура воздуха зон нагрева в миксере 7 (зона 2)

от 700 до 900 °С

Преобразователь    термоэлектрический

кабельный ТХА-К

23411-02

A=±(0,004-t) °С

-

A=±(0,6+

+0,004-t) °С

A=±(1,2+ +0,004-t) °С

Модуль 6ES7 355-0VH10-0AE0

15772-06

Y=±0,3 %

Y=±0,6 %

9

Температура воздуха зон нагрева в миксере 7 (зона 3)

от 700 до 900 °С

Преобразователь    термоэлектрический

кабельный ТХА-К

23411-02

A=±(0,004-t) °С

-

A=±(0,6+

+0,004-t) °С

A=±(1,2+ +0,004-t) °С

Модуль 6ES7 355-0VH10-0AE0

15772-06

Y=±0,3 %

Y=±0,6 %

10

Температура воздуха зон нагрева в миксере 7 (зона 4)

от 700 до 900 °С

Преобразователь    термоэлектрический

кабельный ТХА-К

23411-02

A=±(0,004-t) °С

-

A=±(0,6+

+0,004-t) °С

A=±(1,2+ +0,004-t) °С

Модуль 6ES7 355-0VH10-0AE0

15772-06

Y=±0,3 %

Y=±0,6 %

11

Температура масла в маслостанции (миксер 6)

от 20 до

50 °С

Термопреобразователь                 с

унифицированным выходным сигналом ТСМУ

18849-05

Y=±0,5 %

Y=±0,2 %/10 °С

A=±1°С

A=±2,2 °С

Модуль 6ES7 331-7KF02-0AB0

15772-06

Y=±0,5 %

температурный коэффициент ±0,005 %/К

ИК

Наименование

ИК ИС

Диапазон измерений физической величины, ед. измерений

Средства измерений, входящие в состав ИК ИС

Границы допускаемой основной погрешности ИК

Границы допускаемой погрешности ИК в рабочих условиях

Наименование, тип СИ

№ в Гос. реестре СИ

Пределы допускаемой основной погрешности компонента ИК

Пределы допускаемой дополнительной погрешности компонента ИК

12

Температура масла в маслостанции (миксер 7)

от 20 до

50 °С

Термопреобразователь                 с

унифицированным выходным сигналом ТСМУ

18849-05

Y=±0,5 %

Y=±0,2 %/10 °С

Д=±1°С

Д=±2,2 °С

Модуль 6ES7 331-7KF02-0AB0

15772-06

Y=±0,5 %

температурный коэффициент ±0,005 %/К

13

Давление масла в гидросистеме миксера 6 в левом гидроцилиндре *

от 0 до 20 МПа (от 0 до 200 bar)

Датчик давления Rexroth HM 15-10/200

-

Y=±0,1 %

-

Y=±0,5%

Y=±0,5 %

Модуль 6ES7 331-7KF02-0AB0

15772-06

Y=±0,5 %

температурный коэффициент ±0,005 %/К

14

Давление масла в гидросистеме миксера 6 в правом гидроцилиндре *

от 0 до 20 МПа (от 0 до 200 bar)

Датчик давления Rexroth HM 15-10/200

-

Y=±0,1 %

-

Y=±0,5%

Y=±0,5 %

Модуль 6ES7 331-7KF02-0AB0

15772-06

Y=±0,5 %

температурный коэффициент ±0,005 %/К

15

Давление масла в гидросистеме в общей магистрали миксера 6 *

от 0 до 20 МПа (от 0 до 200 bar)

Датчик давления Rexroth HM 15-10/200

-

Y=±0,1 %

-

Y=±0,5%

Y=±0,5 %

Модуль 6ES7 331 7KF02 0AB0

15772-06

Y=±0,5 %

температурный коэффициент ±0,005 %/К

16

Давление масла в гидросистеме миксера 7 в левом гидроцилиндре *

от 0 до 20 МПа (от 0 до 200 bar)

Датчик давления Rexroth HM 15-10/200

-

Y=±0,1 %

-

Y=±0,5%

Y=±0,5 %

Модуль 6ES7 331-7KF02-0AB0

15772-06

Y=±0,5 %

температурный коэффициент ±0,005 %/К

ИК

Наименование

ИК ИС

Диапазон измерений физической величины, ед. измерений

Средства измерений, входящие в состав ИК ИС

Границы допускаемой основной погрешности ИК

Границы допускаемой погрешности ИК в рабочих условиях

Наименование, тип СИ

№ в Гос. реестре СИ

Пределы допускаемой основной погрешности компонента ИК

Пределы допускаемой дополнительной погрешности компонента ИК

17

Давление масла в гидросистеме миксера 7 в правом гидроцилиндре *

от 0 до 20 МПа (от 0 до 200 bar)

Датчик давления Rexroth HM 15-10/200

-

Y=±0,1 %

-

Y=±0,5%

Y=±0,5 %

Модуль 6ES7 331-7KF02-0AB0

15772-06

Y=±0,5 %

температурный коэффициент ±0,005 %/К

18

Давление масла в гидросистеме в общей магистрали миксера 7 *

от 0 до 20 МПа (от 0 до 200 bar)

Датчик давления Rexroth HM 15-10/200

-

Y=±0,1 %

-

Y=±0,5%

Y=±0,5 %

Модуль 6ES7 331-7KF02-0AB0

15772-06

Y=±0,5 %

температурный коэффициент ±0,005 %/К

19

Высота подъема миксера 6 левого гидроцилиндра*

от 0 до 3000 мм

Измеритель перемещения тросовый FSG SL3003-PK1023-MU/GS80

-

-

-

А=±20 мм

А=±20 мм

Модуль 6ES7 331-7KF02-0AB0

15772-06

Y=±0,5 %

температурный коэффициент ±0,005 %/К

20

Высота подъема миксера 6 правого гидроцилиндра*

от 0 до 3000 мм

Измеритель перемещения тросовый FSG SL3003-PK1023-MU/GS80

-

-

-

А=±20 мм

А=±20 мм

Модуль 6ES7 331-7KF02-0AB0

15772-06

Y=±0,5 %

температурный коэффициент ±0,005 %/К

21

Высота подъема миксера 7 левого гидроцилиндра*

от 0 до 3000 мм

Измеритель перемещения тросовый FSG SL3003-PK1023-MU/GS80

-

-

-

А=±20 мм

А=±20 мм

Модуль 6ES7 331-7KF02-0AB0

15772-06

Y=±0,5 %

температурный коэффициент ±0,005 %/К

ИК

Наименование

ИК ИС

Диапазон измерений физической величины, ед. измерений

Средства измерений, входящие в состав ИК ИС

Границы допускаемой основной погрешности ИК

Границы допускаемой погрешности ИК в рабочих условиях

Наименование, тип СИ

№ в Гос. реестре СИ

Пределы допускаемой основной погрешности компонента ИК

Пределы допускаемой дополнительной погрешности компонента ИК

22

Высота подъема миксера 7 правого гидроцилиндра*

от 0 до 3000 мм

Измеритель перемещения тросовый FSG SL3003-PK1023-MU/GS80

-

-

-

А=±20 мм

А=±20 мм

Модуль 6ES7 331-7KF02-0AB0

15772-06

Y=±0,5 %

температурный коэффициент ±0,005 %/К

23

Ток нагревателей миксера 6 (зона нагрева 1, тен 1)

от 40 до 200 А

Трансформатор тока ТОП 0,66

28565-05

КТ 0,5

-

5=±5,0 %

5=±5,0 %

Преобразователь переменного тока измерительный MCR-SL

39163-08

Y=±1,0 %

Y=±0,025 %/1 °С

Модуль 6ES7 331-7KF02-0AB0

15772-06

Y=±0,5 %

температурный коэффициент ±0,005 %/К

24

Ток нагревателей миксера 6 (зона нагрева 1, тен 2)

от 40 до 200 А

Трансформатор тока ТОП 0,66

28565-05

КТ 0,5

-

5=±5,0 %

5=±5,0 %

Преобразователь переменного тока измерительный MCR-SL

39163-08

Y=±1,0 %

Y=±0,025 %/1 °С

Модуль 6ES7 331-7KF02-0AB0

15772-06

Y=±0,5 %

температурный коэффициент ±0,005 %/К

25

Ток нагревателей миксера 6 (зона нагрева 1, тен 3)

от 40 до 200 А

Трансформатор тока ТОП 0,66

28565-05

КТ 0,5

-

5=±5,0 %

5=±5,0 %

Преобразователь переменного тока измерительный MCR-SL

39163-08

Y=±1,0 %

Y=±0,025 %/1 °С

Модуль 6ES7 331-7KF02-0AB0

15772-06

Y=±0,5 %

температурный коэффициент ±0,005 %/К

ИК

Наименование

ИК ИС

Диапазон измерений физической величины, ед. измерений

Средства измерений, входящие в состав ИК ИС

Границы допускаемой основной погрешности ИК

Границы допускаемой погрешности ИК в рабочих условиях

Наименование, тип СИ

№ в Гос. реестре СИ

Пределы допускаемой основной погрешности компонента ИК

Пределы допускаемой дополнительной погрешности компонента ИК

26

Ток нагревателей миксера 6 (зона нагрева 2, тен 1)

от 40 до 200 А

Трансформатор тока ТОП 0,66

28565-05

КТ 0,5

-

5=±5,0 %

5=±5,0 %

Преобразователь переменного тока измерительный MCR-SL

39163-08

Y=±1,0 %

Y=±0,025 %/1 °С

Модуль 6ES7 331-7KF02-0AB0

15772-06

Y=±0,5 %

температурный коэффициент ±0,005 %/К

27

Ток нагревателей миксера 6 (зона нагрева 2, тен 2)

от 40 до 200 А

Трансформатор тока ТОП 0,66

28565-05

КТ 0,5

-

5=±5,0 %

5=±5,0 %

Преобразователь переменного тока измерительный MCR-SL

39163-08

Y=±1,0 %

Y=±0,025 %/1 °С

Модуль 6ES7 331-7KF02-0AB0

15772-06

Y=±0,5 %

температурный коэффициент ±0,005 %/К

28

Ток нагревателей миксера 6 (зона нагрева 2, тен 3)

от 40 до 200 А

Трансформатор тока ТОП 0,66

28565-05

КТ 0,5

-

5=±5,0 %

5=±5,0 %

Преобразователь переменного тока измерительный MCR-SL

39163-08

Y=±1,0 %

Y=±0,025 %/1 °С

Модуль 6ES7 331-7KF02-0AB0

15772-06

Y=±0,5 %

температурный коэффициент ±0,005 %/К

29

Ток нагревателей миксера 6 (зона нагрева 3, тен 1)

от 40 до 200 А

Трансформатор тока ТОП 0,66

28565-05

КТ 0,5

-

5=±5,0 %

5=±5,0 %

Преобразователь переменного тока измерительный MCR-SL

39163-08

Y=±1,0 %

Y=±0,025 %/1 °С

Модуль 6ES7 331-7KF02-0AB0

15772-06

Y=±0,5 %

температурный коэффициент ±0,005 %/К

ИК

Наименование

ИК ИС

Диапазон измерений физической величины, ед. измерений

Средства измерений, входящие в состав ИК ИС

Границы допускаемой основной погрешности ИК

Границы допускаемой погрешности ИК в рабочих условиях

Наименование, тип СИ

№ в Гос. реестре СИ

Пределы допускаемой основной погрешности компонента ИК

Пределы допускаемой дополнительной погрешности компонента ИК

30

Ток нагревателей миксера 6 (зона нагрева 3, тен 2)

от 40 до 200 А

Трансформатор тока ТОП 0,66

28565-05

КТ 0,5

-

5=±5,0 %

5=±5,0 %

Преобразователь переменного тока измерительный MCR-SL

39163-08

Y=±1,0 %

Y=±0,025 %/1 °С

Модуль 6ES7 331-7KF02-0AB0

15772-06

Y=±0,5 %

температурный коэффициент ±0,005 %/К

31

Ток нагревателей миксера 6 (зона нагрева 3, тен 3)

от 40 до 200 А

Трансформатор тока ТОП 0,66

28565-05

КТ 0,5

-

5=±5,0 %

5=±5,0 %

Преобразователь переменного тока измерительный MCR-SL

39163-08

Y=±1,0 %

Y=±0,025 %/1 °С

Модуль 6ES7 331-7KF02-0AB0

15772-06

Y=±0,5 %

температурный коэффициент ±0,005 %/К

32

Ток нагревателей миксера 6 (зона нагрева 4, тен 1)

от 40 до 200 А

Трансформатор тока ТОП 0,66

28565-05

КТ 0,5

-

5=±5,0 %

5=±5,0 %

Преобразователь переменного тока измерительный MCR-SL

39163-08

Y=±1,0 %

Y=±0,025 %/1 °С

Модуль 6ES7 331-7KF02-0AB0

15772-06

Y=±0,5 %

температурный коэффициент ±0,005 %/К

33

Ток нагревателей миксера 6 (зона нагрева 4, тен 2)

от 40 до 200 А

Трансформатор тока ТОП 0,66

28565-05

КТ 0,5

-

5=±5,0 %

5=±5,0 %

Преобразователь переменного тока измерительный MCR-SL

39163-08

Y=±1,0 %

Y=±0,025 %/1 °С

Модуль 6ES7 331-7KF02-0AB0

15772-06

Y=±0,5 %

температурный коэффициент ±0,005 %/К

ИК

Наименование

ИК ИС

Диапазон измерений физической величины, ед. измерений

Средства измерений, входящие в состав ИК ИС

Границы допускаемой основной погрешности ИК

Границы допускаемой погрешности ИК в рабочих условиях

Наименование, тип СИ

№ в Гос. реестре СИ

Пределы допускаемой основной погрешности компонента ИК

Пределы допускаемой дополнительной погрешности компонента ИК

34

Ток нагревателей миксера 6 (зона нагрева 4, тен 3)

от 40 до 200 А

Трансформатор тока ТОП 0,66

28565-05

КТ 0,5

-

5=±5,0 %

5=±5,0 %

Преобразователь переменного тока измерительный MCR-SL

39163-08

Y=±1,0 %

Y=±0,025 %/1 °С

Модуль 6ES7 331-7KF02-0AB0

15772-06

Y=±0,5 %

температурный коэффициент ±0,005 %/К

35

Ток нагревателей миксера 7 (зона нагрева 1, тен 1)

от 40 до 200 А

Трансформатор тока ТОП 0,66

28565-05

КТ 0,5

-

5=±5,0 %

5=±5,0 %

Преобразователь переменного тока измерительный MCR-SL

39163-08

Y=±1,0 %

Y=±0,025 %/1 °С

Модуль 6ES7 331-7KF02-0AB0

15772-06

Y=±0,5 %

температурный коэффициент ±0,005 %/К

36

Ток нагревателей миксера 7 (зона нагрева 1, тен 2)

от 40 до 200 А

Трансформатор тока ТОП 0,66

28565-05

КТ 0,5

-

5=±5,0 %

5=±5,0 %

Преобразователь переменного тока измерительный MCR-SL

39163-08

Y=±1,0 %

Y=±0,025 %/1 °С

Модуль 6ES7 331-7KF02-0AB0

15772-06

Y=±0,5 %

температурный коэффициент ±0,005 %/К

37

Ток нагревателей миксера 7 (зона нагрева 1, тен 3)

от 40 до 200 А

Трансформатор тока ТОП 0,66

28565-05

КТ 0,5

-

5=±5,0 %

5=±5,0 %

Преобразователь переменного тока измерительный MCR-SL

39163-08

Y=±1,0 %

Y=±0,025 %/1 °С

Модуль 6ES7 331-7KF02-0AB0

15772-06

Y=±0,5 %

температурный коэффициент ±0,005 %/К

ИК

Наименование

ИК ИС

Диапазон измерений физической величины, ед. измерений

Средства измерений, входящие в состав ИК ИС

Границы допускаемой основной погрешности ИК

Границы допускаемой погрешности ИК в рабочих условиях

Наименование, тип СИ

№ в Гос. реестре СИ

Пределы допускаемой основной погрешности компонента ИК

Пределы допускаемой дополнительной погрешности компонента ИК

38

Ток нагревателей миксера 7 (зона нагрева 2, тен 1)

от 40 до 200 А

Трансформатор тока ТОП 0,66

28565-05

КТ 0,5

-

5=±5,0 %

5=±5,0 %

Преобразователь переменного тока измерительный MCR-SL

39163-08

Y=±1,0 %

Y=±0,025 %/1 °С

Модуль 6ES7 331-7KF02-0AB0

15772-06

Y=±0,5 %

температурный коэффициент ±0,005 %/К

39

Ток нагревателей миксера 7 (зона нагрева 2, тен 2)

от 40 до 200 А

Трансформатор тока ТОП 0,66

28565-05

КТ 0,5

-

5=±5,0 %

5=±5,0 %

Преобразователь переменного тока измерительный MCR-SL

39163-08

Y=±1,0 %

Y=±0,025 %/1 °С

Модуль 6ES7 331-7KF02-0AB0

15772-06

Y=±0,5 %

температурный коэффициент ±0,005 %/К

40

Ток нагревателей миксера 7 (зона нагрева 2, тен 3)

от 40 до 200 А

Трансформатор тока ТОП 0,66

28565-05

КТ 0,5

-

5=±5,0 %

5=±5,0 %

Преобразователь переменного тока измерительный MCR-SL

39163-08

Y=±1,0 %

Y=±0,025 %/1 °С

Модуль 6ES7 331-7KF02-0AB0

15772-06

Y=±0,5 %

температурный коэффициент ±0,005 %/К

41

Ток нагревателей миксера 7 (зона нагрева 3, тен 1)

от 40 до 200 А

Трансформатор тока ТОП 0,66

28565-05

КТ 0,5

-

5=±5,0 %

5=±5,0 %

Преобразователь переменного тока измерительный MCR-SL

39163-08

Y=±1,0 %

Y=±0,025 %/1 °С

Модуль 6ES7 331-7KF02-0AB0

15772-06

Y=±0,5 %

температурный коэффициент ±0,005 %/К

ИК

Наименование

ИК ИС

Диапазон измерений физической величины, ед. измерений

Средства измерений, входящие в состав ИК ИС

Границы допускаемой основной погрешности ИК

Границы допускаемой погрешности ИК в рабочих условиях

Наименование, тип СИ

№ в Гос. реестре СИ

Пределы допускаемой основной погрешности компонента ИК

Пределы допускаемой дополнительной погрешности компонента ИК

42

Ток нагревателей миксера 7 (зона нагрева 3, тен 2)

от 40 до 200 А

Трансформатор тока ТОП 0,66

28565-05

КТ 0,5

-

5=±5,0 %

5=±5,0 %

Преобразователь переменного тока измерительный MCR-SL

39163-08

Y=±1,0 %

Y=±0,025 %/1 °С

Модуль 6ES7 331-7KF02-0AB0

15772-06

Y=±0,5 %

температурный коэффициент ±0,005 %/К

43

Ток нагревателей миксера 7 (зона нагрева 3, тен 3)

от 40 до 200 А

Трансформатор тока ТОП 0,66

28565-05

КТ 0,5

-

5=±5,0 %

5=±5,0 %

Преобразователь переменного тока измерительный MCR-SL

39163-08

Y=±1,0 %

Y=±0,025 %/1 °С

Модуль 6ES7 331-7KF02-0AB0

15772-06

Y=±0,5 %

температурный коэффициент ±0,005 %/К

44

Ток нагревателей миксера 7 (зона нагрева 4, тен 1)

от 40 до 200 А

Трансформатор тока ТОП 0,66

28565-05

КТ 0,5

-

5=±5,0 %

5=±5,0 %

Преобразователь переменного тока измерительный MCR-SL

39163-08

Y=±1,0 %

Y=±0,025 %/1 °С

Модуль 6ES7 331-7KF02-0AB0

15772-06

Y=±0,5 %

температурный коэффициент ±0,005 %/К

45

Ток нагревателей миксера 7 (зона нагрева 4, тен 2)

от 40 до 200 А

Трансформатор тока ТОП 0,66

28565-05

КТ 0,5

-

5=±5,0 %

5=±5,0 %

Преобразователь переменного тока измерительный MCR-SL

39163-08

Y=±1,0 %

Y=±0,025 %/1 °С

Модуль 6ES7 331-7KF02-0AB0

15772-06

Y=±0,5 %

температурный коэффициент ±0,005 %/К

ИК

Наименование

ИК ИС

Диапазон измерений физической величины, ед. измерений

Средства измерений, входящие в состав ИК ИС

Границы допускаемой основной погрешности ИК

Границы допускаемой погрешности ИК в рабочих условиях

Наименование, тип СИ

№ в Гос. реестре СИ

Пределы допускаемой основной погрешности компонента ИК

Пределы допускаемой дополнительной погрешности компонента ИК

46

Ток нагревателей миксера 7 (зона нагрева 4, тен 3)

от 40 до 200 А

Трансформатор тока ТОП 0,66

28565-05

КТ 0,5

-

5=±5,0 %

5=±5,0 %

Преобразователь переменного тока измерительный MCR-SL

39163-08

у=±1,0 %

Y=±0,025 %/1 °С

Модуль 6ES7 331-7KF02-0AB0

15772-06

Y=±0,5 %

температурный коэффициент ±0,005 %/К

47

Уровень металла в металлотракте в лотке миксера 6*

от 0 до 300 мм

Бесконтактный лазерный датчик Precimeter ProH CD700R300

-

-

-

А=±2,0 мм

А=±2,0 мм

Модуль 6ES7 331-7KF02-0AB0

15772-06

Y=±0,5 %

температурный коэффициент ±0,005 %/К

48

Уровень металла в металлотракте в лотке миксера 7*

от 0 до 300 мм

Бесконтактный лазерный датчик Precimeter ProH CD700R300

-

-

-

А=±2,0 мм

А=±2,0 мм

Модуль 6ES7 331-7KF02-0AB0

15772-06

Y=±0,5 %

температурный коэффициент ±0,005 %/К

49

Уровень металла в металлотракте в общем лотке*

от 0 до 300 мм

Бесконтактный лазерный датчик Precimeter ProH CD700R300

-

-

-

А=±2,0 мм

А=±2,0 мм

Модуль ввода аналоговых сигналов 6ES7 331-7KF02- 0AB0 контроллера программируемого SIMATIC S7-400

15773-06

Y=±0,5 %

температурный коэффициент ±0,005 %/К

Примечания

1) В таблице приняты следующие обозначения: А - абсолютная погрешность; у — приведённая погрешность; 5 - относительная погрешность; t -

измеренное значение температуры.

2) * испытано в составе ИК данной ИС.

3) Допускается применение первичных измерительных преобразователей аналогичных типов, прошедших испытания в целях утверждения типа с аналогичными техническими и метрологическими характеристиками, за исключением ИК, отмеченных *

Знак утверждения типа

наносится в виде наклейки на титульный лист документа «Система измерительная автоматизированной системы управления плавильно - литейного комплекса из двух поворотных отражательных миксеров сопротивления № 6, № 7 ОАО «РУСАЛ Новокузнецк». Паспорт».

Комплектность

В комплект ИС входят технические и специализированные программные средства, а также документация, представленные в таблицах 2-4, соответственно.

Технические средства (измерительные и комплексные компоненты) представлены в таблице 2, программное обеспечение (включая ПО контроллера) и технические характеристики АРМ технолога, панелей оператора - в таблице 3, техническая документация - в таблице 4.

Таблица 3

Наименование

ПО

Количество

1

В состав АРМ технолога входят:

- компьютер, минимальные требования: процессор 2х Intel Pentium IV; 2,7 ГГц;

512 Мбайт ОЗУ; 160 Гбайт HDD; CDROM; Ethernet; Монитор, клавиатура, мышь

Операционная система: Microsoft Windows XP Прикладное ПО:

SCADA система - SIMATIC WinCC V7.0 SP2, Siemens;

проект: NkAZ_LO2_1;

СУБД Microsoft SQL Server 2005

1

2

Контроллер программируемый SIMATIC S7-400

Система программирования STEP 7

1

3

Контроллер программируемый SIMATIC S7-300

Система программирования STEP 7

2

4

Панель оператора SIMATIC ОР 170В

Среда программирования WinCC Flexible 2007

2

Таблица 4

Наименование

Количество

1

23584736.42 5220.219.П2 АСУ ТП поворотного миксера вместимостью

38 тонн. Технический проект. Пояснительная записка

1

2

23584736.42 5220.219.ТЗ АСУ ПЛК Литейного отделения №2 ОАО «НкАЗ». Техническое задание

1

3

23584736.42 5220.219. ИЭ АСУ ПЛК Литейного отделения №2

ОАО «НкАЗ». Инструкция по эксплуатации КТС

1

4

Система измерительная автоматизированной системы управления плавильно - литейного комплекса из двух поворотных отражательных миксеров сопротивления № 6, № 7 ОАО «РУСАЛ Новокузнецк».

Паспорт

1

5

МП 171-12 ГСИ. Система измерительная автоматизированной системы управления плавильно - литейного комплекса из двух поворотных отражательных миксеров сопротивления № 6, № 7 ОАО «РУСАЛ Новокузнецк». Методика поверки

1

Поверка

осуществляется по документу МП 171-12 «ГСИ. Система измерительная автоматизированной системы управления плавильно - литейного комплекса из двух поворотных отражательных миксеров сопротивления № 6, № 7 ОАО «РУСАЛ Новокузнецк». Методика поверки», утвержденному руководителем ГЦИ СИ ФБУ «Томский ЦСМ» 31.10.2012 г.

Основные средства поверки:

- средства измерений в соответствии с нормативной документацией по поверке первичных и вторичных измерительных преобразователей;

- калибратор   многофункциональный   MC5-R.   Основные метрологические

характеристики калибратора приведены в таблице 5.

Таблица 5

Наименование и тип средства поверки

Основные метрологические характеристики

Диапазон измерений, номинальное значение

Погрешность, класс точности, цена деления

Калибратор многофункциональный

MC5-R

Воспроизведение сигналов силы постоянного тока в диапазоне от 0 до 20 мА (при Кнагр = 800 Ом)

Д = ± (0,2-10-Чоказ. + 1) мкА

Воспроизведение сигналов термопар типа ХА(К) по ГОСТ Р 8.585 в диапазоне температуры от 0 до 1000°С

Д = ± (0,1 + 0,2-10-^Тпоказ.) °С

Примечания

1) В таблице приняты следующие обозначения: Д - абсолютная погрешность; 1показ., Тпоказ. — показания тока и температуры соответственно.

2) Разрешающая способность для термопар 0,01 °С, Ивх > 10 МОм

Сведения о методах измерений

Метод измерений приведен в документе 23584736.42 5220.219. ИЭ «АСУ ПЛК Литейного отделения №2 ОАО «НкАЗ». Инструкция по эксплуатаци КТС».

Нормативные документы

1 ГОСТ Р 8.596-2002 ГСИ. Метрологическое обеспечение измерительных систем. Основные положения.

2 ГОСТ Р 52931-2008 Приборы контроля и регулирования технологических процессов. Общие технические условия.

3 ГОСТ Р 51841-2001 Программируемые контроллеры. Общие технические требования и методы испытаний.

4 23584736.42 5220.186.П2 АСУ ТП поворотного миксера вместимостью 38 тонн. Технический проект. Пояснительная записка.

5 23584736.42 5220.336.П2 Подсистема      автоматизированного      управления

поворотными отражательными миксерами сопротивления ёмкостью 38 тонн каждый. Технический проект. Пояснительная записка.

Рекомендации к применению

Осуществление производственного контроля за соблюдением установленных законодательством Российской Федерации требований промышленной безопасности к эксплуатации опасного производственного объекта.

Смотрите также

Default ALL-Pribors Device Photo
Система измерительная автоматизированной системы управления плавильно-литейного комплекса из двух поворотных отражательных миксеров сопротивления № 10, № 11 ОАО ┌РУСАЛ Новокузнецк√ (далее - ИС) предназначена для измерений температуры (металла, воздух...
52290-12
RGK C-20, RGK C-24, RGK C-28 Нивелиры оптические
Компания "RGK Surveying Instruments & Mapping Technological Co., Ltd.", КИТАЙ
Нивелиры оптические RGK С-20, RGK С-24, RGK С-28 (далее - нивелиры) предназначены для измерений превышений путем визирования горизонтальным лучом.
52291-12
RGK C-32 Нивелиры оптические
Компания "RGK Surveying Instruments & Mapping Technological Co., Ltd.", КИТАЙ
Нивелиры оптические RGK С-32 (далее - нивелиры) предназначены для измерений превышений путем визирования горизонтальным лучом.
52292-12
ЛОМИ-2 Интерферометры оптические
ЗАО "Техносистема Н", РОССИЯ, г.Москва
Интерферометры оптические ЛОМИ - 2 (далее интерферометры) предназначены для измерения размеров и перемещений в нанометровом диапазоне при проведении исследовательских работ, контрольных операций, испытаниях, поверке и калибровке средств воспроизведен...