72848-18: Система измерительная автоматизированной системы управления технологическим процессом интенсификации ведения плавки в дуговой сталеплавильной печи № 2 электросталеплавильного цеха АО "ЕВРАЗ ЗСМК" - Производители, поставщики и поверители

Система измерительная автоматизированной системы управления технологическим процессом интенсификации ведения плавки в дуговой сталеплавильной печи № 2 электросталеплавильного цеха АО "ЕВРАЗ ЗСМК"

ALL-Pribors default picture
Номер в ГРСИ РФ: 72848-18
Производитель / заявитель: Компания "Primetals Technologies Germany GmbH", Германия
Скачать
72848-18: Описание типа
2023-72848-18.pdf
Скачать 111.6 КБ
72848-18: Методика поверки
2022-mp72848-18.pdf
Скачать 1.1 MБ
Нет данных о поставщике
Поверка
Система измерительная автоматизированной системы управления технологическим процессом интенсификации ведения плавки в дуговой сталеплавильной печи № 2 электросталеплавильного цеха АО "ЕВРАЗ ЗСМК" поверка на: www.ktopoverit.ru
КтоПоверит
Онлайн-сервис метрологических услуг

Система измерительная автоматизированной системы управления технологическим процессом интенсификации ведения плавки в дуговой сталеплавильной печи № 2 электросталеплавильного цеха АО «ЕВРАЗ ЗСМК» (ИС) предназначена для измерений давления (природного газа, кислорода, азота), температуры (природного газа, кислорода, углеродосодержащего материала); для автоматического непрерывного контроля технологических параметров, их визуализации, регистрации и хранения, диагностики состояния оборудования ИС, формирования сигналов предупредительной и аварийной сигнализации.

Информация по Госреестру

Основные данные
Номер по Госреестру 72848-18
Наименование Система измерительная автоматизированной системы управления технологическим процессом интенсификации ведения плавки в дуговой сталеплавильной печи № 2 электросталеплавильного цеха АО "ЕВРАЗ ЗСМК"
Характер производства Единичное
Идентификатор записи ФИФ ОЕИ 3aa7f6ba-1047-9b3d-1995-67ce8f28c87b
Испытания
Дата Модель Заводской номер
ZSMK2017001
Производитель / Заявитель

Компания "Primetals Technologies Germany GmbH", Германия

ГЕРМАНИЯ

Поверка

Межповерочный интервал / Периодичность поверки
2 года
Зарегистрировано поверок
Найдено поверителей
Успешных поверок (СИ пригодно) 2 (100%)
Неуспешных поверок (СИ непригодно) 0 (0 %)
Актуальность информации 29.03.2026
Найти результаты поверки
Указан в паспорте или на самом приборе

Поверители

КтоПоверит
Онлайн-сервис метрологических услуг
Система измерительная автоматизированной системы управления технологическим процессом интенсификации ведения плавки в дуговой сталеплавильной печи № 2 электросталеплавильного цеха АО "ЕВРАЗ ЗСМК" поверка на: www.ktopoverit.ru
КтоПоверит
Онлайн-сервис метрологических услуг

Скачать

72848-18: Описание типа
2023-72848-18.pdf
Скачать 111.6 КБ
72848-18: Методика поверки
2022-mp72848-18.pdf
Скачать 1.1 MБ

Описание типа

Назначение

Система измерительная автоматизированной системы управления технологическим процессом интенсификации ведения плавки в дуговой сталеплавильной печи № 2 электросталеплавильного цеха АО «ЕВРАЗ ЗСМК» (ИС) предназначена для измерений давления (природного газа, кислорода, азота), температуры (природного газа, кислорода, углеродосодержащего материала); для автоматического непрерывного контроля технологических параметров, их визуализации, регистрации и хранения, диагностики состояния оборудования ИС, формирования сигналов предупредительной и аварийной сигнализации.

Описание

ИС является средством измерений единичного производства. Принцип действия ИС состоит в том, что первичные измерительные преобразователи непрерывно выполняют измерение физических величин и их преобразование в унифицированные электрические сигналы, поступающие на модули аналогового ввода устройств распределенного ввода-вывода программируемого контроллера. Контроллер циклически опрашивает поступившие сигналы и выполняет их аналого-цифровое преобразование, осуществляет преобразование цифровых кодов в значения технологических параметров. С контроллера, по цифровому каналу, информация поступает на сервера станций визуализации, предназначенных для отображения параметров технологических процессов в физических величинах и ведения архива данных.

Конструктивно ИС представляет собой трехуровневую систему, построенную по иерархическому принципу.

Измерительные каналы (ИК) ИС состоят из следующих компонентов (по ГОСТ Р 8.5962002):

1) измерительные компоненты - первичные измерительные преобразователи, имеющие нормированные метрологические характеристики (нижний уровень ИС);

2) комплексные компоненты - устройства распределенного ввода-вывода ET2OOS, контроллер программируемый (PLC) SIMATIC S7-400 с центральным процессором CPU 414-3 PN/DP (средний уровень ИС);

3) вычислительные компоненты - автоматизированное рабочее место (АРМ), предназначенные для отображения параметров технологических процессов, состояния оборудования ИС, выдачи аварийной сигнализации, ввода технологических параметров (верхний ИС);

4) связующие компоненты - технические устройства и средства связи, используемые для приема и передачи сигналов, несущих информацию об измеряемой величине от одного компонента ИС к другому;

5) вспомогательные компоненты - приборы световой и звуковой сигнализации, используемые для отображения состояния отдельных рабочих процессов и работы оборудования, а также для сигнализации неисправностей.

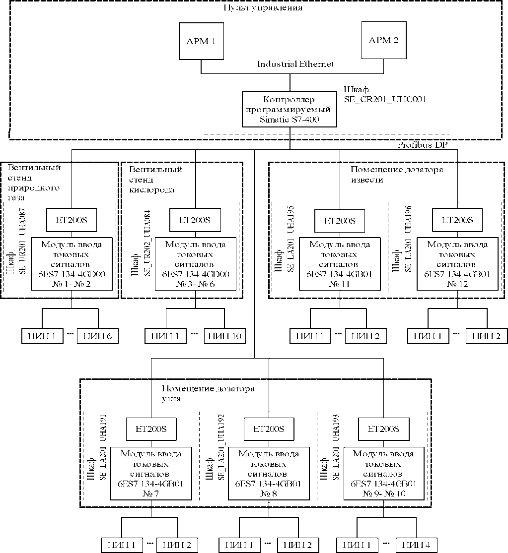
Измерительные каналы ИС имеют простую структуру, которая позволяет реализовать прямой метод измерений путем последовательных измерительных преобразований. ИС имеет в своем составе 28 измерительных канала. Структурная схема ИС приведена на рисунке 1.

Все компоненты ИС размещаются в специализированных запираемых шкафах, размещенных в специальных помещениях, имеющие ограничение доступа.

ИТ- информационное табло; ПИП- первичный измерительный преобразователь Рисунок 1 - Структурная схема ИС

Пломбирование ИС не предусмотрено.

Программное обеспечение

ИС работает под управлением программного обеспечения (ПО) состоящего из следующих компонентов:

- SIMATIC WinCC 7.3 и разработанного на его основе программного проекта автоматизации «RCB_HMI». ПО SCADA (метрологически значимая часть ПО ИС) выполняет функцию отображения результатов измерений технологических параметров, сообщений, мнемосхем, основных параметров технологического процесса, сигналов сигнализации, а также передачи управляющих воздействий от оператора;

- STEP7 v. 5.5 и разработанного на его основе программного проекта автоматизации «AM3». ПО контроллеров SIMATIC S7-400 (метрологически значимая часть ПО ИС) осуществляет автоматизированный сбор, передачу, обработку измерительной информации, обеспечивает работу блокировок, предупредительной и аварийной сигнализации.

Защита от несанкционированного изменения параметров настроек измерительных каналов, алгоритмов измерений, преобразования и вычисления параметров метрологически значимой части ПО обеспечивается системой паролирования доступа к интерфейсу ПО. Идентификационные данные ПО ИС приведены в таблице 1.

Таблица 1- Идентификационные данные программного обеспечения

Идентификационные данные (признаки)

Значение

Идентификационное наименование ПО

Проект контроллера PLC: «RCB_PLC» Проект WinCC подсистемы визуализации: WinCC «RCB_HMI»

Номер версии (идентификационный номер ПО)

_

Цифровой идентификатор ПО

Для файлов конфигурации проекта «RCB_PLC»: \ZSMK_RCB\ombstx\offline\00000002\BAUSTEIN.DBT 2d28fb402a0f360beb99c35a9c42cdad \ZSMK_RCB\ombstx\offline\00000002\SUBBLK.DBT e43d424baf26d9422ff62d6f94faafa7

Для файлов конфигурации проекта «RCB_HMI»: \RCB_HMI\RCB_HMI.mcp 81fba4d3afc5b8ae60aa5b6e1c757823 \RCB_HMI\ RCB_HMI.mdf ec7078b1b446ef22aadf0fea3626fcd2

Алгоритм вычисления цифрового идентификатора ПО

MD5

Метрологические характеристики нормированы с учетом ПО контроллера. Уровень защиты ПО контроллера и ПО АРМ от непреднамеренных и преднамеренных изменений соответствует уровню "высокий" по классификации Р 50.2.077-2014.

Технические характеристики

Таблица 2 - Основные технические характеристики

Наименования характеристики

Значение

Параметры электрического питания: - напряжение переменного тока, В - частота переменного тока, Гц - напряжение постоянного тока, В

220±22 50/60 24±2,4

Параметры сигналов с измерительных преобразователей: - электрический ток (по ГОСТ 26.011-80), мА

от 4 до 20

Климатические условия эксплуатации

определены документацией компонентов ИС

Средний срок службы, лет, не менее

8

ПО ИС поддерживает синхронизацию с сервером точного времени, обеспечивая привязку времени полученных данных к национальной шкале координированного времени Российской Федерации иТС (SU) с погрешностью в пределах ±1 с.

Таблица 3 - Метрологические характеристики

№ ИК

Наименование ИК

Диапазон измерений физической величины, ед. измерений

СИ, входящие в состав ИК ИУС

Г раницы допускаемой основной погрешности ИК

Границы допускаемой погрешности ИК в рабочих условиях

Наименование, тип СИ

Г осреестр №

Пределы допускаемой основной погрешности компонента ИК

Пределы допускаемой дополнительной погрешности компонента ИК

1

2

3

4

5

6

7

8

9

1

Давление природного газа в подающем коллекторе

от 0 до 16 бар

Манометр деформационный PGT, мод. PGT23 (далее-PGT23)

52765-13

Y=±1,0 %

Y=±0,4 %/10 К

Y=±1,2 %

Y=±2,9 %

Модуль ввода токовых сигналов 6ES7 134-4GD00-0АВ0 устройство распределенного ввода вывода Simatic ET200S (далее - 6ES7 134-4GD00-0AB0)

22734-11

Y=±0,3 %

Y=±0,4 %

2

Температура природного газа в подающем коллекторе

от -50 до +100 °С

Т ермопреобразователь сопротивления платиновый SITRANS TS, мод. SITRANS TS500 (далее-SITRANS TS500)

61525-15

Д=±(0,30+

+0,005-|t|) °С

-

Д=±(0,75+ +0,005 • •|t|) °С

Д=±(1,35+ +0,005 •

•|t|) °С

6ES7 134-4GD00-0AB0

22734-11

Y=±0,3 %

Y=±0,4 %

3

Давление природного газа на RCB 1

от 0 до 16 бар

PGT23

52765-13

Y=±1,0 %

Y=±0,4 %/10 К

Y=±1,2 %

Y=±2,9 %

6ES7 134-4GD00-0AB0

22734-11

Y=±0,3 %

Y=±0,4 %

4

Давление природного газа на RCB 3

от 0 до 16 бар

PGT23

52765-13

Y=±1,0 %

Y=±0,4 %/10 К

Y=±1,2 %

Y=±2,9 %

6ES7 134-4GD00-0AB0

22734-11

Y=±0,3 %

Y=±0,4 %

5

Давление природного газа на RCB 2

от 0 до 16 бар

PGT23

52765-13

Y=±1,0 %

Y=±0,4 %/10 К

Y=±1,2 %

Y=±2,9 %

6ES7 134-4GD00-0AB0

22734-11

Y=±0,3 %

Y=±0,4 %

1

2

3

4

5

6

7

8

9

6

Давление природного газа на RCB 4

от 0 до 16 бар

PGT23

52765-13

Y=±1,0 %

Y=±0,4 %/10 К

Y=±1,2 %

Y=±2,9 %

6ES7 134-4GD00-0AB0

22734-11

Y=±0,3 %

Y=±0,4 %

7

Давление кислорода в подающем коллекторе

от 0 до 25 бар

PGT23

52765-13

Y=±1,0 %

Y=±0,4 %/10 К

Y=±1,2 %

Y=±2,9 %

6ES7 134-4GD00-0AB0

22734-11

Y=±0,3 %

Y=±0,4 %

8

Температура кислорода в подающем коллекторе

от -50 до +100 °С

SITRANS TS500

61525-15

Д=±(0,30+

+0,005-|t|) °С

-

Д=±(0,75+ +0,005 • •|t|) °C

Д=±(1,35+ +0,005-|t|) °C

6ES7 134-4GD00-0AB0

22734-11

Y=±0,3 %

Y=±0,4 %

9

Давление кислорода на RCB 1 на горение

от 0 до 25 бар

PGT23

52765-13

Y=±1,0 %

Y=±0,4 %/10 К

Y=±1,2 %

Y=±2,9 %

6ES7 134-4GD00-0AB0

22734-11

Y=±0,3 %

Y=±0,4 %

10

Давление кислорода на RCB 2 на горение

От 0 до 25 бар

PGT23

52765-13

Y=±1,0 %

Y=±0,4 %/10 К

Y=±1,2 %

Y=±2,9 %

6ES7 134-4GD00-0AB0

22734-11

Y=±0,3 %

Y=±0,4 %

11

Давление кислорода на RCB 1 на рафинирование

от 0 до 25 бар

PGT23

52765-13

Y=±1,0 %

Y=±0,4 %/10 К

Y=±1,2 %

Y=±2,9 %

6ES7 134-4GD00-0AB0

22734-11

Y=±0,3 %

Y=±0,4 %

12

Давление кислорода на RCB 2 на рафинирование

от 0 до 25 бар

PGT23

52765-13

Y=±1,0 %

Y=±0,4 %/10 К

Y=±1,2 %

Y=±2,9 %

6ES7 134-4GD00-0AB0

22734-11

Y=±0,3 %

Y=±0,4 %

13

Давление кислорода на RCB 3 на горение

от 0 до 25 бар

PGT23

52765-13

Y=±1,0 %

Y=±0,4 %/10 К

Y=±1,2 %

Y=±2,9 %

6ES7 134-4GD00-0AB0

22734-11

Y=±0,3 %

Y=±0,4 %

14

Давление кислорода на RCB 4 на горение

от 0 до 25 бар

PGT23

52765-13

Y=±1,0 %

Y=±0,4 %/10 К

Y=±1,2 %

Y=±2,9 %

6ES7 134-4GD00-0AB0

22734-11

Y=±0,3 %

Y=±0,4 %

15

Давление кислорода на RCB 3 на рафинирование

от 0 до 25 бар

PGT23

52765-13

Y=±1,0 %

Y=±0,4 %/10 К

Y=±1,2 %

Y=±2,9 %

6ES7 134-4GD00-0AB0

22734-11

Y=±0,3 %

Y=±0,4 %

16

Давление кислорода на RCB 4 на рафинирование

от 0 до 25 бар

PGT23

52765-13

Y=±1,0 %

Y=±0,4 %/10 К

Y=±1,2 %

Y=±2,9 %

6ES7 134-4GD00-0AB0

22734-11

Y=±0,3 %

Y=±0,4 %

1

2

3

4

5

6

7

8

9

17

Давление азота в дозаторе угольного порошка № 1

от 0 до 10 бар

Преобразователь давления измерительный PSD-31 (далее- PSD-31)

55745-13

Y=±1,0 %

Y=±0,2 %/10 К

Y=±1,3 %

Y=±1,9 %

Модуль ввода токовых сигналов 6ES7 134-4GB01-0АВ0 устройство распределенного ввода вывода Simatic ET200S (далее - 6ES7 134-4GB01-0AB0)

22734-11

Y=±0,4 %

Y=±0,6 %

18

Давление азота в линии подачи угольного порошка № 1

от 0 до 10 бар

PSD-31

55745-13

Y=±1,0 %

Y=±0,2 %/10 К

Y=±1,3 %

Y=±1,9 %

6ES7 134-4GB01-0AB0

22734-11

Y=±0,4 %

Y=±0,6 %

19

Давление азота в дозаторе угольного порошка № 2

от 0 до 10 бар

PSD-31

55745-13

Y=±1,0 %

Y=±0,2 %/10 К

Y=±1,3 %

Y=±1,9 %

6ES7 134-4GB01-0AB0

22734-11

Y=±0,4 %

Y=±0,6 %

20

Давление азота в линии подачи угольного порошка № 2

от 0 до 10 бар

PSD-31

55745-13

Y=±1,0 %

Y=±0,2 %/10 К

Y=±1,3 %

Y=±1,9 %

6ES7 134-4GB01-0AB0

22734-11

Y=±0,4 %

Y=±0,6 %

21

Давление азота в дозаторе угольного порошка № 3

от 0 до 10 бар

PSD-31

55745-13

Y=±1,0 %

Y=±0,2 %/10 К

Y=±1,3 %

Y=±1,9 %

6ES7 134-4GB01-0AB0

22734-11

Y=±0,4 %

Y=±0,6 %

22

Давление азота в линии подачи угольного порошка № 3

от 0 до 10 бар

PSD-31

55745-13

Y=±1,0 %

Y=±0,2 %/10 К

Y=±1,3 %

Y=±1,9 %

6ES7 134-4GB01-0AB0

22734-11

Y=±0,4 %

Y=±0,6 %

1

2

3

4

5

6

7

8

9

23

Температура углеродосодержащего материала в верхней части силоса угольного порошка

от -50 до +400 °С

Т ермопреобразователь сопротивления платиновый TR, мод. TR10 (далее-TRW)

26239-06

Д=±(0,15+ +0,002-|t|) °С от -50 до +250 °С включ.

Д=±(0,30+ +0,005-|t|) °С св. +250 до +400 °С

-

Д=±(1,35+ +0,002^

•|t|) °С от -50 до +250 °С

включ.

Д=±(0,9+ +0,005^

•|t|) °С св. +250 до +400 °С

Д=±(3,15+ +0,002^ •|t|) °С от -50 до +250 °С включ.

Д=±(1,8+ +0,005^ •|t|) °С св. +250 до +400 °С

6ES7 134-4GB01-0AB0

22734-11

Y=±0,4 %

Y=±0,6 %

24

Температура углеродосодержащего материала в средней части силоса угольного порошка

от -50 до +400 °С

TR10

26239-06

Д=±(0,15+ +0,002-|t|) °С от -50 до +250 °С включ.

Д=±(0,30+ +0,005-|t|) °С св. +250 до +400 °С

-

Д=±(1,35+ +0,002^

•|t|) °С от -50 до +250 °С

включ.

Д=±(0,9+ +0,005^

•|t|) °С св. +250 до +400 °С

Д=±(3,15+ +0,002^ •|t|) °С от -50 до +250 °С включ.

Д=±(1,8+ +0,005-|t|) °С св. +250 до +400 °С

6ES7 134-4GB01-0AB0

22734-11

Y=±0,4 %

Y=±0,6 %

25

Давление азота в дозаторе извести № 1

от 0 до 10 бар

PSD-31

55745-13

Y=±1,0 %

Y=±0,2 %/10 К

Y=±1,3 %

Y=±1,9 %

6ES7 134-4GB01-0AB0

22734-11

Y=±0,4 %

Y=±0,6 %

26

Давление азота в линии подачи извести № 1

от 0 до 10 бар

PSD-31

55745-13

Y=±1,0 %

Y=±0,2 %/10 К

Y=±1,3 %

Y=±1,9 %

6ES7 134-4GB01-0AB0

22734-11

Y=±0,4 %

Y=±0,6 %

27

Давление азота в дозаторе извести № 2

от 0 до 10 бар

PSD-31

55745-13

Y=±1,0 %

Y=±0,2 %/10 К

Y=±1,3 %

Y=±1,9 %

6ES7 134-4GB01-0AB0

22734-11

Y=±0,4 %

Y=±0,6 %

28

Давление азота в линии подачи извести № 2

от 0 до 10 бар

PSD-31

55745-13

Y=±1,0 %

Y=±0,2 %/10 К

Y=±1,3 %

Y=±1,9 %

6ES7 134-4GB01-0AB0

22734-11

Y=±0,4 %

Y=±0,6 %

Примечания

1 Д - абсолютная погрешность; у - приведенная погрешность к верхнему значению диапазона измерения; |t|- абсолютное значение измеряемой температуры, без учета знака.

Знак утверждения типа

наносится на титульный лист паспорта типографским способом.

Комплектность

В состав ИС входят:

- технические средства (измерительные и комплексные компоненты) представлены в таблице 3;

- вычислительные, вспомогательные компоненты и техническая документация в таблице 4.

Таблица 4 - Комплектность средства измерений

Наименование

Количество

Автоматизированное рабочее место

2 шт.

Контроллер программируемый SIMATIC S7-400

1 шт.

C.VEI0.SE.91.2-E2000_DOK001 Система интенсификации плавки ДСП № 2. ДСП электросталеплавильный цех. Электрооборудование. Прикладная программа ЧМИ

1 экз.

C.VEI0.SE.91-E2000_FBS048 Система интенсификации плавки ДСП № 2. ДСП электросталеплавильный цех. Электрооборудование. Автоматизация. Функциональное описание

1 экз.

C_VEI0_SE_91-E2000_BHB001 Электросталеплавильный цех. Автоматизация. Инструкция оператора

1 экз.

C_VEI0_SE_91-E2000_BHB002 Электросталеплавильный цех. Автоматизация.

Структура программы ПЛК

1 экз.

МП ZSMK2017001-18 Система измерительная автоматизированной системы управления технологическим процессом интенсификации ведения плавки в дуговой сталеплавильной печи № 2 электросталеплавильного цеха АО «ЕВРАЗ ЗСМК». Методика поверки

1 экз.

Система измерительная автоматизированной системы управления технологическим процессом интенсификации ведения плавки в дуговой сталеплавильной печи № 2 электросталеплавильного цеха АО «ЕВРАЗ ЗСМК». Паспорт

1 экз.

Поверка

осуществляется по документу МП ZSMK2017001-18   «Система измерительная

автоматизированной системы управления технологическим процессом интенсификации ведения плавки в дуговой сталеплавильной печи № 2 электросталеплавильного цеха АО «ЕВРАЗ ЗСМК». Методика поверки», утвержденному ФБУ «Кемеровский ЦСМ» 09 января 2018 г.

Основные средства поверки:

- средства измерений и эталоны в соответствии с нормативной документацией по поверке первичных измерительных преобразователей и устройств распределенного ввода-вывода PLC;

- термогигрометр ИВА-6Р-Д, регистрационный номер в Федеральном информационном фонде № 46434-11;

- мультиметр цифровой 34401А, регистрационный номер в Федеральном информационном фонде № 54848-13;

- планшетный компьютер с фотоаппаратом, настроенный на синхронизацию шкалы времени с тайм-сервера уровня stratum 1 (ntp1.niiftri.irkutsk.ru) Восточно-Сибирского филиала ФГУП «ВНИИФТРИ».

Допускается применение аналогичных средств поверки, обеспечивающих определение метрологических характеристик поверяемых СИ с требуемой точностью.

Знак поверки наносится на свидетельство о поверке ИС в виде оттиска поверительного клейма.

Сведения о методиках (методах) измерений приведены в эксплуатационном документе.

Нормативные документы

ГОСТ Р 8.596-2002 ГСИ. Метрологическое обеспечение измерительных систем. Основные положения

ГОСТ Р 51841-2001 Программируемые контроллеры. Общие технические требования и методы испытаний

ГОСТ Р 52931-2008 Приборы контроля и регулирования технологических процессов. Общие технические условия

Смотрите также

Default ALL-Pribors Device Photo
Система автоматизированная информационно-измерительная коммерческого учета электроэнергии ООО «Стройпроект»(далее - АИИС КУЭ) предназначена для измерений активной и реактивной электрической энергии.
72850-18
УПСЖ 5П Установки поверочные переносные
Общество с ограниченной ответственностью «Производственная фирма «Гидродинамика» (ООО «ПФ «Гидродинамика»), г. Киров
Установки поверочные переносные УПСЖ 5П предназначены для измерения, хранения и передачи единиц объема жидкости в потоке и объемного расхода жидкости.
72851-18
РВС-20000 Резервуары стальные вертикальные цилиндрические
ОАО "Самарский резервуарный завод", г. Самара
Резервуары стальные вертикальные цилиндрические РВС-20000 предназначены для измерения объема при приеме, хранении и отпуске нефти и нефтепродуктов.
Измерители произведения дозы на площадь KermaX plus DDP (далее - измерители KermaX plus DDP) предназначены для измерений произведения кермы в воздухе на площадь (дозы на площадь) и произведения мощности кермы в воздухе на площадь (мощности дозы на пл...
Хромато-масс-спектрометры времяпролетные LECO Pegasus (далее - хромато-масс-спектрометры) предназначены для измерения масс (массовых чисел) химических элементов при анализе смесей органических соединений.